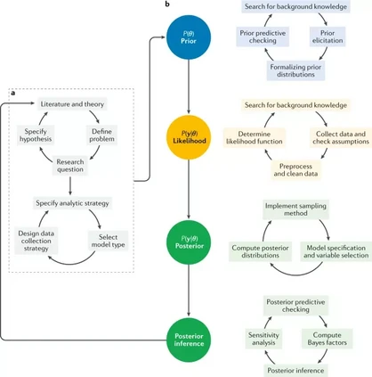
贝叶斯统计是一种基于贝叶斯定理的数据分析方法,统计模型中有关参数的可用知识会随着观测数据中的信息而更新。背景知识以先验分布的形式表示,并以似然函数的形式与观测数据结合来确定后验分布。后验也可以用来预测未来的事件。这本入门书描述了贝叶斯分析中涉及的各个阶段,从指定先验模型和数据模型到推导推理、模型检查和细化。我们讨论了前验和后验预测检验、从后验分布中选择合适的抽样技术、变分推理和变量选择的重要性。本书提供了贝叶斯分析在不同研究领域的成功应用实例,包括社会科学、生态学、遗传学、医学等。我们提出了重现性和报告标准的策略,概述了一个更新的WAMBS(什么时候需要担心以及如何避免贝叶斯统计的误用)清单。最后,我们概述了贝叶斯分析对人工智能的影响,这是未来十年的主要目标。

成为VIP会员查看完整内容
77

相关内容

【干货书】贝叶斯推断随机过程,449页pdf
专知会员服务
155+阅读 · 2020年8月27日
【经典书】机器学习高斯过程,266页pdf
专知会员服务
200+阅读 · 2020年5月2日
缺失数据统计分析,第三版,462页pdf
专知会员服务
110+阅读 · 2020年2月28日
缺失数据统计分析,第三版,462页pdf
专知
48+阅读 · 2020年2月28日
浅谈贝叶斯和MCMC
AI100
14+阅读 · 2018年6月11日
贝叶斯机器学习前沿进展
架构文摘
13+阅读 · 2018年2月11日
从概率论到多分类问题:综述贝叶斯统计分类
机器之心
13+阅读 · 2017年9月28日
Arxiv
0+阅读 · 2021年3月16日
Arxiv
26+阅读 · 2019年11月24日
VIP会员
相关VIP内容
【干货书】贝叶斯推断随机过程,449页pdf
专知会员服务
155+阅读 · 2020年8月27日
【经典书】机器学习高斯过程,266页pdf
专知会员服务
200+阅读 · 2020年5月2日
缺失数据统计分析,第三版,462页pdf
专知会员服务
110+阅读 · 2020年2月28日
相关资讯
缺失数据统计分析,第三版,462页pdf
专知
48+阅读 · 2020年2月28日
浅谈贝叶斯和MCMC
AI100
14+阅读 · 2018年6月11日
贝叶斯机器学习前沿进展
架构文摘
13+阅读 · 2018年2月11日
从概率论到多分类问题:综述贝叶斯统计分类
机器之心
13+阅读 · 2017年9月28日
相关论文
微信扫码咨询专知VIP会员