多年来,人工智能(AI)与自主系统的集成在国防部门经历了变革性的转变,彻底改变了能力与战略方法。为了进一步优化这些进步,不同级别的自主性已被引入关键军事应用中,涵盖情报、监视、侦察(ISR)、空战管理以及进攻/防御性空中作战。随着技术领域的扩展,通过人机协同来增强作战行动的机会也随之增加。在空军内部,空战管理员(ABM)这一认知要求极高的职位显著地有望从这些进步中受益。

为支持自主性演进,美国国防部(DoD)制定了《无人系统综合路线图》(USIR),提供了将无人系统与更广泛的国防部(DoD)愿景相结合的综合战略指导(USIR,2017)。虽然《无人系统综合路线图》涉及多个主题,但本研究聚焦于自主性及其赋能因素,强调通过训练来提升DoD系统的效率和效能。值得注意的是,本研究扩展了该路线图的总体框架,深入探讨了对空战管理员(ABM)的实际影响,以及这一关键职业领域的初始训练可能受到的影响。

人机自主协同(HAT),亦称为人机人工智能协同,涵盖了人类操作员与人工智能支持的机器之间的动态协作。这种伙伴关系旨在促进顺畅的互动,双方实体相互补充,从而在执行任务时比各自独立更为有效。人机自主协同(HAT)的演进带来了变革性的转变,修正了我们与有人、无人系统(包括所使用的工具)之间关系的动态。这种范式转变需要一种微妙的方法,必须达成一种平衡,即利用人类的本能和专业知识,并与自主系统固有的分析能力和速度协同增效。这种交叉创造了一个新的领域,必须提供适当的训练,以确保空战管理员(ABM)做好充分准备,能够理解并利用自主系统的能力,同时在这些系统可能导致负面结果时避免过度依赖。

为了有效地将人类与自主系统配对,必须考虑成功实施所需的五个关键要素。这些要素分为以下五类:能动性、沟通、共享心智模型、意图和相互依存性(Lyons等人,2021)。这种从人类使用工具到提供近乎对等互动的技术和能力的转变,带来了先前未曾考虑过的机遇,并可能对美国空军(USAF)的某些职业领域(包括空战管理员)产生深远影响。传统上,空战管理员在执行其空域协调员和管理者角色时,很少或根本不使用人工智能,仅使用基本的软件工具进行辅助。这些人员负责协调和指挥空域作战行动。

历史上,空战管理员已能充分驾驭空域,协调具有不同能力的飞机之间的活动,以成功应对战场挑战。然而,随着美国空军(USAF)日益聚焦于对抗对手,设想涉及大量有人驾驶和无人驾驶自主飞机(每架都具有更高的致命能力)的空战变得至关重要,这放大了决策失误的后果。美国空军当前专注于加强自主飞机集成的研究工作进一步增加了对空战管理员的要求,需要他们协调可能具有截然不同能力的有人和无人资产。此外,预算限制和人力需求带来的压力加剧了空战管理员培训学校面临的挑战,因为他们被期望在有限的时间和资源内培养出更高效的人员。为应对作战挑战,美国空军正战略性地投资于技术,为未来的空战管理员提供增强的支持,纳入更多的自主性研究和人工智能能力。然而,存在一个关键缺口,因为目前尚无全面计划来解决空战管理员训练中必要的增强措施,以使人员具备有效理解和使用这些先进工具所需的熟练度。

1.1 问题陈述

经验丰富的空战管理员是精通空战管理、作战行动以及指挥与控制原则的专业人士。他们的专业知识是通过一个广泛的发展过程培养起来的,从初始技能训练开始,进展到任务导向训练,并通过与具有不同经验和专业水平的人员组成的混合团队进行实践应用而得到完善。然而,自主性的引入以及与具备嵌入式自主性的机器协同的概念,对新手和经验丰富的空战管理员都构成了新的挑战,因为他们缺乏对这种演进技术的基本理解。这种知识差距在现代战场场景中引入了潜在风险,凸显了在这个不熟悉自主系统的职业领域中对训练辅助工具的需求。随着自主性成为未来战场不可或缺的一部分,它既带来了挑战也带来了机遇,需要做好准备。本研究致力于通过专注于开发一种针对空战管理员职业领域的概念性训练辅助工具来满足这一需求,该工具旨在提供对人机自主协同概念的更深入理解。一个辅助工具示例是引入目标机动反馈机制,其中自主系统检测与原始机动方案的偏差,提供指导和推理,以引导受训者确定适当的行动方案(COA)。

1.2 研究目标

本研究旨在提升空战管理员的态势感知能力,并为新学员的概念性训练制定全面建议。预期到不断变化的形势,未来的空战管理员预计将与两类可行的自主实体互动。首先,他们可能会发现自己在控制的空域内与自主资产进行通信并对其进行指挥。其次,预计自主系统将在分析作战环境、识别独特模式以及为空战管理员提供实时决策支持方面发挥作用。这第二类自主系统可能执行诸如威胁评估、建议最优行动方案(COA)以及传递关键信息以促进审慎决策等任务。本研究的多方面方法不仅旨在增强当前空战管理员的能力,而且要为下一代应对与自主技术互动的复杂需求做好准备。

为实现研究目标,本研究尝试开发一个稳健的概念性训练工具,旨在加速专业知识发展。设想的模型构建过程计划被整合到空战管理员的初始技能训练中,为即将到来的自主技术和能力奠定基础。该方法论包括对当前关于自主性的认知水平进行全面分析,旨在为空战管理员在训练期间找到有用的引入点。同时,将进行任务分析,检查在模拟训练中执行的各种任务场景。这需要描绘一个系统化的过程,阐明完成任务所必需的顺序步骤。通过将自主系统纳入此框架,本研究期望为空战管理员提供处理实时更新、生成替代计划以及促进熟练适应动态作战情况的知识。

所采用的方法论包括深度访谈,其策略性设计旨在精确指出区分新手与其经验丰富同行之间的现有知识差距。总体目标是弥补这些差距,试图在初始训练完成前主动弥合它们。通过在新手和经验丰富的空战管理员之间建立牢固的联系,本研究旨在为未来训练计划和全面指南的设计奠定基础。预期这些资源将赋予空战管理员与自主系统互动并利用其潜力所需的知识、技能和能力(KSA)。设想的训练辅助工具不仅将使空战管理员学员掌握必要的技能,而且将使他们对自主系统固有的能力和局限性有细致入微的理解。此外,训练将侧重于磨练他们解读关键时刻并做出明智、知情决策的能力。目标是培养能够促进知识从训练场景无缝转移到空战管理员在战场上遇到的多样化作战环境中的技能组合。

1.3 研究问题

将自主能力有效整合到任何以人为中心的作战行动中是一项复杂的任务。要理解其复杂性和难度,需要理解自主性以及空战管理员各自的运作方式。为确定如何将自主性最佳地整合到空战管理员职业领域,必须回答以下问题:

• 现有空战管理员初始技能训练中的哪些要素(如果有)为空战管理员与自主能力进行协调做好了准备?

• 空战管理员职业领域中的当前受训者如何看待其职业领域内自主性和自主能力的使用?

• 如何通过使用自主性来提高新手空战管理员的专业水平?

• 目前存在何种流程来确定在空战管理员初始训练期间自主性可以在哪些方面提供支持?

• 在整个训练过程中,应将空军研究实验室(AFRL)的自主智能体与哪些初始级任务配对?

• 对于空战管理员而言,在学校层面哪种训练方法最有用?

1.4 研究重点

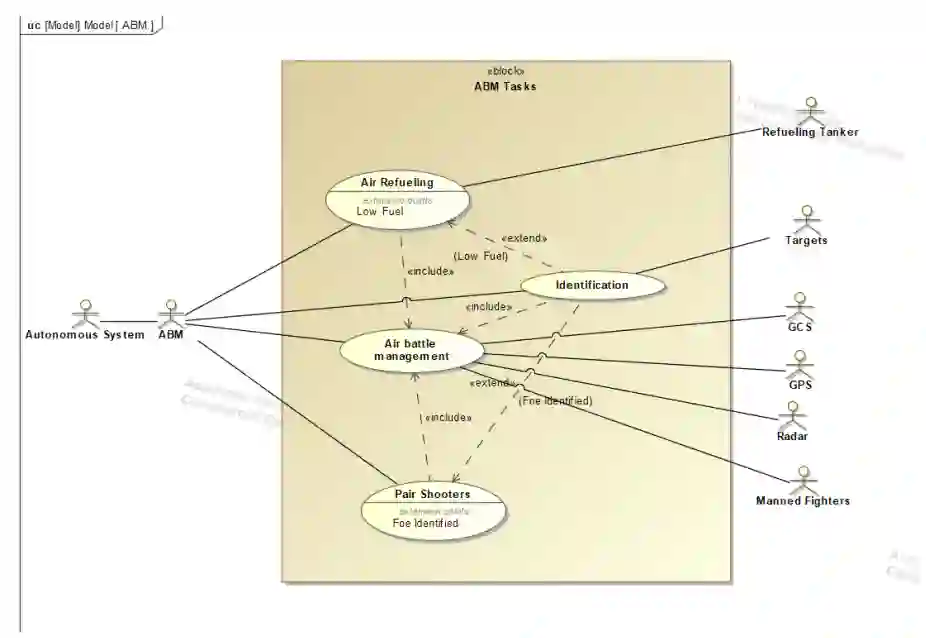
本研究探索引入和整合一种为空战管理员职业领域操作员初始训练量身定制的自主赋能训练辅助工具。人类操作员与自主性的整合正在形成一种新范式,其中人类与自主性的协作努力正变得越来越普遍。随着未来战争复杂性的升级,这种转变变得尤为重要,以下趋势突显了这一点:1) 对快速信息整合以促进迅速反击行动的需求不断增长;2) 自主资产和需要人类监督的系统数量激增;3) 由于雷达和集成传感等为决策提供支持的技术进步提供了更早、更详细的信息,维持态势感知、决策和资源分配的复杂性和时间敏感性加剧;4) 将自主性等工具纳入空战管理员(ABM)职业领域以提升决策效能和速度的迫切性。本研究还旨在开发SysML模型以建立用例场景。该研究采用多学科方法,剖析空军研究实验室(AFRL)所使用的现有自主行为,使其与所开发任务模型的情境关键时刻保持一致。目标是建立一种目前尚不存在的伙伴关系,促进对自主赋能训练辅助工具和流程与现有空战管理员(ABM)训练协议之间相互作用的更深入理解。

1.5 影响意义

将自主性加入空战管理员职业领域的初始训练将产生若干影响。本文提供的结果将有助于弥补能力差距,若不尽早解决,这一差距将会扩大。自主系统的引入将对战场空间的管理方式产生广泛影响。确定将自主系统整合到空战管理员职业领域初始训练所需技能,需要对几个相互关联的研究线索进行研究。主要贡献如下所述:

• 人机自主协同(HAT)引入: 研究将确定将自主能力整合到该职业领域的最有效方式。所有空军人员必须在继续接受任务导向训练之前完成初始作战能力(IOC)认证,识别哪些任务可能被自主性替代或增强,可确保在最早阶段引入自主性。本研究将探讨任务分配、决策程序以及人类和自主智能体之间如何分担责任。

• 训练开发: 通过初始训练课程将自主性纳入空战管理员职业领域,将有助于空战管理员有效地与未来作战能力所需的自主系统互动和管理它们。鉴于这些能力,引入自主性需要尽早训练人类操作员。研究应侧重于开发训练计划,以增强空战管理员对自主性的理解,重点是人机自主协调,以辅助完成任务或实现目标。

• 对自主性的接受度: 本研究将考察人类操作员是否愿意接受自主系统作为空战管理员角色和职责的一部分。这将基于人口统计学特征及其接受程度,分析操作员对自主性的看法和态度。

1.6 内容预览

本文的结构如下:

• 第2章: 详细提供关于空战管理员训练和训练方法、自主性及人机自主协同(HAT)以及空战管理员的背景信息。本章介绍了所有三个主题以及与每个主题相关的文献综述。

• 第3章: 介绍针对每个问题的定性和定量数据收集方法,并详细讨论所使用的方法论。

• 第4章: 呈现对所收集的定性和定量数据的分析。重点说明每种数据收集方法的相关结果,并对结果进行分析和解释。

• 第5章: 得出结论和见解,并提出未来的研究工作建议。

成为VIP会员查看完整内容
14

相关内容

人工智能在军事中可用于多项任务,例如目标识别、大数据处理、作战系统、网络安全、后勤运输、战争医疗、威胁和安全监测以及战斗模拟和训练。
《空战战术多智能体强化学习中的可解释性》最新报告
专知会员服务
82+阅读 · 2024年10月25日
国家自然科学基金
46+阅读 · 2015年12月31日
国家自然科学基金
51+阅读 · 2014年12月31日
国家自然科学基金
47+阅读 · 2013年12月31日
国家自然科学基金
10+阅读 · 2012年12月31日
国家自然科学基金
53+阅读 · 2011年12月31日
Arxiv
174+阅读 · 2023年4月20日
A Survey of Large Language Models
Arxiv
495+阅读 · 2023年3月31日
Arxiv
25+阅读 · 2023年3月17日
VIP会员
相关基金
国家自然科学基金
46+阅读 · 2015年12月31日
国家自然科学基金
51+阅读 · 2014年12月31日
国家自然科学基金
47+阅读 · 2013年12月31日
国家自然科学基金
10+阅读 · 2012年12月31日
国家自然科学基金
53+阅读 · 2011年12月31日
相关论文
微信扫码咨询专知VIP会员