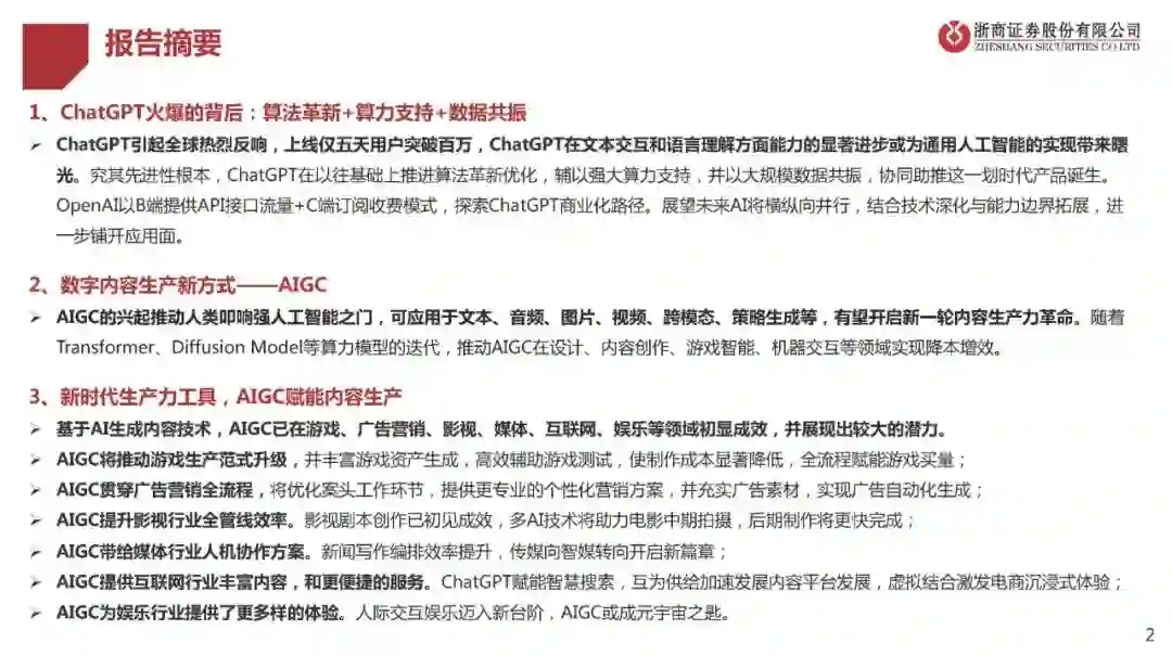
1、ChatGPT火爆的背后:算法革新+算力支持+数据共振   ChatGPT引起全球热烈反响,上线仅五天用户突破百万,ChatGPT在文本交互和语言理解方面能力的显著进步或为通用人工智能的实现带来曙光。究其先进性根本,ChatGPT在以往基础上推进算法革新优化,辅以强大算力支持,并以大规模数据共振,协同助推这一划时代产品诞生。OpenAI以B端提供API接口流量+C端订阅收费模式,探索ChatGPT商业化路径。展望未来AI将横纵向并行,结合技术深化与能力边界拓展,进一步铺开应用面。   2、数字内容生产新方式——AIGC   AIGC的兴起推动人类叩响强人工智能之门,可应用于文本、音频、图片、视频、跨模态、策略生成等,有望开启新一轮内容生产力革命。随着Transformer、DiffusionModel等算力模型的迭代,推动AIGC在设计、内容创作、游戏智能、机器交互等领域实现降本增效。   3、新时代生产力工具,AIGC赋能内容生产   基于AI生成内容技术,AIGC已在游戏、广告营销、影视、媒体、互联网、娱乐等领域初显成效,并展现出较大的潜力。   AIGC将推动游戏生产范式升级,并丰富游戏资产生成,高效辅助游戏测试,使制作成本显著降低,全流程赋能游戏买量;   AIGC贯穿广告营销全流程,将优化案头工作环节,提供更专业的个性化营销方案,并充实广告素材,实现广告自动化生成;   AIGC提升影视行业全管线效率。影视剧本创作已初见成效,多AI技术将助力电影中期拍摄,后期制作将更快完成;   AIGC带给媒体行业人机协作方案。新闻写作编排效率提升,传媒向智媒转向开启新篇章;   AIGC提供互联网行业丰富内容,和更便捷的服务。ChatGPT赋能智慧搜索,互为供给加速发展内容平台发展,虚拟结合激发电商沉浸式体验;   AIGC为娱乐行业提供了更多样的体验。人际交互娱乐迈入新台阶,AIGC或成元宇宙之匙。

成为VIP会员查看完整内容
106

相关内容

人工智能生成内容
【ChatGPT系列报告】ChatGPT/GPT-4 如何赋能应用,31页pdf
专知会员服务
166+阅读 · 2023年4月9日
【ChatGPT系列报告】AIGC行业应用畅想,22页ppt
专知会员服务
152+阅读 · 2023年3月28日
【ChatGPT系列报告】AIGC空间广阔,行业应用大有可为
专知会员服务
112+阅读 · 2023年3月8日
阿里版ChatGPT就快来了
机器之心
4+阅读 · 2023年4月4日
国家自然科学基金
0+阅读 · 2014年12月31日
国家自然科学基金
5+阅读 · 2013年12月31日
国家自然科学基金
2+阅读 · 2012年12月31日
国家自然科学基金
0+阅读 · 2012年12月31日
国家自然科学基金
2+阅读 · 2012年12月31日
VIP会员
相关VIP内容
相关基金
国家自然科学基金
0+阅读 · 2014年12月31日
国家自然科学基金
5+阅读 · 2013年12月31日
国家自然科学基金
2+阅读 · 2012年12月31日
国家自然科学基金
0+阅读 · 2012年12月31日
国家自然科学基金
2+阅读 · 2012年12月31日
微信扫码咨询专知VIP会员