2022年6月15日,英国国防部在伦敦科技周人工智能峰会上发布了《国防人工智能战略》,旨在“雄心勃勃、安全和负责任地”使用人工智能的战略和相关政策。本战略支持创建新的国防人工智能中心(DAIC),以提供前沿技术枢纽,支撑英军使用和创新相关技术。本战略概述了以下内容:一是在国防中使用人工智能的新伦理原则;二是人工智能在国防部加强安全和现代化的地位和应用;三是考虑通过人工智能研究、开发和实验,通过新概念和尖端技术彻底改变武装技术能力,并有效、高效、可信地向战场交付最新装备。该战略将将成为英国人工智能战略的关键要素,并加强国防在政府层面通过科学和技术获取战略优势的核心地位。

图 英国国防部发布《国防人工智能战略》

(本文根据原文编译整理,仅供交流参考,观点不代表本机构立场。)

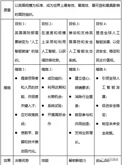
英国国防部人工智能战略的愿景是:以英国规模为标准,成为世界上最有效、最高效、最可信和最具影响的国防组织:

有效——提供战场制胜能力和支持,以及英国与盟友关于人工智能生态系统合作的能力;

高效——通过创新使用技术交付能力,进行作战并实现生产力效应;

可信——基于人工智能系统的安全性和可靠性受到公众、盟友和人民的信任,根据英国核心价值观合法合规地使用人工智能;

影响——积极参与合作和引领人工智能技术的全球发展和管理趋势;

**、背景和必要性******

英国国防部《综合评估(2021)》强调指出,国家在人工智能领域的卓越表现是确保英国在2030年前成为“科技超级大国”的核心。英国国防部《国家人工智能战略(2021年)》指出,人工智能在改写整个行业的规则、推动经济大幅增长和改变生活的所有领域方面具有巨大潜力。英国国防部《综合作战概念 (2020年) 》描述了无处不在的信息和快速的技术变革如何改变了战争的性质。在军事作战的各个领域,冲突正变得愈发复杂。新技术产生大量数据,解锁新的威胁和漏洞,并通过如蜂群无人机、高速武器和先进网络攻击等下一代先进能力扩大潜在攻击的规模。

人工智能技术以及其影响可能会极大地缩短决策时间,使人类理解负担加重,而且这些在现代战场中需要快速做出反应。正如《国防司令部文件(2021)》所指出的,“未来冲突的胜负可能取决于所采用人工智能解决方案的速度和效率”。因此信息作战变得越来越重要。简而言之,当代国防正在发生一场根本性的剧变,与人工智能相关的战略竞争正在加剧,因此必须迅速、主动和全面应对。

本战略阐述了英国将如何应对这一重大战略挑战,其应该引起英国国防部的重视,并参与部队发展和国防转型,英国国防部需要明确其机构与人工智能相关的要素并采取相应行动,以在后续执行和交付方面发挥关键作用。

三、发展途径

**一是英国国防部需要转变为“人工智能就绪”的组织。**具体措施是:1)推动文化、技能和政策变革,培训领导人,提高人员技能,并加强国防人工智能和自主部门的组织能力;2)创建国防人工智能技能框架和新的人工智能职业发展和晋升路径;3)将数据视为关键战略资产进行管理和应用,建设新的数字主干网络和国防人工智能中心。

**二是在速度和规模上采用和利用人工智能,以获得防御优势。**具体措施是:1)将人工智能视为能力战略和部队发展过程中战略优势的关键来源;2)短期路线采用成熟的数据科学、机器学习和先进的计算统计技术提升效果和生产力,长期路线进行尖端人工智能技术研发;3)采用多学科多技术将人类认知、创造力和责任与机器速度分析能力相结合以评估人工智能系统的脆弱性和威胁;4)与盟友和伙伴密切合作开发创新能力解决方案以应对共同的挑战。

**三是推动和支持英国国防和安全人工智能生态系统。**具体措施是:1)通过英国工业和学术人工智能的雄厚基础以及政府的支持建立信心并明确要求;2)视人工智能生态系统为战略资产,消除行业壁垒,建立更具活力和一体化的伙伴关系;3)促进行业联系建立新的国防和国家安全人工智能网络,促进人才交流和共创,鼓励业界投资国防相关的人工智能研发,并简化国防数据和资产的获取。4)促进中小企业,使监管方法现代化,支持业务增长并最大限度地利用国防人工智能相关知识产权促进相关技术商业化。

**四是塑造全球人工智能发展,以促进安全、稳定和民主价值观。**具体措施是:1)按照英国的目标和价值观塑造人工智能的发展,促进伦理方法,并影响符合民主价值观的全球规范和标准;2)促进安全与稳定,确保英国的技术进步得到适当保护,同时探索建立信心和将军事人工智能使用风险降至最低的机制;3)考虑可能出现的极端甚至事关生存的风险,并积极与盟友和合作伙伴接触,制定未来的安全政策,寻求建立对话,以降低战略错误、误解和误判的风险。

四、优先效果

通过采用人工智能技术实现本战略目标,使英国武装部队实现现代化,并迅速从工业时代的联合部队过渡到敏捷信息时代的综合部队,国防部将受益于效率和生产率的提高,其期望的优先效果如下:

决策优势:通过更充足、更分散的决策制定和基于威胁的机器快速响应,提高作战节奏和灵活性。

效能:通过智能自主提高灵活性、效能和可用性。

解锁新能力:通过开发新的作战方式确保作战优势,增强军事效果,保护人民免受伤害。

武装部队:减轻部队负担,并将人类决策集中在基于独创性、背景思维和判断力的高价值职能上。

五、战略综述总结****

**六、**结束语

人工智能必须成为未来必不可少的技术,其也促使着英国国防部改变对现代技术的看法,调整其技术方向和战略需求,全面拥抱世界领先的人工智能解决方案和能力,推进其国防业务中观念、文化、规划和交付方面的持久变化,并将其作为国防战略融入国防领域,以确保英国军队成为敏捷信息时代的综合部队。

编译:船の心

END

世界军事电子领域2021年度十大进展

军事电子领域 指挥控制领域 情报侦察领域 预警探测领域 通信与网络领域 定位导航授时领域 电磁战领域 网络安全领域 基础领域 网信前沿技术领域

成为VIP会员查看完整内容
110

相关内容

人工智能在军事中可用于多项任务,例如目标识别、大数据处理、作战系统、网络安全、后勤运输、战争医疗、威胁和安全监测以及战斗模拟和训练。
《 美国国防部:反小​​型无人机系统战略》38页报告
专知会员服务
273+阅读 · 2022年8月12日
美国国防部《联合全域指挥与控制(JADC2)战略概要》
专知会员服务
320+阅读 · 2022年6月13日
中文版-英国国防部《竞争时代的防务》76页报告
专知会员服务
52+阅读 · 2022年6月13日
国家自然科学基金
3+阅读 · 2014年12月31日
国家自然科学基金
55+阅读 · 2014年12月31日
国家自然科学基金
0+阅读 · 2014年12月31日
国家自然科学基金
2+阅读 · 2013年12月31日
国家自然科学基金
0+阅读 · 2013年12月31日
Arxiv
32+阅读 · 2022年5月23日
Arxiv
22+阅读 · 2021年12月2日
VIP会员
相关基金
国家自然科学基金
3+阅读 · 2014年12月31日
国家自然科学基金
55+阅读 · 2014年12月31日
国家自然科学基金
0+阅读 · 2014年12月31日
国家自然科学基金
2+阅读 · 2013年12月31日
国家自然科学基金
0+阅读 · 2013年12月31日
微信扫码咨询专知VIP会员