神经辐射场(Neural Radiance Field, NeRF)作为一种具有隐式场景表示的新型视场合成技术,在计算机视觉领域引起了广泛的关注。作为一种新颖的视图合成和三维重建方法,NeRF模型在机器人、城市地图、自主导航、虚拟现实/增强现实等领域都有广泛的应用。自Mildenhall等人的原始论文以来,已经发表了250多篇预印本,其中100多篇最终在一级计算机视觉会议上被接受。考虑到NeRF的流行和当前对该研究领域的兴趣,我们认为有必要对过去两年的NeRF论文进行全面的调查,我们将其分为体系结构和基于应用的分类。我们还介绍了基于NeRF的新视图合成理论,并对关键NeRF模型的性能和速度进行了基准比较。希望通过本次调研,为NeRF领域的新研究者提供有益的参考,同时也为未来的研究方向提供参考。 神经辐射场(NeRF)模型是一种利用多层感知器(MLPs)进行隐式神经场景体绘制的新型视图合成方法。在ECCV 2020年由Mildenhall等人[1]首次介绍,NeRF已经达到了最先进的视觉质量,产生了令人印象深刻的演示,并启发了许多后续的作品源自这种新颖的方法。在最近的过去(2022年),NeRF模型已经在照片编辑、3D表面提取、大型/城市规模的3D表示和视图合成中找到了应用。NeRF模型比其他新视图合成和场景表示方法有一些关键优势。

  • NeRF模型是自监督的。它们可以只使用一个场景的多视图图像进行训练。与许多其他3D神经表示或视图合成方法不同,NeRF模型只需要图像和姿势来学习场景,不需要3D/深度监督。姿势也可以使用结构从运动(SfM)包,如COLMAP[2]来估计,就像在原始NeRF论文中的某些场景中所做的那样。

  • NeRF模型是照片逼真的。与[3][4]等经典技术,以及早期新颖的视图合成方法如[5][6][7]、神经3D表示方法[8][9][10]相比,原始NeRF模型在视觉质量方面收敛得更好,而最新的模型表现得更好

在过去的两年中,NeRF模型在计算机视觉社区中引起了很大的关注,在流行的代码聚合网站1上出现了150多篇论文和预印本,在arXiv上出现了200多份预印本。许多预印本最终在顶级计算机视觉会议上发表,如CVPR、ICCV和ECCV, CVPR 2021年发表了不到10篇NeRF论文,CVPR 2022年发表了超过50篇关于该主题的论文。在其他计算机视觉会议上也可以看到类似的趋势。在2022年,NeRF的影响是巨大的,并且不断增加,Mildenhall等人的NeRF原始论文被引用超过1300次,而且兴趣逐年增加。鉴于目前的兴趣和现有的综合调查论文的缺乏,我们认为有必要组织一个这样的论文,以帮助计算机视觉从业者与这一新主题。 这篇手稿的其余部分组织如下。第2节介绍了现有的NeRF调查预印本(2.1),解释了NeRF体绘制背后的理论(2.2),介绍了常用的数据集(2.3)和质量评估指标(2.4)。•第三部分是论文的核心,介绍了有影响力的NeRF出版物,并包含了我们创建的分类来组织这些作品。它的子部分详细介绍了在过去两年中提出的不同的NeRF创新家族,以及最近NeRF模型在各种计算机视觉任务中的应用。第四和第五部分讨论了未来可能的研究方向和应用,并总结了调研结果。

神经辐射场 NeRF 理论

Mildenhall等人[1]于2020年首次提出神经辐射场用于新视图合成。NeRFs实现了复杂场景的高度真实感的视图合成,在该领域引起了广泛关注。在其基本形式中,NeRF模型将三维场景表示为由神经网络近似的辐射场。辐射场描述了场景中每个点和每个观看方向的颜色和体积密度。

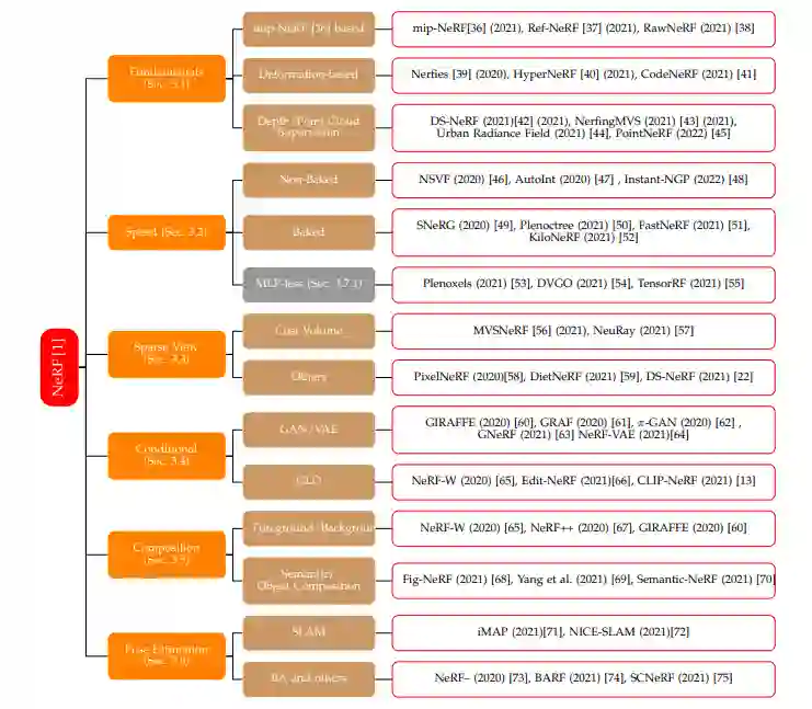
NeRF关键论文的分类。

NeRF应用分类

成为VIP会员查看完整内容
78

相关内容

南洋理工大学,深度学习推荐系统综述
专知会员服务
176+阅读 · 2019年10月14日
国家自然科学基金
0+阅读 · 2014年12月31日
国家自然科学基金
0+阅读 · 2012年12月31日
国家自然科学基金
1+阅读 · 2012年12月31日
国家自然科学基金
0+阅读 · 2010年12月31日
国家自然科学基金
0+阅读 · 2009年12月31日
Arxiv
0+阅读 · 2022年11月3日
Arxiv
103+阅读 · 2021年6月8日
Arxiv
19+阅读 · 2020年12月23日
VIP会员
相关基金
国家自然科学基金
0+阅读 · 2014年12月31日
国家自然科学基金
0+阅读 · 2012年12月31日
国家自然科学基金
1+阅读 · 2012年12月31日
国家自然科学基金
0+阅读 · 2010年12月31日
国家自然科学基金
0+阅读 · 2009年12月31日
相关论文
Arxiv
0+阅读 · 2022年11月3日
Arxiv
103+阅读 · 2021年6月8日
Arxiv
19+阅读 · 2020年12月23日
微信扫码咨询专知VIP会员