对分布式作战资产进行最佳管理以实现协同作战的能力可显著增强军事优势。最近的研究指出,战争的速度越来越快,威胁的能力和数量不断增加,越来越多的传感器和网络导致数据超载。面对复杂的决策空间、大量的信息和所需的快速反应时间,人类的决策面临挑战。自动化作战管理辅助系统(BMA)具有缩短时间、提高决策可信度和优化战争资源的潜力。本文介绍了为未来海军和联合作战任务构思和设计 BMA 的系统工程方法。系统方法将 BMA 视为管理未来分布式战争资产的能力使能因素,将其视为复杂自适应系统簇 (CASoS)。

引言

战术战争是复杂的(Bar-Yam,2004 年)。它需要敏捷、适应性强、具有前瞻性思维、思维敏捷和有效的决策。威胁技术的不断进步、战争节奏的加快、每个战场情况的独特性,再加上信息量的增加,而这些信息往往是不完整的,有时甚至是令人震惊的;所有这些因素都导致人类决策者不堪重负(Zhao 等人,2015 年)。自动化 BMA 是解决这种复杂性的一种方法--简化复杂性,增加理解/知识,并对决策选项进行定量分析。

自动化 BMA 是计算机辅助决策支持系统,旨在加强和改进战术决策。BMA 可通过以下方式改进决策:加快决策过程;使人们对决策所依据的知识更有信心;制定更多的决策方案;使人们对决策后果有更深入的了解;制定成功概率更大的方案;和/或改进资源使用的优化。军方目前使用 BMA 共享和处理数据,以开发作战图片和态势感知。不过,本文的重点是构想未来海军和联合作战中的 BMA。

系统方法综合了分析和合成方法,包括整体论和还原论(Checkland,1993 年)。它强调系统内部各要素之间以及系统与其外部环境之间的相互依存和相互作用(Gharajedaghi,2011 年)。本文提出有必要采用系统方法来构思和设计未来的自动化 BMA。本文首先描述了战术决策的特点以及未来自动决策辅助工具可能发挥的作用。然后,针对这一复杂的问题空间提出了一种系统方法。

战斗管理的决策辅助

作为自动 BMA 概念化的准备工作,本节介绍了战斗管理决策的类型。它讨论了如何在军事战术环境中使用 BMA 来支持人类决策者。最后,它介绍了 "决策复杂性 "的概念以及 BMA 在管理和解决战术复杂性方面的作用。

A. 战斗管理决策

军事战术行动涉及大量战斗管理决策。大多数决策涉及战争资产的使用或部署,其中包括平台(舰艇、飞机、潜艇等)、武器、传感器、通信设备和人员(Johnson、Green 和 Canfield,2001 年)。图 1 展示了战争决策的四个领域:时间领域、空间领域、主动/被动领域以及规则和政策领域。其中每个领域都会影响决策过程,并可能导致决策复杂度增加。

规划性或主动性决策包括部队定位(舰艇、战斗群、飞机等)、隐形行动、进攻性攻击,以及通过干扰或其他武力措施阻止敌方行动。反应性或响应性决策的例子包括抵御主动威胁、将平台移动到防御态势、从威胁环境中撤退以及评估战斗损失。有效的战斗管理必须认识到何时主动或被动决策需要自动支持。

图1 -战术决策域

军事决策的性质会随着时间的推移而变化,可以被视为分等级的。战略决策的时间跨度较长,考虑的目标层次较高,有时甚至跨越数年。计划层面的决策时间跨度较短,即使在安排防御时也是积极主动的。战术决策是战斗管理的重点,时间跨度最短,涉及近期规划或主动决策以及应对敌方行动的被动决策。三个时间决策域之间需要保持一致,以实现战术、计划和战略决策之间的兼容。同样,计划和战略需要支持有效的战术战争,并反映战术威胁环境的重大变化。自动 BMA 的设计应支持分级决策范式,以及支持和适应不同决策时间跨度的范式。

分层时间决策领域的成果之一是一套指导战术决策的规则和政策。这些规则是近实时决策与长期计划和战略保持一致的方法之一。这些规则和政策支持符合更高目标的有效战术决策。自动决策辅助工具可支持跨时空和跨层级的动态和适应性决策,以实现各层级之间的一致性;考虑各层级的变化可能会如何影响其他层级;以及跨层级有效发布指导意见。

第四种对作战管理决策进行分类的方法是按照空间领域进行分类,如太空、空中、海上、水下和陆地。在这些作战环境中,威胁千差万别。同样,作战系统的开发也是为了应对特定的威胁或威胁类型,这自然反映了其空间环境。海军战斗群必须同时应对所有空间领域的威胁。自动化 BMA 有可能通过提高跨空间域态势感知能力,并通过制定可优先执行任务和交战策略的备选决策来应对这种复杂性。

最终,随着作战行动从和平时期到遭遇多域威胁,作战管理决策空间也从简单到复杂不断变化。影响决策空间复杂性的问题空间变化的例子包括:战斗节奏(或反应时间)、同时发生的威胁(或战斗事件)的数量、战斗事件后果的严重性、威胁的异质性(由于威胁类型或空间领域)以及事件或事件的范围(受影响的地区或人口)。所有这些作战因素都转化为构成 "决策空间 "的多维变量。随着决策空间复杂性的增加,军事决策者可能会力不从心。此时,自动化 BMA 可以为有效决策提供支持。

B. 支持人类决策的自动辅助工具

由于传感器、网络、参与者、回传和情报的增多,作战空间的信息量也随之增加。人类决策者被信息淹没,决策时间缩短。自动 BMA 是有效战术决策的必要能力。

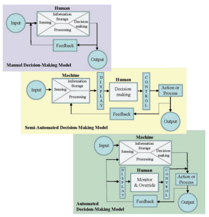
如图 2 所示,自动决策辅助工具或 "机器 "可通过多种方式为人类决策者提供支持。图中显示了人机决策互动的三种模式(Johnson、Green 和 Canfield,2001 年)。人工决策模式包括人类在头脑中收集和 "存储 "相关信息并进行决策分析(处理和决策)的情况。这种模式意味着一个相当简单明了的决策空间,其中的数据量和变体数量是可以人工管理的。在半自动化模式中,人类决策者可以依靠机器来管理、存储、融合和处理输入信息,从而向人类显示决策分析结果。决策分析可包括对作战空间和威胁的了解、行动方案(COA)选项以及对预期事件成功率和后果的定量测量。最后,在全自动模式中,人类的作用是监控自动化机器决策过程,并在必要时推翻或更改决策。

针对决策类型建立适当的机制非常重要。一般来说,当问题空间相对简单,需要考虑的因素数量和信息量在人类决策者的管理范围内时,决策可由人工执行。对于某些类型的决策,半自动化的人机界面机制最为合适。这对于具有潜在关键或严重后果的更复杂决策空间是有效的;需要自动化 BMA 的支持,但需要大量的人工参与。全自动人机交互适用于需要处理和融合大量复杂信息,但决策类型非常简单的决策空间。全自动决策模式适用于和平时期的行动,在这种情况下,决策不会产生严重后果,或者适用于高度复杂的行动,在这种情况下,决策反应时间对人类来说过于紧迫。全自动决策模式适用于对信息和情况了解非常有把握的情况。例如,当高度确信被跟踪物体实际上是敌方威胁目标时。

图 2 - 人机决策模型

战斗管理决策支持系统的未来目标是能够为给定的决策空间选择适当的决策模型。也许一个灵活的决策架构可以容纳所有三种人机模式,并根据需要加以应用。上层结构本身将对决策空间进行监控,评估需要做出何种决策,然后确定人机之间的适当互动,以做出每项决策。

C. 战斗管理: 复杂工作

战斗管理行动十分复杂(Young,2012 年)。如图 3 所示,战术环境从和平环境到高度危险的环境都有,来自许多不同方向的威胁多种多样。这就形成了复杂的战斗管理决策空间。决策空间的 "状态 "必须灵活转变,从正常无威胁行动期间的线性和直接,转变为作战行动期间的高度非线性和多变。

图 3 - 复杂战术环境中的作战管理

复杂问题空间的特征包括:复杂的目标、复杂的环境和/或行动;适应性;集体行为;以及决策结果的不可预测性。这些特征都是战术行动所固有的(Young,2012 年)。战斗空间呈现出多种目标,这些目标通常不一致且不断变化。军事系统必须权衡各自的作战目标(如自卫)与部队级任务(可能包括区域防御、隐形作战或特定资产防御)。由于不利的环境和千差万别的环境导致目标优先级不断变化,以及多种跨空间域任务,因此需要复杂的作战行动。在应对复杂多变的威胁环境时,适应性是作战系统的必要特征。军事行动必须有效地适应威胁,以提高生存机会,实现战术和战略目标。分布式作战资产的集体行为必须得到适当的协调,以避免碰撞和友军误伤事件的发生;并且最好能从它们的累积贡献中获益。最后,战术决策的结果难以预测,从误射、错误识别到对战损的错误评估,这些不准确的知识和行动涟漪效应以及不可预见的后果使问题空间变得更加复杂。

自动化 BMA 有可能通过描述作战环境的复杂程度并将这一知识转化为决策空间,为人类决策者提供支持。理想情况下,完整而准确的作战空间 "图像 "将为决策空间提供态势感知。BMA 可以对 "图景 "进行监控,并对问题空间的复杂性特征进行评估。这些知识可支持有效、及时地使用决策辅助工具,并使人类决策和机器决策有效地相互作用。

系统性方法

"......只有复杂的系统才能执行复杂的任务(Braha,2006 年)"。

Bar-Yam 写道:"......高复杂性任务需要一个足够复杂的系统来完成(Bar-Yam,2004 年)"。战术军事行动呈现出高度复杂的环境,转化为战争资产必须执行的复杂任务。本节探讨了在军事行动中实施自动化 BMA 的复杂系统方法,以有效解决战术问题空间。

上一节从决策的角度描述了作战管理问题空间的特点;区分了人类决策与自动化决策辅助工具如何支持这些决策;并描述了作战管理复杂性的特点。本节将介绍一种思考问题空间的方法,作为构思并最终实施系统解决方案的一种手段。

A. 将作战资产视为资源系统

系统性方法的第一步是从系统角度 "看待 "问题和解决方案空间。对于战术战争而言,首先要将战争资产视为资源系统。将资产(如:舰船、飞机、潜艇、武器系统、传感器、通信设备/网络和干扰器)定义为系统,就可以将其视为资源,并从其功能、性能、行为、结构和界面等方面加以审视。这样就能根据它们的位置、状态和预期能力等特征进行定量分析。随着作战行动日趋复杂,当存在多个目标重叠和冲突时,自动化 BMA 可以进行分析,以确定战争资源的有效利用。在 BMA 的帮助下,战争资源的利用可包括在系统间形成协作,以实现系统的行为和能力,从而更好地应对复杂的战术任务。图 4 展示了作为系统之系统的作战资产网络化协作。

"多维性可能是系统思维最有力的原则之一。它能够从对立的趋势中看到互补关系,并用不可行的部分创造出可行的整体(Gharajedaghi,2011 年)"。通过将作战空间视为一组相互作用的系统,利用其多维性的能力可支持跨越空间和时间领域的部队级协作行为。它使分层防御和综合火力控制战略成为可能,其中涉及到分布式武器和传感器。当存在复杂的多维目标时,自动 BMA 可提供定量分析,以确定协作资源的利用情况。

图 4 - 将作战资产视为系统资源

B. 全面看待作战管理

复杂的战术环境要求从部队层面以整体视角管理战争资源。随着环境变得越来越复杂,事件发生得越来越快,而且是并行发生。决策数量和所需行动方案的数量都在增加。对有限的战争资源提出了更多的要求,其任务、目标和行动方案的相互关联性也越来越强。从 "整体 "上了解多种威胁和任务,以及应对这些威胁和任务的可能方案和可能后果,就能做出更有效的军事反应,这可能是有效应对高要求威胁的必要条件。作战空间视角的概念可被描述为 "决策范围",或围绕问题空间和解决方案空间设定边界。更全面的决策范围包括一个地区或战区,以及该地理空间区域内的所有威胁和战争资源。较窄的决策范围可能只包括特定威胁和特定平台及其相关资产。

确定决策范围既是限制因素,也是必要的促进因素。随着作战环境日趋复杂,战术决策在因果关系上变得更加相互依赖和 "混乱"(Jackson 和 Keys,1984 年)。当只有一个威胁需要清除或一个区域需要观察时,做出特定的武器交战决策或传感器任务分配决策就比较简单。然而,如果将决策范围缩小到发射单一武器系统或管理一艘舰艇上的传感器,就会在需要处理多个战术任务或需要优先处理和应对多个威胁时,失去其在部队层面的整体有效性。在这种情况下,"整体性 "原则适用于决策,包括 "同时和相互依赖地尽可能多地考虑系统的各个部分和层次(杰克逊和凯斯,1984 年)"。换言之,扩大决策空间的范围,或许可以考虑一个战术区域或战区。确定决策范围本身就是一项决策。我们的目标是设计出支持灵活决策范围的未来部队架构,当部队层面的任务变得更加复杂并可能受益于分布式作战资产协作时,决策范围可以扩大。

一旦战术军事力量面临复杂的作战问题空间,未来的自动化 BMA 就能建立更全面、更广泛的决策范围,并支持平台和部队层面的资源管理。最终,各种自动化 BMA 可支持不同层面的资源使用。支持特定传感器和武器的 BMA 可由更高层次的 BMA 架构进行协调。因此,可以实施一个 BMA 系统体系。

C. 将决策空间视为一个系统

决策空间 "可视为一个系统。通过对决策空间采取系统方法,可以定义边界、输入和输出、功能、性能和结构。图 5 展示了决策空间的背景环境。战斗空间的知识(或态势感知)是作为 "问题空间"(或作战战术图)来开发和维护的。它包括跟踪的威胁目标以及地形、天气、防御资产和现实世界中的所有其他物理实体。此外,还必须开发和维护 "资源图",其中包括战争资产的最新状态、健康状况、战备状态和预计能力。问题空间和资源图景是决策空间的主要输入。

概念决策空间系统的边界围绕决策架构和决策分析,其中包括决策辅助、评估、优先排序、备选方案生成和整体决策管理。决策空间系统的主要功能是开发决策备选方案。这些备选方案为管理战争资源资产提供建议。例如,传感器任务分配、行动方案、武器调度、平台(舰船、飞机等)移动等。次要功能包括估计与决策备选方案相关的置信度,以及为备选方案提供信息的多种类型的分析。分析实例包括:确定威胁的优先次序、兵棋推演可能产生的后果、估计传感器误差、估计知识的准确性和完整性、评估作战复杂性、推荐最佳的人机决策互动。图 5 所示的简化概念没有说明人机决策空间之间的互动。但在战术行动中,这种互动将非常重要。

图 5 - 决策空间的映射

概念决策空间系统的输出可包括决策备选方案、预测后果估计、成功和失败的估计概率,以及与源信息、备选方案和一般知识相关的置信度。

D. 解决方案空间:复杂自适应系统簇

在对BMA的系统方法进行概述的过程中,最后一步是对解决方案空间进行概念化。为了能够对复杂的威胁空间做出战术反应,解决方案空间包括有效利用分布式战争资产/资源。解决方案必须随着威胁环境的变化而及时改变和调整。有时,进攻行动是最佳选择;有时,单一平台即可应对威胁;有时,可能需要并行或串联多种进攻、防御、协作和自主行动。解决方案空间能够从简单操作无缝转向复杂操作,从而改变其系统状态的性质,这是一项具有挑战性的要求。

本文将解决方案空间概念为复杂自适应系统簇(CASoS)(格拉斯,2011 年),其中分布式战争资源作为系统的系统进行交互,表现出突发性(部队级)行为,并适应不断变化的作战环境。这类系统是有效解决复杂战术问题空间所需的解决方案。设计未来战争系统使其表现为 CASoS,需要自动化 BMA 的决策架构和解决方案空间,以提供以下三种能力(Johnson,2017 年):

1.自适应关系--自适应智能架构可实现组成系统之间的灵活相互关系,这些系统最终构成一个自适应 SoS,能够应对不断变化的复杂环境。

2.由智能组成系统组成的系统--CASoS 的自适应突发行为受分布式组成系统自我管理的支配,这些组成系统可根据复杂情况的需要进行协作或独立行动。

3.知识发现和预测分析--工程化 CASoS 的关键在于获取和维护有关环境和分布式组成系统的共享态势知识的能力。对这些知识进行分析,可确定任务的优先次序;制定任务和行动方案(对问题空间的自适应响应);制定 "假设 "和 "如果-那么 "预测方案,以形成未来智能决策和自适应 SoS 关系的综合体。

决策空间必须支持概念化的 CASoS 解决方案空间。这种复杂应用的决策空间可以看作是一个 BMA 系统,由整体部队级管理决策辅助工具支持与特定资源或平台系统相关的低级 BMA 的协调。整体级 BMA 可以管理问题空间信息,并专注于高层次问题,如评估复杂程度、确定决策范围和建议人机决策互动。所有这些都需要自动化的 BMA、自适应架构、"可执行任务 "的作战资源以及支持这种系统方法的指挥与控制文化。

结论

总之,作战管理问题空间是复杂的,而且随着更多传感器、更多信息、更多无人威胁、更多非国家对手和技术进步,其复杂性只会继续增加。要想在这一问题空间中保持领先,就必须构思并最终实现一个复杂的解决方案空间,以促进快速行动和高度响应的战争利用。系统方法通过提供整体性、系统视角以及将决策空间定义为一个系统的系统,为解决所需的多维和适应性决策提供了一种方法。它将问题定义为 "CASoS",并强调了对决策架构的需求,这种架构可实现自适应关系、系统级情报、共享知识和预测分析。有效利用自动化 BMA 支持人类决策为 CASoS 解决方案空间奠定了基础。

参考来源:美国海军研究生院

成为VIP会员查看完整内容
106

相关内容

人工智能在军事中可用于多项任务,例如目标识别、大数据处理、作战系统、网络安全、后勤运输、战争医疗、威胁和安全监测以及战斗模拟和训练。
《任务式指挥和人工智能》
专知会员服务
144+阅读 · 2024年2月19日
《为未来战场挑战练习任务式指挥》
专知会员服务
59+阅读 · 2024年1月17日
《团队内部能力的变化如何影响作战动态决策》
专知会员服务
36+阅读 · 2024年1月16日
《模拟战争中的战斗评估》109页论文
专知会员服务
110+阅读 · 2023年12月8日
《可信深度强化学习用于多效协同防御作战:综述》
专知会员服务
69+阅读 · 2023年6月19日
《媒体分析军事应用中的协作需求图谱》
专知会员服务
46+阅读 · 2023年5月5日
《作战层面的人工智能》美国海军学院32页报告
专知会员服务
239+阅读 · 2022年12月17日
《多域作战环境下的军事决策过程》
专知
111+阅读 · 2023年4月12日
国家自然科学基金
46+阅读 · 2015年12月31日
国家自然科学基金
0+阅读 · 2015年12月31日
国家自然科学基金
28+阅读 · 2015年12月31日
国家自然科学基金
0+阅读 · 2015年12月31日
国家自然科学基金
51+阅读 · 2014年12月31日
国家自然科学基金
0+阅读 · 2014年12月31日
国家自然科学基金
6+阅读 · 2014年12月31日
国家自然科学基金
3+阅读 · 2014年12月31日
国家自然科学基金
53+阅读 · 2011年12月31日
Arxiv
0+阅读 · 2024年3月11日
Arxiv
0+阅读 · 2024年3月8日
A Survey of Large Language Models
Arxiv
487+阅读 · 2023年3月31日
Arxiv
25+阅读 · 2023年3月17日
VIP会员
相关VIP内容
《任务式指挥和人工智能》
专知会员服务
144+阅读 · 2024年2月19日
《为未来战场挑战练习任务式指挥》
专知会员服务
59+阅读 · 2024年1月17日
《团队内部能力的变化如何影响作战动态决策》
专知会员服务
36+阅读 · 2024年1月16日
《模拟战争中的战斗评估》109页论文
专知会员服务
110+阅读 · 2023年12月8日
《可信深度强化学习用于多效协同防御作战:综述》
专知会员服务
69+阅读 · 2023年6月19日
《媒体分析军事应用中的协作需求图谱》
专知会员服务
46+阅读 · 2023年5月5日
《作战层面的人工智能》美国海军学院32页报告
专知会员服务
239+阅读 · 2022年12月17日
相关基金
国家自然科学基金
46+阅读 · 2015年12月31日
国家自然科学基金
0+阅读 · 2015年12月31日
国家自然科学基金
28+阅读 · 2015年12月31日
国家自然科学基金
0+阅读 · 2015年12月31日
国家自然科学基金
51+阅读 · 2014年12月31日
国家自然科学基金
0+阅读 · 2014年12月31日
国家自然科学基金
6+阅读 · 2014年12月31日
国家自然科学基金
3+阅读 · 2014年12月31日
国家自然科学基金
53+阅读 · 2011年12月31日
微信扫码咨询专知VIP会员