2016 年,美国空军确定,目前的开发和获取方法可能不足以在 2030 年实现空中优势。由于对手正在采用反介入/区域拒止(A2/AD)战略,预计到 2030 年,空域的争夺将十分激烈。为了保持空中优势,必须弥补能力差距。美国空军将新的开发和采购模式确定为头号非物质能力发展领域。新的研发和采购模式并不是一个新概念。从冷战时期基于威胁的采办到反恐战争时期基于能力的采办,就发生了这种范式的转变。

对美国当前开发与采购方法的调查发现了几种概念方法。基于效能的设计(EBD)和系统的技术识别、评估和选择(TIES for SoS)被作为概念性解决方案提出。这两种方法都旨在评估技术-战术设计空间的手段(用于执行任务的技术)和方式(用于完成任务的战术)。在技术选择过程中,对方式的正确评估将为决策者提供关键信息。这些研究结果表明,需要一种注重实效的新获取模式来改进当前的开发和获取方法。为了评估方式设计空间,当前的方法必须从固定或受限的任务模型转变为最小化定义的模型,并能够探索每种独特技术的战术。

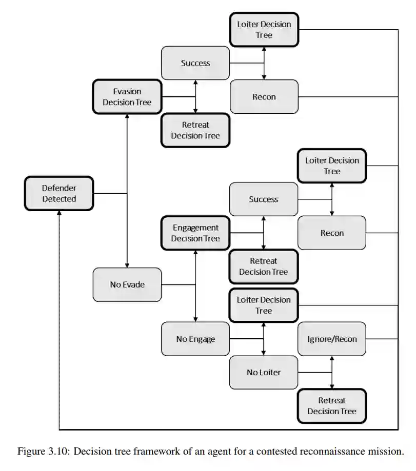
用于战术探索的技术调整决策行为算法(Tech-DEBATE)方法能够探索方式,或者更正式地说,探索任务行动设计空间。然而,任务行动设计空间的规模是巨大的,其复杂性也会急剧增加。为了解决这个问题,本文引入了新颖的决策行为方法,在不限制战术探索的前提下,将任务行动空间离散为决策-状态空间和状态-行动空间。离散的决策行为和状态行为为记录智能体选择的战术提供了一种可追溯的方式。智能体利用深度强化学习开发的决策和状态行为算法来探索每种技术的任务行动设计空间,并学习各自的最优战术。这些经过技术调整的算法减少了对主题专家(SMEs)的依赖,因为主题专家在制定战术时会固有地引入偏见。

任务行动空间内的决策状态空间仍然可能具有巨大的维度。我们引入了新颖的行为适宜性矩阵来降低决策状态空间的维度。在研究多智能体系统中的技术时,需要对维度进行适当的管理。将决策行为算法扩展到合作型多智能体系统是为了确保在技术评估过程中能够捕捉到合作策略。合作智能体行为的引入增加了任务行动设计空间的复杂性。在制定问题时选择分散的智能体,可以识别不依赖于合作决策的独立于智能体的决策和状态行为,从而随着智能体数量的增加而减少所需的算法数量。

该方法还涉及技术和战术备选方案的综合。决策行为方法定义了开发基于智能体的框架的步骤,以便能够探索手段和途径。通过使用具有强化学习功能的随机策略,可以为每种技术备选方案提供不同的战术备选方案。在技术投资决策过程中,对手段和方法前沿的新颖量化为决策者提供了关键信息。

本论文分为五个研究领域,以解决技术评估方法在战术量化方面的不足。首先研究确定一个合适的智能体建模框架。然后可以解决智能体行为框架的开发问题。一旦制定了智能体的建模和行为框架,将讨论进行任务行动设计空间探索的方法。然后将讨论该方法对合作多智能体系统的可扩展性。最后一个研究领域的重点是对结果进行调节,以便对不同的技术-战术组合进行比较。

总之,Tech-DEBATE 方法提供了一种新颖的方法,能够在概念设计期间对技术和战术备选方案进行变异,以促进技术投资。通过这种方法,决策者可以使用一个交互式权衡环境,探索每种相关技术的最佳战术选择。技术-战术算法的新颖表述使人们能够深入了解击败反介入区域拒止战略的有效战术选择,以及维持空中优势所需的技术投资。决策者可获得的基于有效性的信息大幅增加,有助于降低与开发和获取新技术相关的风险和成本。

成为VIP会员查看完整内容
122

相关内容

人工智能在军事中可用于多项任务,例如目标识别、大数据处理、作战系统、网络安全、后勤运输、战争医疗、威胁和安全监测以及战斗模拟和训练。
《兵棋推演制胜:战术学习中心对军事创新的影响》46页
国家自然科学基金
46+阅读 · 2015年12月31日
国家自然科学基金
1+阅读 · 2015年12月31日
国家自然科学基金
46+阅读 · 2015年12月31日
国家自然科学基金
2+阅读 · 2015年12月31日
国家自然科学基金
1+阅读 · 2014年12月31日
A Survey of Large Language Models
Arxiv
495+阅读 · 2023年3月31日
VIP会员
相关基金
国家自然科学基金
46+阅读 · 2015年12月31日
国家自然科学基金
1+阅读 · 2015年12月31日
国家自然科学基金
46+阅读 · 2015年12月31日
国家自然科学基金
2+阅读 · 2015年12月31日
国家自然科学基金
1+阅读 · 2014年12月31日
微信扫码咨询专知VIP会员