世界各国海上机器人技术系统的现状与发展趋势(下)

2017 年 11 月 22 日 未来产业促进会


点击上方“公众号”可以订阅哦!

                                                                       

知远战略与防务研究所/蓝山 编译

译自:俄罗斯《机器人技术系统目前发展趋势:军用和民用海洋机器人技术系统》

 

五、俄罗斯内务部、紧急情况部、联邦安全局和其他联邦权力执行机关使用的海洋机器人系统型号

1、“水下检查员”遥控无人潜水器(研制制造商是俄罗斯Ocean-Invest公司,位于莫斯科)

任务:进行综合科学研究,监视海洋大陆架和船体,在深度小于100米的海区开展搜索救援工作。俄罗斯紧急情况部使用。

专用载荷:可更换专用载荷模块,包括广角黑白摄像机(带发光二极管套圈和2个卤素灯),彩色全景摄像机、彩色扫描摄像机、温度传感器、扇形扫描声纳。

技术性能:采用电缆遥控系统,干重139公斤,尺寸(长×宽×高)为1.1×1.1×0.6米,最大潜深200米,航速0.7米/秒。

2、“海豚”超轻型遥控无人潜水器(研制制造商是Tetis-pro公司)

用途:近岸水域和内水搜索,海洋调查,潜在的危险海区调查,水区警戒,为军事技术装备目标提供安全保障,搜索和排除水雷,反水雷制图,侦察,收集情报,探测敌情(图18)。俄罗斯紧急情况部使用。

图18:“海豚”超轻型遥控无人潜水器 

专用载荷:可更换模块,包括全球定位系统,摄像机,多普勒计程仪,罗盘,深度和速度传感器,水声导航系统,无线水声通信系统。

技术性能:控制系统为遥控系统和自动驾驶仪,在水上通过无线电信道,在水下采用水声通信,干重15公斤,尺寸(长×直径)为1.1×0.2米,最大潜深200米,速度4节,远程通信距离4500米。

3MT-2010中型自主人潜水器(研制制造商是俄罗斯科学院远东分院海洋工艺课题研究所)。

用途:海底地形绘图,对海底进行声纳扫描照相,水底设施、港域调查,环境监视(包括化学和爆炸物质掩埋地),水下潜在危险物体调查。俄罗斯紧急情况部使用。

专用载荷:可更换专用载荷模块,包括彩色和黑白高分辨率摄像机、探照灯、水底轮廓仪、声纳、深度传感器、多普勒计程仪、导航系统、应答浮标。

技术性能:控制系统为按预定程序或自动运行的自动驾驶仪,可通过水声信道修正,干重300 公斤,尺寸(长×直径)为3.0×0.5米,最大潜深3000米,航速3节,自主状态下续航力100公里。

六、俄罗斯国内主动研发的海洋机器人技术系统型号

1、 西南大学(库尔斯克)研制的水下侦察机器人原型,用于诊断水坝,监控核电站的冷却池,执行紧急情况部、国防部潜水员的工作等等。

预计(根据试验结果),长约1.5米、重40公斤的机器人能在水下以4米/秒的速度航行,并借助于摄像机、生态监视和磁场传感器及其他设备在4小时内对深度小于30米的区域进行侦察(图19)。它能向水下输送小型器材。因为配备了深度和障碍位置传感器,所有上述工作都无须人的参与。可以根据用户的具体需要对机器人的配置进行调整。

图19:俄罗斯西南大学研制的水下侦察机器人

研制者证实,市场上现在没有性能相当、类似于俄罗斯小型自主侦察机器人的装备。库尔斯克西南大学的机器人以其低价格和最佳技术性能应占有一席之地。西南大学机器人技术试验室主任说,原型价格约为100万卢布,仅为外国同类产品的六分之一到五分之一,而且投入批量生产后价格还可降低。同时,西南大学的科学家们准备2015年秋天开始批量生产。

2、“鱼雷形滑翔机”系列自主无人潜水器(研制制造商是圣彼得堡国立海洋科技大学)。

任务:调查水底设施、港域,监视海洋环境。

专用载荷:可更换专用载荷模块,包括环境监视、海洋地理信息收集传感器,水声通信设备,运输模块。通信方式为卫星、短波、超短波通信。

技术性能:控制系统为自动驾驶仪,干重25-1500公斤,尺寸(长×直径)为(2.0-8.0)×(0.2-0.6)米,最大航速2.5节。 

图20:“鱼雷形滑翔机”自主无人潜水器

3、“波浪滑翔机”系列中型近表层无人自主潜水器(研制制造商是圣彼得堡国立海洋科技大学)。

用途:调查近岸水域、港域,监视海洋环境。

专用载荷:可更换专用载荷模块,包括环境监视、海洋地理信息收集传感器,水声通信设备,拖曳式水声通信柔性天线,控制信号中继系统。

技术性能:控制系统为自动驾驶仪,空重300-1500公斤,尺寸(长×直径)为7×1.5 米,最大航速3节,连续工作时间6个月。

图21:“波浪滑翔机”系无人自主潜水器

4、“滑翔机-T”模块化近岸多功能自主潜水器(研制制造商是“罗盘”机器制造设计局股份公司)

用途:在复杂气象条件下在无冰层水域执行各种调查任务。

描述:壳体采用耐海水和石油腐蚀的超强度轻型材料。驱动装置采用电动机和机械执行部件,没有外部机械活动零件,能保证具有高度的隐蔽性,不被无线电和水声定位设备探测。潜水器在水中运动并按照指令调整运动方向,指令有多种传输方法。“滑翔机-T”可独立使用,或多个执行相同任务或不同任务的潜水器编队使用。

技术性能:控制系统为惯性控制系统,有效载荷3升,尺寸(长×宽×高×直径)为1.5×1.5×0.3×0.2米,航速达0.3米/秒,工作深度达100米,自持力180昼夜。

5、“领舰-11”多用途无人艇(研制制造商是“海洋信息系统-玛瑙”康采恩,位于莫斯科)

用途:在内水和近岸水域执行综合任务,包括投放潜水员,投放和回收自主或遥控无人潜水器,发射无人机等。

技术性能:控制系统为自主或有人控制系统(编组2人),尺寸(长×宽×高)为11.2×3.6×1.25米,排水量7.8吨,吃水深度0.65米,最大航速40节(2 台发动机,单台功率370马力),续航力200海里,自持力1昼夜,专用载荷取决于用户需求。

图22:“领舰-11”多用途无人艇

七、对军用和特种海洋机器人系统现有情况资料的分析

水域占地球表面的大部分,因而在展开全球军事行动过程中具有很重要的地缘政治意义,因此预计军用海洋机器人技术装备将得到迅猛发展。但是通过在《世界机器人2014、2015》的统计数据的基础上分析2012-2016年及2020年前世界军用和特种机器人技术装备的市场发展趋势可以得出结论,目前对无人机的需求占绝对多数(开支也是如此)。例如,2013年海洋机器人技术装备订购数量只占军用机器人技术系统(不包括海上系统)订购总数的0.8%(金额是6 %),而无人机占80%。2014年的上述指标分别是1%(金额是6%)和82%。2015-2018则分别是0.7%(金额是5%)和85%。

2014-2018年,与其他军用机器人相比,无人机是主要需求,这也体现在美国国防部的《无人驾驶系统综合路线图FY2013-2038》(Unmanned Systems Integrated Roadmap FY2013-2038)中。美国计划2014-2018年对军用无人机拨款大约是海上系统的10倍,同时,对海洋机器人技术系统的拨款也是地面机器人系统的10倍。

然而据国外专家基于对世界市场现状的分析预测,在最近的将来,对海上无人驾驶系统的需求只会增长(图23)。预计到2019年前海上无人驾驶系统的总数将比2012年增加1倍。

此外,由图23可见,无人潜水器将获得优先发展,因为其功能比无人艇更强大,军事对抗条件在客观上对其提出了更多的任务。

图23:2020年前全球海上无人驾驶系统市场预测

五角大楼2017年预算计划拨款30亿美元用于对抗中国对美国海军基地的远程袭击,30亿美元用于改进水下系统,30亿美元用于组建人机联合团队和使用小型无人机采取行动,17亿美元用于网络和人工智能电子系统,5亿美元用于军事导演和新技术与构想的其他试验。

武器、作战指挥和通信装备领域的最新成果为战舰舰员编制的最小化和最优化提供了可能。武器和技术设备的自动化为此做出了主要贡献,使舰上所有武器做好使用准备并自动再装填,并借助于舰上高速联合信息网络拟定战斗行动计划和控制武器系统。这样整个武器系统将符合“驾驶员操纵”原则,即将舰员所采取的使武器和技术装备做好直接任务使用准备的行动减到最少。例如,俄罗斯计划2020年前研制装备机器人的第5代核潜艇(首艇 “哈巴罗夫斯克”号(09851型)已于2015年在北方机器制造厂奠基)。第五代潜艇与目前潜艇的区别是采用通用模块化平台,可提高指挥系统和武器效能的未来机器人系统将被整合入其武器组成。

机器人技术得到推广还因为,人员远离与敌人或危险环境的直接接触是一个日益明显的世界趋势,同时,作为战场网络中心媒介,战舰的兼容性在提高。

目前主要国家的海军把研制和使用舰载(包括(潜)艇载)自主无人潜水器或遥控潜水器为海军兵器的优先发展方向之一。

从已经达到的技术水平来看,自主无人潜水器或遥控潜水器现阶段能够有效执行一系列重要任务,使海军人员不必再冒风险。

这些任务包括:

•搜索、探测、识别和摧毁大部分类型的触炸或非触炸水雷,包括沉底水雷;

•进行水声侦察;

•收集水文地理和深水测量信息;

•查明和调查敌人预定作战区域的抗登陆和反破坏防御体系;

•对水下水利工程建筑和驻泊点的基础设施进行侦察;

•勘察舰(船)体。

鉴于目前已经形成的对无人自主潜水器在水下侦察情报体系中的用途和地位的系统观点,已经可以制定对它们的总体要求,进而统一构造方案的实施和各种设备的组成。

现代化的无人自主潜水器装备了能保障其独立潜航的综合系统和设备。其中大部分采用鱼雷形壳体,并配备由锂离子蓄电池和推进电动机组成的电力装置。按预先输入计算机的程序自主控制,采用惯性导航系统和多普勒计程仪,并定期根据空间无线电导航系统的数据校对位置(上浮状态)。

潜水器上的搜索设备包括:前视声纳,侧视声纳(利用安装在舷侧水声天线,同时探测大范围的水下物体),摄像机,测量海水参数的传感器等。所获得的数据记录在磁盘上,以便无人潜水器返回母船后对其行动结果进行分析。

在半潜状态下使用商用便携式“铱”卫星通信系统的用户设备,可确保无人潜水器和指挥所(操纵员)之间进行双向通讯。潜水器上的设备还包括水下声通信设备。

水面舰船使用潜水器需要尺寸与海运集装箱相同的专用模块。除潜水器、升降设备、辅助设备和可更换的全套蓄电池,模块中还经常包括操纵员自动化工作席位。

美国海军拥有的各种用途的潜水器类型最多。自主无人潜水器的总研制计划(2004年开始)对其分类如下:轻型/便携式(重量小于45公斤,壳体直径76.2-230毫米,自持力10-20小时);小型(小于230公斤,324毫米,40小时),中型(小于1400公斤,533毫米,40-80小时),大型(小于10吨,910-1820毫米,400小时)。

海军专家对得到最广泛推广的轻型/便携式潜水器感兴趣主要是因为它们价格较低(数万美元),使用成本适中。这种潜水器的尺寸和重量不大,使它们既可以自主使用,也可以在综合系统中使用,例如从未配备专业升降装置的各种运载工具(战舰、辅助船、艇、硬式充气艇及直升机)上进行水雷侦察。

因为采用模块化构造,二人战斗编组可在短时间内在不使用专业装配台的情况下就能手工组装潜水器,并对有效载荷的组成进行必要的调整。此外,它们在最大程度上符合特种作战部队的要求,因为它们可以被隐蔽输送至近海水域。

美国、挪威、德国、法国和英国在自主无人潜水器研制和生产领域领先。自主无人潜水器的主要市场特点包括:

•直接根据各国国防部的订货研发现代化自主无人潜水器的所有基础设计,用于执行科考任务的深水潜水器除外;

•在美国,大部分设计先是在大学的科研分部或国家科学研究所研发和有限生产,然后通过建立小型商业企业将项目推至消费市场。军事订货刺激了此类企业的出现,这使美国军方得以通过额外为商业市场生产而降低自主无人潜水器的供货成本;

•2005-2012年,国外自主无人潜水器制造商市场的构成发生了重要变化。理顺了小规模生产的小公司被大公司或由国家控制的控股公司吞并。在大部分情况下,这些过程是为了确保国家安全,包括在没有对相应的出口管制法律法规进行修改之前不允许先进的商用水下技术扩散。

例如,美国特立达因公司2010年收购了冰岛Hafmund公司,后者是“潜鸟”型自主无人潜水器的制造和出口商。这笔交易是在外界获悉Hafmund公司向近东国家和俄罗斯出口了其产品后立即完成的。另一个例子是挪威康斯保公司集团2008年收购了美国Hydroid公司(以REMUS100REMUS 600REMUS 6000为原型的军用自主无人潜水器的制造商)。美国政府批准这笔交易是为了两国在北极资源“国际化”领域进行军事技术合作。

对美国海军科研计划内容和预算草案的分析表明,其目前正在实施旨在研发以自主无人潜水器为基础的综合系统的5个大型专项计划,包括:

1.大排水量自主无人潜水器科研计划(LD-UUV Large Diameter-Unmanned Undersea Vehicle

1.1.进行实物试验和与“海神”大排水量自主无人潜水器效能评估相关的系列试验工作。“海神”是混合型快速潜水器(速度大于10节的水下运输艇/自主无人潜水器),其使用模式包括:

• 水下武装运输艇(可搭载7名潜水员);

• 反水雷自主无人潜水器(携带“海狐”灭雷潜水器和用于搜索及识别水雷的侦察/测量设备);

• 反潜自主无人潜水器(携带反潜武器(Mk67自航水雷、Mk54鱼雷)和反潜声纳);

1.2.LD-UUV自主无人潜水器未来供电系统研发项目。这个项目是国防部高级计划研究局和海军科研局的订货;

1.3.旨在为LD-UUV自主无人潜水器研发水下非水声通信(激光通信、电磁通信)、新一代合成孔径声纳、磁场参数测量仪、不依赖空气的发动机和电化学发电机的应用研究项目。这个项目是海军科研局的订货;

2.“小刀鱼”反水雷系统(搭乘近海战舰)研制计划;

3.海军近岸水下情况报告系统实施计划(Persistent Littoral Undersea Surveillance PLUS System。该计划是可灵活部署的多阵位潜艇探测系统主要组成部分综合演练工作的最后阶段。美国海军当前计划规定,PLUS系统的机动装备包括6具以REMUS 600为原型研制的自主无人潜水器和5具“海洋滑翔机”自主无人潜水器。该系统试用工作的主要部分已在2014-2015年进行;

4.DASHDistributed Agile Submarine Hunting)综合工作计划。该计划为高级计划研究局订货,旨在为在近岸水域组织灵活部署的区域水下情况报告(搜索、远程警戒和跟踪潜艇)系统制定技术构想和基本技术装备;

5.用于执行海洋地理调查任务的自主无人潜水器(LBS-UUV)采购计划。在该计划框架内正在研制和购买2个潜水器型号:“水下滑翔机”(LBS-GGliders),“斯洛克姆-E200”(特立达因公司研制)被选为其原型;采用电动螺旋桨的(LBS-AUV)鱼雷形自主无人潜水器,其原型是REMUS 600自主无人潜水器。图24是美国海军LBS-UUV计划进度表。

图24:美国海军LBS-UUV计划进度表

LBS-UUV计划在与确保美国在北极和南极地区的国家利益相关的综合措施中占有重要地位。借助于其技术和相应的设备可有效侦察海底,以搜索海底附近的人造设施和天然物体,这使其拥有者相对于其他有关方面具有优势。掌握关于潜在的烃矿区、海底状况及其地理构成的资料,既可为政治目标服务,也可为经济目标服务。

同时,鉴于拟调查的海底面积大,需要使用自主无人潜水器编队。专家认为,编队使用潜水器是以较小的时间和金钱成本采取更有效的水下行动的要求。例如,在一些情况下,一艘潜水器没有能力确定能证明石油或天然气矿床的某些特征是否存在。此外,无人潜水器的生产和使用成本较低。

在新一代自主潜水器研发领域取得成就最大的有美国、英国、挪威、加拿大和日本,也有关于中国在该方向上取得了发展的资料。目前俄罗斯具备水下科学研究能力的潜水器屈指可数,在最近的将来在确保自己在北极大陆架的经济安全方面可能会遇到严重威胁,并可能会输掉预测中的南极地区开发竞赛。

八、结论

1.2012-2020年世界自主无人遥控器市场规模估计为32亿美元,其中超过70%的市场将在军事订货的基础上形成。美国、德国、法国、英国、中国和挪威海军是这种主要类型的海洋机器人技术装备的主要用户;

2.近年来,国外自主无人潜水器市场的发展速度趋缓。2012年中期以前建成的自主无人潜水器总数估计为1100-1200艘,其中70%是2002-2008年建造的。近85%在用的自主无人潜水器极限工作潜深小于600米。小型无人潜水器(重50-70公斤,价格为6-30万美元)占比最大(65%,不包括水下滑翔机);

3.军队对研制和使用具有超长自主续航时间(从数周到1年)的无人潜水器的兴趣在增加。这种潜水器在执行与大范围测量水层和海底附近环境参数相关的海洋地理研究任务中表现良好。鉴于其构造特点,它们被单独归为一类无人潜水器——水下滑翔机(gliders)。目前国外已经研制了8-10个水下滑翔机型号,其中值得一提的是:“海洋滑翔机”、“斯克洛姆-E”、“斯克洛姆-T”、“喷射滑翔机”、“X射线滑翔机”(图25)、“ANT浅水滑翔机(美国),“斯特恩”(法国)、“佛拉加”(意大利)。

图25:“X射线滑翔机”无人潜水器

水下滑翔机的主要特点是:

•具有超远航程(大于1500公里)和史无前例的自持力(从数周到1年);

•重量、尺寸小(重50-120公斤,长2米),展开灵活,成本低;

•生产和使用成本低,因而可以有效地编队使用;

•具备现代化通讯技术能力(卫星通信、互联网、无线网络、电子邮件和多媒体资料传输系统等),因而测量信息收集和计划任务修正程序简单。

目前世界上已经建成超过550艘水下滑翔机。预计到2020-2025年之前,它将成为执行各种军事任务需求最大的无人潜水器;

4. 截至2012年12月,美军有500艘无人潜水器,其中67%属于自主无人潜水器。到2017年之前美国海军的潜水器将超过700艘,不包括用于灭雷、施放水声干扰、模拟水下目标等的潜水器;

5.在水下环境不明和缺乏高精度导航设备的情况下,同时导航和绘制地图的(Simultaneous Location and Mapping)的构想是比较现实的。同时,与按声纳影像探测和识别重要目标相关的问题以及建立潜水器载地理信息系统(用于储存、处理和提取海量的外部环境数据)的问题尤为重要;

6.现代化的自主无人潜水器一次下潜能自主完成一系列任务,这要求研制以有效的和富于表达力的逻辑为基础的高水平的自主无人潜水器任务说明与给定设备,开发相应的自主无人潜水器控制系统架构及其行为形成方法;

7. 可以通过使用自主无人潜水器编队提高水下工作效能。同时,会出现制定多目标编队任务计划,在环境信息不全面、不准确和有无源及有源障碍的情况下指挥自主无人潜水器编队航行的任务。

九、军用与特种海洋机器人技术系统发展方向预测

2002年美国海军领导人提出了名为“海上力量21”的美国未来海军新构想。该构想包括三个主要行动方向:“海上打击”,“海上盾牌”和“海上驻扎”。这三个方向通过统一的网络构想——“部队网络”(ForceNet)——实施和联合。

“海上打击”是指向世界任何地区转移进攻力量。构想的这一部分旨在改进指挥、通信、侦察、精度、隐蔽和生存能力,以扩大行动范围,提高行动效能。

“海上盾牌”是指通过发展国防能力(陆地和海上)最大限度地扩大美国的海上安全范围。使用该构想能够加强遏制因素,保护盟国联合部队。

“海上驻扎”是在考虑到没有陆上基地的情况下,把海洋作为机动空间来独立使用。该构想将为联合部队领导人提供必要的指挥、地面行动火力支援和物质技术保障,最大限度地减少陆上易受毁伤资源的数量。

“部队网络”为整合以上行动领域服务。它是为在海上遂行作战行动服务的作战构想和结构图,它将军人、传感器、网络、司令部和指挥机关、运载工具和武器整合入相联接的信息网络。

“部队网络”系统的组成部分包括航天器(卫星)、有人驾驶飞机、水面舰艇、潜艇、空中、地面和海上无人值守传感器。在美国及其盟国的近海反潜作战中,正在展开的无人值守传感器(与海上无人艇配合)将得到特别积极的运用。这是因为,这些系统能够为反潜打击部队提供比以前更精确的目标指示情报。

在系统中,无人艇发挥着突出的重要作用。海上网络中心战是指使用能提供敌方领土和水域情报并作为作战平台的无人运载工具之网络。机器人获得的信息被传输至处于“共同信息作战空间”中的参战兵力自动化作战指挥系统的计算机。无人潜水器的发展前景包括高度智能化,这将催生一种能够独立搜索、识别和摧毁敌人水下和水面目标而自身却不会被敌人发现的装备。

尽管“海上力量21”构想是美国军事领导层制定的,但其基本原理对于分析全球海洋机器人技术装备领域都是典型的。

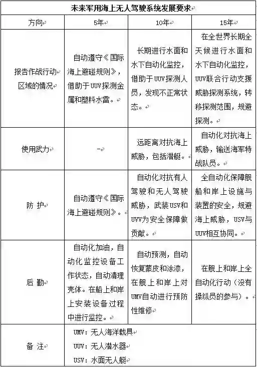
下表列举了《美国机器人技术路线图:从互联网到机器人技术》(A Roadmap for U.S. Robotics From Internet to Robotics)的制定者眼中5、10、15年之后军用海上无人驾驶系统应满足的基本要求。

因此,可以将海洋机器人技术装备未来发展任务划分为功能、技术、服务和组织四个方面。

未来海洋机器人技术装备在舰船内部工作时的功能和任务:

•监视机构和系统的状态及舱内环境参数;

•在舱室内、外进行个别危险和特别危险的工作;

•技术作业和运输作业;

•在水面战舰、潜艇或飞行器无人驾驶运转期间担负舰员的职能 ;

•对危险情况预警并采取消除措施。

未来海洋机器人技术装备在设施表面、水上、水下和水底工作时的功能和任务:

•对水面舰艇、潜艇或无人潜水器(包括收集和传输关于无人潜水器的状态的信息)进行监视和技术维护;

•进行技术作业,为科学研究提供保障;

•执行侦察、监视任务,独立遂行战斗行动;

•排雷,处理具有潜在危险的物体;

•作为导航系统和水文及生态监视系统的组成部分。

未来海洋机器人技术装备研发领域的主要技术任务:

•研发可根据具体任务灵活改变构造的混合型模块化自主海洋机器人技术系统;

•开发机器人编队指挥方法,组织其相互协同;

•研发立体可视化遥控系统(包括实时遥控系统);

•采用信息网络技术指挥海洋机器人技术系统,包括自诊断和自学习技术;

•将海洋机器人技术系统整合入更高级的系统,包括其输送工具,以及为运行提供全面保障;

•组织能够保证自动对海洋机器人技术装备进行编队指挥的人机接口。

在使用海洋机器人技术装备时,主要的服务任务是:

•发展用于演练支援和维护海洋机器人技术系统的地面设施和载具设施;

•研发用于海洋机器人技术系统训练、维护和支持的情况模拟系统、练习器、特种设备和装备;

•确保设备、仪表与系统构造具有适修性和可销毁性。

研发和推广海洋机器人技术装备的主要组织任务包括:

•制定海洋机器人技术装备专项综合计划;

•建立论证和制定海军技术装备自动化专项综合计划的工作机构,其工作包括制定措施计划,拟定竞争性任务清单,鉴定,挑选方案;

• 为海洋机器人技术装备在海军中试验和使用采取组织、干部和物质保障措施。

解决以上未来技术任务需要在设计、研发和使用海洋机器人技术装备时贯彻以下发展原则:

•通用化和配置模块化;

•小型化和智能化;

•自动化指挥和编队指挥相结合;

•为机器人技术系统的指挥提供信息支持;

•系统中各种机电一体化模块混合集成;

•分散的维护设施与载具的海上信息支持系统相结合。

海洋机器人技术装备的主要发展方向是解决与“人-机”系统中相互协同相关的一系列军事技术装备复杂化和集约化问题。

在智能化领域需要尽快解决的重要任务包括:

•在关于外部环境和潜水器(或潜水器编队)的信息不全面或不准确的情况下发展高效的导航、指挥和空间定位方法;

•发展用于诊断和鉴定潜水器在极端情况下和在执行任务过程中出现故障时确保安全和生存的性能的方法;

•发展地理信息储存和显示系统,以便交互指挥潜水器和为形成数据库而进行信息后续处理;

•发展用于在不确定的环境中自主高效地综合完成潜水器固有任务的开放的智能控制系统架构;

•发展在不确定的环境中指挥机器人技术系统的多智能体系统。

此外,需要解决高精度航行信息保障、环境信息收集与存储测量设备及一体化技术视觉系统研发、通信信道研发及扩大信道宽度、研发高能安全能源等领域的科技问题。(全文完)


(平台编辑:黄潇潇)



注:投稿请电邮至124239956@qq.com ,合作 或 加入未来产业促进会请加:www13923462501 微信号或者扫描下面二维码:



文章版权归原作者所有。如涉及作品版权问题,请与我们联系,我们将删除内容或协商版权问题!联系QQ:124239956


登录查看更多
1

相关内容

机器人技术研究的是「机器人的设计、制造、运作和应用,以及控制它们的计算机系统、传感反馈和信息处理」 。 机器人可以分成两大类:固定机器人和移动机器人。固定机器人通常被用于工业生产(比如用于装配线)。常见的移动机器人应用有货运机器人、空中机器人和自动载具。机器人需要不同部件和系统的协作才能实现最优的作业。其中在硬件上包含传感器、反应器和控制器;另外还有能够实现感知能力的软件,比如定位、地图测绘和目标识别。之前章节中提及的技术都可以在机器人上得到应用和集成,这也是人工智能领域最早的终极目标之一。
最新《智能交通系统的深度强化学习》综述论文,22页pdf
电力人工智能发展报告,33页ppt
专知会员服务
133+阅读 · 2019年12月25日
2019中国硬科技发展白皮书 193页
专知会员服务
86+阅读 · 2019年12月13日
美陆军计划部署四大新型地面无人系统
无人机
35+阅读 · 2019年4月30日
我国智能网联汽车车路协同发展路线政策及示范环境研究
【学科发展报告】无人船
中国自动化学会
28+阅读 · 2019年1月8日
海洋论坛丨水声目标识别技术现状与发展
无人机
26+阅读 · 2018年12月17日
机器视觉技术的农业应用研究进展
科技导报
7+阅读 · 2018年7月24日
Arxiv
6+阅读 · 2016年1月15日
VIP会员
相关VIP内容
最新《智能交通系统的深度强化学习》综述论文,22页pdf
电力人工智能发展报告,33页ppt
专知会员服务
133+阅读 · 2019年12月25日
2019中国硬科技发展白皮书 193页
专知会员服务
86+阅读 · 2019年12月13日
相关资讯
美陆军计划部署四大新型地面无人系统
无人机
35+阅读 · 2019年4月30日
我国智能网联汽车车路协同发展路线政策及示范环境研究
【学科发展报告】无人船
中国自动化学会
28+阅读 · 2019年1月8日
海洋论坛丨水声目标识别技术现状与发展
无人机
26+阅读 · 2018年12月17日
机器视觉技术的农业应用研究进展
科技导报
7+阅读 · 2018年7月24日
Top
微信扫码咨询专知VIP会员