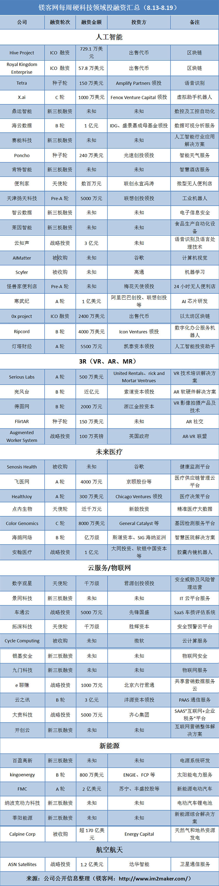
镁客网每周硬科技领域投融资汇总(8.13-8.19)

2017 年 8 月 19 日 镁客网 韩璐


人工智能依旧独领风骚,3R(VR、AR、MR)相较于上周有所起色。


本周(8.13-8.19)硬科技领域内共报道了51起新近发生的投融资事件,其中包括5起收购事件,2起在人工智能领域,还有3起分布在未来医疗、云服务/物联网和新能源领域。

一如既往地,人工智能依旧是拥有最多数量投融资事件的领域,本周合计发生21起,涵盖了机器人、智能硬件、大数据、金融科技等多个细分领域。值得注意的是,凭借着1亿美元的A轮融资,寒武纪一跃成为了全球AI芯片领域的第一个独角兽初创公司。

相比于上周,3R(VR、AR、MR)的投融资有所起色,本周共计发生5起,主要集中在技术和软硬件解决方案。此外,在投融资数量上,紧跟人工智能之后的依旧是云服务/物联网,共计11起投融资事件。至于未来医疗和新能源领域,其在投融资数量上相差无几,分别为7起和6起。另外,航天航空领域新增一起投融资事件,为卫星通信服务方向。

人工智能


Hive Project

完成ICO 融资,共募集到约合729.1万美元。

Hive Project是一个加密货币票据融资平台,平台利用区块链技术,为中小企业提供了一些基于加密货币的融资选择,帮助企业客户解决金融流动性问题,缓解融资压力。

Royal Kingdom Enterprise

完成ICO 融资,金额约合57.8 万美元。

Royal Kingdom Enterprise是迪拜的一家基于区块链和智能合约技术的货币交易兑换服务商,公司主要为企业客户提供集中式多货币兑换支付网关系统、分布式互动货币交易等B2B区块链技术解决方案。

Tetra

获得150万美元的种子轮融资,由Amplify Partners领投,Y Combinator跟投。

Tetra是一家语音识别系统公司。手机安装Tetra后,在接打电话时,其语音识别和深度学习系统会在后台自动运行,做实时的语音记录和文字翻译。用户可以在系统中搜索关键字来查找语音和文字通话记录。

X.ai

获得1000万美元的C轮融资,由Fenox Venture Capital领投,DCM等跟投。

X.ai是一家虚拟助手机器人研发商,其产品能代替用户处理循环往复的会面安排邮件,并可以学习用户行为,根据用户此前的选择和偏好提供较为合适的会面地点。以节省用户时间,提高用户工作效率。

鼎运智能

获得新三板融资。

鼎运智能专注于数控及工控自动化领域,致力于为用户提供多元化、智能化的数控集成系统及与其相关的软硬件集成服务。鼎运智能产品主要包括数控集成系统、机器人抛光机床及与数控机床相关的配件。

海云数据

完成1亿元的B轮融资,由IDG、盛景嘉成母基金领投,东方富海、上古资本跟投。

海云数据是一家基于数据可视分析服务的整体解决方案提供商,提供企业级大数据整体运营与分析服务,依托于计算机数据视觉、数据算法分析等技术,为不同行业用户提供基于数据可视分析的整体产品,将大数据应用于分析、决策和预判领域。

赛能科技

获得新三板融资。

赛能科技是一家人工智能行业应用解决方案提供商,以整合智能化、信息化、自动化为基础,引入云计算、大数据、移动互联、物联网等多种技术,专注于智慧林业、智慧交通、智慧楼宇、智慧医疗、智慧教育等的研发。

Poncho

完成240万美元种子轮融资,光速创投领投。

Poncho是一个天气服务软件,利用人工智能技术为用户提供个性化的天气和内容服务,致力于通过SMS和邮件为用户送去天气信息。Poncho未来计划是上线星座占卜和鸡汤金句功能。

肯特智能

获得新三板融资。

肯特智能是一家智慧酒店服务提供商,为酒店提供客房智能控制系统、高清互动电视系统及通信多媒体系统等一系列智能系统,形成智能化酒店服务,满足用户对智能系统的不同需求。

便利家

获得数百万人民币天使轮投资,投资方为联创永宣冯涛。

便利家以微型无人便利店的概念切入无人零售市场,致力于打造拿了就走更便捷的购物体验。通过对人流及场景的分析,灵活组装无人便利店。优点:用户体验更好,坪效更高,规模化复制成本低,服务人群更广。

天津扬天科技

完成Pre-A轮5000万元融资,由联想创投领投,银杏谷资本以及天使投资方金沙江联合资本跟投。

天津扬天科技是一家工业机器人研发商,主要产品有不锐和Tricept两个系列,涵盖机器人零部件、机器人系统集成、大型电液系统等三大业务,涉及行业包括汽车、航天、建材、电子、服装、物流等行业。

智云数据

获得新三板融资。

智云数据是信息安全产品研发及信息技术服务提供商,致力于电子信息安全产品的研发与推广,主要包括信息安全领域内的无线通信管控系列产品和大数据系统开发及应用系列产品。

莱因智能

获得新三板融资。

莱因智能是一家食品生产自动化设备研发商,主要产品有自动装箱码垛机器人、烤盘输送系统、枕式真空包装机等,致力为用户提供全套的月饼、蛋糕、汉堡、牛角包、肉松饼等全自动生产线系统。

云知声

获得3亿人民币的战略投资,投资方未透露。

云知声是一家语音识别及语言处理技术研发商,产品涵盖智能家居、智能车载、智慧医疗、智能教育等语音技术解决方案,主要产品有云知声输入法、语控精灵等。广泛应用在移动互联网、智能家电、可穿戴设备、车载导航、医疗、教育、呼叫中心等领域,为企业和用户提供专业的语音识别服务。

AIMatter

被谷歌收购,具体金额未透露。

AIMatter是一家白俄罗斯计算机视觉技术研发商,通过图像识别技术和SDK,用户可以在移动设备上快速检测和处理图像,并通过APP能够进行图像编辑。

Scyfer

被高通收购,具体金额未透露。

Scyfer是一个荷兰机器学习技术公司,专注于机器学习和深度学习技术解决方案研究,结合用户的数据和业务背景,来改善用户业务目标的项目,目前主要应用于制造业、医疗保健和金融等行业。

怪兽家便利店

获得Pre-A轮融资,由梅花天使领投,薛蛮子跟投,具体金额未透露。

怪兽家便利店是一家24小时无人便利店,集美容、生活、美食等产品,支持线上购买,线下站点即时取货,利用大数据技术针对不同区域、场景精准地投放消费者所需产品,并结合移动互联网技术为消费者带来便捷的消费体验。

寒武纪

完成1亿美元A轮融资,投资方包括国投创业,阿里巴巴创投、联想创投、国科投资、中科图灵、元禾原点、涌铧投资。

寒武纪是一家AI芯片研发商,致力于打造各类智能云服务器、智能终端以及智能机器人的核心处理器芯片,同时还为用户提供IP授权、芯片服务、智能子卡和智能平台等服务。

0x project

完成ICO融资,金额为2400万美元。

0x project是一个去中心化以太坊区块链ERC20代币交易所开放式协议,0x旨在成为通用开放标准,作为可与其他协议组合的基本模块,用以驱动越来越复杂的区块链应用程序。由于平台使用的是以太坊的智能合约系统,因此可以作为各种dApps的共享基础架构。

Ripcord

完成4000万美元的B轮融资,由Icon Ventures领投,Kleiner Perkins和Lux Capital以及硅谷银行跟投。

Ripcord是一家数字化办公服务机器人的研发商,通过可以扫描、索引并分类纸质文件的机器人将文件拆箱,并用机器扫描、上传并将内容转换为可搜索的PDF格式,然后将这些文件储存到云端,作为云数据被应用于公司系统。

灯塔财经

完成5500万元A轮融资,由凯泰资本领投,湖北楚天高速及上海复之硕跟投。

灯塔财经创立于2015年7月,团队致力于打造新一代的股票投资应用——股票灯塔,为用户提供智能、简单、专业的股票投资服务。此轮融资将用于人工智能开发和市场拓展。

3R(VR、AR、MR)


Serious Labs

完成A轮500万美元融资,由United Rentals 和Brick and Mortar Ventrues投资。

Serious Labs是一家加拿大VR技术培训解决方案提供商,专注于利用VR技术打造交互式培训解决方案,主要VR设备模拟器有起重机模型、铲车、反铲机等,服务行业包括建筑业、矿业、工厂维护和石油天然气行业。

亮风台

完成近亿元B轮融资,索道资本领投,信熹资本、源星资本和美图公司等跟投。

亮风台是一家AR软硬件解决方案提供商,专注于AR软硬件技术,研发了HiAR 技术基础平台(包含HiAR SDK、HiAR云端平台、HiAR管理后台)、AR智能眼镜HiAR Glasses。致力于打造与云计算、智能终端深度融合的互联网产品。

得图网

完成2000万元的B轮融资,由浙江金控资本投资。

得图网是一家VR影像拍摄产品及技术研发商,公司主要为用户提供软硬件解决方案等综合服务,并建立了VR影像服务社区,与为商业用户及开发者提供云服务、SDK、开发者工具等。

FlirtAR

获得150万美元的种子轮融资,投资方未透露。

FlirtAR打造了一款同名AR社交应用。打开App用摄像头对准某人,如果他/她也在FlirtAR平台上注册了,你的手机就会显示出姓名、年龄、兴趣爱好、甚至当前收听音乐等信息。之后就是发送邀请了。

Augmented Worker System

从政府计划中获得了100万英镑的战略投资。

Augmented Worker System是英国AR-VR联盟,致力于把虚拟现实和增强现实变成建筑行业的现实,技术融入数据平台,根据关键领域来提高建筑行业的确定性、安全性、效率性和可持续性。

未来医疗


Senosis Health

被谷歌收购,收购金额未透露。

Senosis Health是一家美国健康监测平台研发商,通过在用户的智能手机中安装piroSmart、SpiroCall等应用,将用户的手机变为监控设备,收集健康数据,用以诊断用户的肺功能和血红蛋白指标等健康状况。

飞医网

完成4000万元的A轮融资,投资方为京颐股份和国内某知名医疗领域投资人。

飞医网是一个公立医院医疗供应链管理云平台,以云端技术搭建N+1+N式的医用物资供应链管理云平台,为医院、供应商以及第三方机构提供云端高效协同、管控合规的采供存用一体化服务,推动医疗物资管理的精细化升级和数字化转型。

HealthJoy

获得300万美元A轮融资,由Chicago Ventures领投,Social Capital、Sidekick Fund、Go-Health等跟投。

HealthJoy是一家美国医疗决策平台,通过人工智能技术、专家咨询,及与医疗服务和顾问集团的伙伴关系,改变用户的医疗保健体验,帮助他们从医疗专家团队中做出医疗决策,选择合理的医疗保险,从而降低用户(包括雇主和员工)医疗成本。

点内生物

完成近千万人民币的天使轮融资,投资方为新毅投资。

点内生物是一家精准医疗大数据提供商,致力于生物遗传研究、基因检测、医学肿瘤大数据的挖掘与开发,通过人工智能引擎,把肿瘤大数据、人工智能和基因检测相结合,免费为用户提供肺部小结节早期患癌风险评估。

Color Genomics

获得8000万美元C轮融资,投资方包括General Catalyst、乔布斯遗孀Laurene Powell Job的Emerson Collective和CRV。

Color Genomics是一个美国基因检测服务平台,采用患者的唾液样本,结合分布式系统工程、机器学习、产品设计和精密医学,分析鉴定一些与常见遗传性癌症密切相关的基因,主要包括乳腺癌、结肠直肠癌、黑素瘤、卵巢癌、胰腺癌、前列腺癌、胃癌和子宫癌等。

海鹚网络

获得亿万级B轮融资,投资方是斯道资本和SIG海纳亚洲。

海鹚网络是一家智慧医院解决方案提供商,为医院提供挂号、就诊、取药、诊后康复等全流程的saas服务,目前已合作医院近40家,已接入多家HIS系统,微信智慧解决方案提供商和制定者。

安翰医疗

获得1亿元战略投资,由大同投资、同晟投资、软银中国资本等投资。

安翰医疗是一家致力于研制胶囊内镜机器人系统并实现商业化应用的公司。其旗下的Navicam™胶囊内镜机器人系统由巡航胶囊内窥镜控制系统与定位胶囊内窥镜系统组合使用,是胃及消化道疾病早期检查利器,能够提高早癌检出率。

云服务/物联网


数字观星

获得千万级的天使轮投资,由君源创投领投。

数字观星是一家安全威胁及风险管理运营服务提供商,公司有SaaS化安全监测平台“观星台”、私有云模式的漏洞管理平台“星规“,一体化的安全运营与在线应急服务,致力于为企业用户提供全面、专业的安全管理运营整体服务方案。

景同科技

获得新三板融资。

景同科技是一家IT整体解决方案供应商,公司专注于提供跨平台的IT整体解决方案、云平台服务及IT外包服务,以互联网+和工业4.0为目标推动企业创新和执行。公司主营业务包括ERP/SAP及周边关联系统的实施、运维及IT外包服务。

车通云

获得5000万人民币战略投资,投资方为先锋国盛。

车通云是一家汽车维修服务平台,致力于提供平台大数据应用的SaaS车损评估系统。旗下产品“车通云”为智能维修平台,主要为保险、配件、修理行业提供汽车配件大数据的云端平台服务。并且可以通过自身的数据库,提供所需配件等详细信息。

拓深科技

完成千万级别的天使轮融资,由胜辉资本投资。

拓深科技是一家消防智能预警服务提供商,公司基于物联网传感技术与可视化技术,提供消防智能预警系统。主要产品是一个丁丁安全预警云平台,致力于为消防行业提供智能化的预警平台。

Cycle Computing

被微软收购,具体金额未透露。

Cycle Computing是一家云计算服务提供商,致力于为用户提供数据管理和云计算解决方案服务,其软件提供的协调工作流程与管理数据服务可适用于公有云、私有云与混合云。

银基安全

获得新三板融资。

银基安全是信息安全咨询与服务提供商,致力于发展物联网安全与安全大数据,业务涉及信息安全、大数据和云计算业务、物联网安全,IDC规划等,提供安全咨询、安全技术、安全培训的服务,用户遍及电信、银行、保险、汽车、电力等多个行业。

九门科技

获得新三板融资。

九门科技是一家物联网服务提供商,专注于自动化、跨行业通用物联网平台服务、大数据挖掘服务领域。九门科技运用其在软件和服务领域的专知,以及自身的云平台,为用户提供整合式跨领域的互联解决方案。

e聊赚

获得1000万元战略投资,由北京六行君通领投。

e聊赚基于共享营销数据服务云,拥有传统客服和销售客服两类呼叫中心,提供任务发放、云数据统计、精准营销等功能。致力于使企业实现用户营销,个人用户获得兼职收入,打造企业和兼职人员共赢的模式。

云之讯

完成3亿元人民币的B轮融资,由沣源资本领投,资信800及成为资本、君联资本跟投。

在国内的云通信市场中,云之讯是首家将自己的全通信能力对外开放的PAAS服务商,以此来持续改进企业通信行业及通信服务的效率。

大贲科技

获得5000万元战略投资,投资方为齐心集团。

大贲科技是一家企业增值税信息化解决方案及服务供应商,为企业提供专业化、定制化的增值税信息化系统及基于SAAS模式的“互联网+企业税务”平台服务。

开创云

获得新三板融资。

开创云面向国内中小企业客户,提供域名注册、云主机、企业邮箱、全域建站、全域商城、微分销、企业管理系统(OA、CRM、HR、ERP)等产品的互联网基础应用服务及互联网营销整体解决方案。

新能源


百盈高新

获得新三板融资。

百盈高新是电源系统研发商,产品分为逆变器、智能高频充电器、太阳能控制器、太阳能发电系统等四大系列,可应用在车载、家用、办公、太阳能系统及其他电子设备。

Kingoenergy

获得800万美元的B轮融资,ENGIE、FCP、FMO、H-Reff和PROPARCO等本地多家企业参投。

kingoenergy是一家太阳能电力服务商,公司开发的太阳能套件可以为灯泡、手机等家用电器供电,无需电网支持,成本比蜡烛和煤油还低。主要服务生活在极端贫困地区的人们。

FMC

完成新一轮2亿美元A轮融资,投资者包括苏宁、丰盛控股和紫金科创。

FMC成立于2016年3月,是一家新能源电动汽车研发商,致力于研发制造高端智能电动汽车,运营总部设在深圳,在德国慕尼黑和美国硅谷分别设有负责汽车动力、设计以及自动驾驶系统开发的研发中心。

纳波克动力科技

获得新三板融资。

纳波克动力科技是一家电动汽车锂电池研发制造商,集电动汽车锂电池的设计研发、生产制造与销售为一体,并通过将发热部件浸泡在绝缘导热油中降低运行温度,减少能源消耗。

莘阳能源

获得新三板融资。

莘阳能源是一家建筑新能源综合解决方案提供商,专注于新能源领域研究开发、设计咨询、安装施工与运营维护等方面的服务,主要从事地源热泵中央空调系统的设计、施工与售后服务。

Calpine Corp

被Energy Capital收购,交易金额超170亿美元。

Calpine Corp是一家美国天然气和地热资源发电供应商,公司主要使用清洁燃料及可再生资源进行发电,拥有可再生资源利用技术及环保技术,致力于为用户提供清洁环保的电力供应服务。

航空航天


ASN Satellites

获得1.2亿美元的战略投资,投资方为达华智能。

ASN Satellites是一家卫星通信服务商,主营业务为卫星通信服务,主要提供特定的电信应用服务例如卫星追踪、通信、遥感勘测、雷达地面站运营等,以及其他的电信业务。

/- 推荐阅读 -/


▲  「人物特写」电子科技大学陈建文:没有完美的大数据,现实世界都是小数据


▲  「深度」千篇一律的智能音箱,为何它们就是对显示屏“不感冒”?


▲  锤子前CTO钱晨:我没有退休,只是跟老罗有些“剪不断理还乱”

镁客网


科技 | 人文 | 行业

微信ID:im2maker
长按识别二维码关注

硬科技第一产业媒体

提供最有价值的行业观察

登录查看更多
0

相关内容

【德勤】中国人工智能产业白皮书,68页pdf
专知会员服务
310+阅读 · 2019年12月23日
【AIoT】2018年AIoT产业蓝皮书!
产业智能官
12+阅读 · 2019年2月16日
2018年中国供应链金融行业研究报告
艾瑞咨询
7+阅读 · 2018年11月20日
2017年计算机视觉创业投资现状及未来趋势
计算机视觉life
3+阅读 · 2018年1月25日
Arxiv
5+阅读 · 2018年10月4日
VIP会员
相关资讯
【AIoT】2018年AIoT产业蓝皮书!
产业智能官
12+阅读 · 2019年2月16日
2018年中国供应链金融行业研究报告
艾瑞咨询
7+阅读 · 2018年11月20日
2017年计算机视觉创业投资现状及未来趋势
计算机视觉life
3+阅读 · 2018年1月25日
Top
微信扫码咨询专知VIP会员