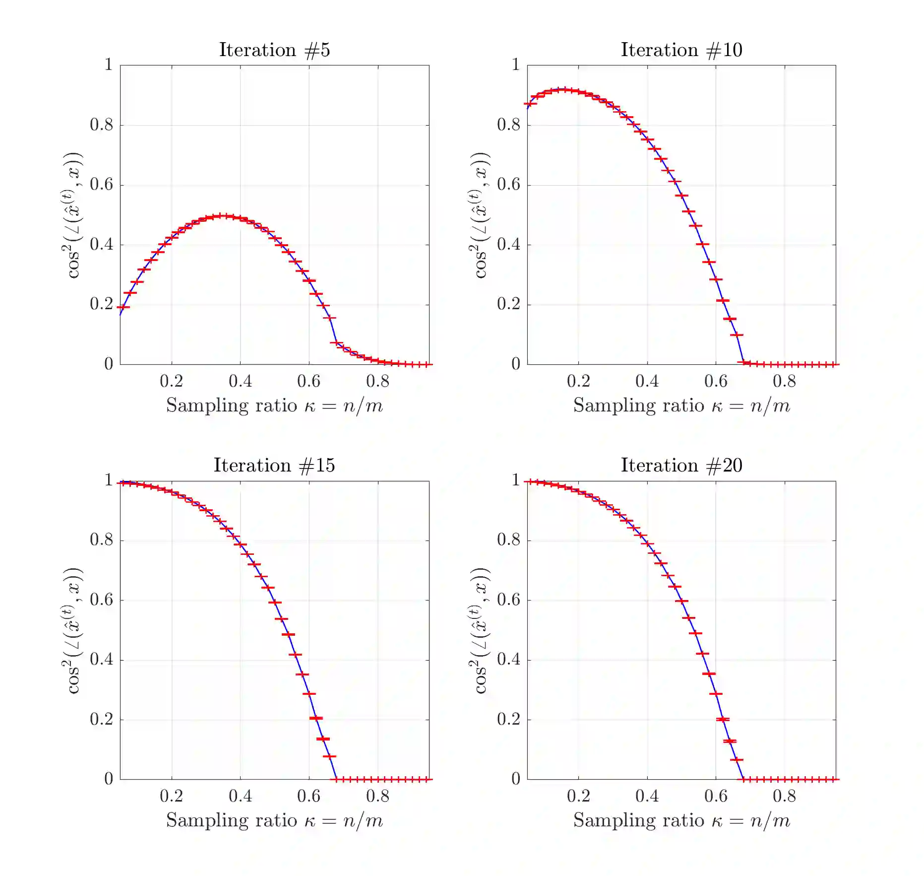
In the phase retrieval problem one seeks to recover an unknown $n$ dimensional signal vector $\mathbf{x}$ from $m$ measurements of the form $y_i = |(\mathbf{A} \mathbf{x})_i|$, where $\mathbf{A}$ denotes the sensing matrix. Many algorithms for this problem are based on approximate message passing. For these algorithms, it is known that if the sensing matrix $\mathbf{A}$ is generated by sub-sampling $n$ columns of a uniformly random (i.e., Haar distributed) orthogonal matrix, in the high dimensional asymptotic regime ($m,n \rightarrow \infty, n/m \rightarrow \kappa$), the dynamics of the algorithm are given by a deterministic recursion known as the state evolution. For a special class of linearized message-passing algorithms, we show that the state evolution is universal: it continues to hold even when $\mathbf{A}$ is generated by randomly sub-sampling columns of the Hadamard-Walsh matrix, provided the signal is drawn from a Gaussian prior.


翻译:在阶段检索问题中, 一个人试图从以$y_ i = {( mathbf{A}\ mathbff{x}}_ $ 美元表示感测母体。 这个问题的许多算法都以传递近似信息为基础。 对于这些算法, 众所周知, 如果感知母体 $mathbf{{A} 由以统一随机( e., Haar 分布) 或直方矩阵为单位的一列以美元为单位的子抽样取样生成, 以美元为单位, 以美元为单位, (m)\\ rightrow\ infty, n/m\rightbror\kappa$为单位。 对于这些算法来说, 许多算法的动力是由一种被称之为状态演进化的确定性递归来给出的。 对于一种特定的线性信息传输算, 我们表明, 状态进化是通用的: 即使由 $\\ {Hamar mas 所生成的螺旋轴, 仍由 irbromals robs pas roal pral traps 提供 roal prest exblasml- glasp adbs aslation aslations aslations 。

0
下载
关闭预览

相关内容

强化学习最新教程,17页pdf
专知会员服务
182+阅读 · 2019年10月11日
机器学习入门的经验与建议
专知会员服务
94+阅读 · 2019年10月10日
VCIP 2022 Call for Special Session Proposals
CCF多媒体专委会
1+阅读 · 2022年4月1日
Hierarchically Structured Meta-learning
CreateAMind
27+阅读 · 2019年5月22日
Transferring Knowledge across Learning Processes
CreateAMind
29+阅读 · 2019年5月18日
Unsupervised Learning via Meta-Learning
CreateAMind
44+阅读 · 2019年1月3日
A Technical Overview of AI & ML in 2018 & Trends for 2019
待字闺中
18+阅读 · 2018年12月24日
国家自然科学基金
0+阅读 · 2015年12月31日
国家自然科学基金
1+阅读 · 2012年12月31日
国家自然科学基金
0+阅读 · 2009年12月31日
国家自然科学基金
0+阅读 · 2009年12月31日
VIP会员
相关VIP内容
强化学习最新教程,17页pdf
专知会员服务
182+阅读 · 2019年10月11日
机器学习入门的经验与建议
专知会员服务
94+阅读 · 2019年10月10日
相关资讯
VCIP 2022 Call for Special Session Proposals
CCF多媒体专委会
1+阅读 · 2022年4月1日
Hierarchically Structured Meta-learning
CreateAMind
27+阅读 · 2019年5月22日
Transferring Knowledge across Learning Processes
CreateAMind
29+阅读 · 2019年5月18日
Unsupervised Learning via Meta-Learning
CreateAMind
44+阅读 · 2019年1月3日
A Technical Overview of AI & ML in 2018 & Trends for 2019
待字闺中
18+阅读 · 2018年12月24日
相关基金
国家自然科学基金
0+阅读 · 2015年12月31日
国家自然科学基金
1+阅读 · 2012年12月31日
国家自然科学基金
0+阅读 · 2009年12月31日
国家自然科学基金
0+阅读 · 2009年12月31日
Top
微信扫码咨询专知VIP会员