Nature:改写教科书!微环境竟可决定肝癌发展方向!优化微环境或可暂缓肝癌必死之局!

2018 年 9 月 14 日 转化医学网

点击上方“转化医学网”订阅我们!

干货 | 靠谱 | 实用  



作者:Ruthy,Zoe

导  读


数据显示,全球每年新增和死亡的肝癌病例50%以上都发生在中国,我国已是世界上原发性肝癌发生率和手术切除率最高的国家。原发性肝癌以肝细胞癌(HCC)、肝内胆管癌(ICC)为主,不同的是,HCC尚有新药新疗法现世,面对ICC我们却始终束手无策。近日,蒂宾根大学医院和德国癌症联盟(DKTK)的Lars Zender教授领导的研究小组发现早期肿瘤微环境决定了原发性肝癌的发展方向!最终是HCC还是ICC取决于癌症干细胞的凋亡途径!也就是说,若能优化癌症干细胞微环境,就可使ICC演变为HCC,提高肝癌治疗效率!



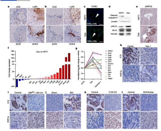
肿瘤微环境是肿瘤细胞赖以生存和发展的复杂环境,其细胞成分和非细胞成分共同为肿瘤生长起到支撑的作用。肿瘤微环境中存在着两种细胞凋亡途径。一种即为传统意义上的自然凋亡,即程序性死亡,这是一种受基因调控的自主死亡方式,可抑制机体的抗肿瘤免疫反应。


另一种为细胞坏死性凋亡,其具有典型的坏死样形态,会引起显著的炎症反应,表现为大量的炎症细胞浸润和激活。研究人员指出,正是这两种不同的细胞凋亡途径,决定了肝癌最终的发展方向!

 

这似乎与我们的固有认知不大相符?肝脏中主要有两大类细胞,即肝细胞和肝内胆管细胞,我们一直认为,原发性肝癌若源自前者就是HCC,若由后者演变而来则为ICC,至于HCC和ICC并存的病人(即HCC—ICC混合型)癌症干细胞来源不明的问题我们正努力解决。


这项研究是在告诉我们,HCC还是ICC跟起源细胞的类型没有关系?而是由癌症干细胞的“死法”决定的?

 

这并非空穴来风。研究人员通过研究小鼠模型的肝癌谱系,发现若癌症干细胞以坏死性凋亡为主,则癌症干细胞向胆管生长,发展为ICC;若癌症干细胞以自然凋亡为主,癌症干细胞则发展为HCC。


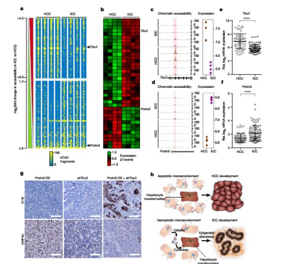
最重要的是,这些转化方向与癌症干细胞起源无关!与癌症干细胞基因组也无关!同时,他们还对小鼠进行了HCC和ICC的表观基因组和转录组分析,结果显示不同凋亡途径形成的微环境对Tbx3和Prdm5这两种表观遗传学调节因子有极大的影响,而这两个因子正是决定肝癌分类的真正黑手!

 

凋亡途径决定肝癌发展方向


这两种细胞凋亡方式是如何决定肝癌症干细胞的发展方向的呢?在肿瘤微环境中,自然凋亡的细胞一方面可直接释放抗炎性介质或间接诱导邻近细胞抗炎症反应,抑制机体抗肿瘤免疫反应,另一方面可通过释放一系列细胞因子,加强巨噬细胞对凋亡细胞快速清除作用,促进免疫耐受的形成。


也就是说,自然凋亡为癌症干细胞提供了一个相对平和、稳定的肿瘤微环境,这个环境有利于癌症干细胞中Tbx3的大量表达,Prdm5抑制,从而使癌症干细胞分化成了HCC。同理,坏死性凋亡引起的炎症反应肆虐、坏死因子遍布的肿瘤微环境让癌症干细胞的Prdm5过表达,Tbx3抑制,癌症干细胞自然分化为ICC了。

 

HCC和ICC由Tbx3和Prdm5的表达决定


研究人员提出,或许可以通过改变肿瘤微环境,使癌细胞的“死法”由坏死性凋亡转为自然凋亡,那就有希望让ICC转化为HCC。当然,目前HCC的治疗也不容乐观,但总归是有相应的治疗,也不像ICC那么折腾人,还有新药物新疗法问世或在研,不论如何,这项研究为延长ICC患者生存时间提供了一种新思路,而ICC患者最缺的,就是时间,所以,我们期待能有更多好消息。

 

参考资料:

Necroptosis microenvironment directs lineage commitment in liver cancer

Cell environment influences type of liver tumor


关于肿瘤代谢、肿瘤免疫、肿瘤标记物等领域的更多研究进展和研究技术等,推荐关注2018首届国际癌症大会暨第三届国际癌症代谢与治疗大会暨第四届全国肿瘤代谢年会,本次会议将邀请王红阳院士、陈国强院士、詹启敏院士、林东昕院士、彭孝军院士、李蓬院士、Hsing-Jien Kung院士(中国台湾)、Vay Liang W (Bill) Go院士(美国)、Zhimin Lu 教授(美国)、Petter Brodin教授(瑞典)、David Nanus教授(美国)等近百位国内外相关领域顶尖专家,会上将分享最新的癌症研究技术方法及其转化应用进展,届时还将举行论文交流、优秀墙报评选等活动,期待您的参与!日程公布点击[日程公布]近百位国内外顶尖专家将与您共赴这场癌症研究领域的盛会!查看。

 

本次会议于201810月12—14日在上海召开


点击“阅读原文”直接报名参会,识别二维码,了解更多大会信息。



登录查看更多
0

相关内容

ICC:IEEE International Conference on Communications。 Explanation:IEEE国际通信会议。 Publisher:IEEE。 SIT: http://dblp.uni-trier.de/db/conf/icc/
人机对抗智能技术
专知会员服务
214+阅读 · 2020年5月3日
基于深度学习的多标签生成研究进展
专知会员服务
147+阅读 · 2020年4月25日
【中国人民大学】机器学习的隐私保护研究综述
专知会员服务
133+阅读 · 2020年3月25日
专知会员服务
29+阅读 · 2020年3月6日
【学科交叉】抗生素发现的深度学习方法
专知会员服务
25+阅读 · 2020年2月23日
2019中国硬科技发展白皮书 193页
专知会员服务
86+阅读 · 2019年12月13日
Nature 一周论文导读 | 2019 年 8 月 1 日
科研圈
8+阅读 · 2019年8月11日
Nature 一周论文导读 | 2019 年 6 月 27 日
科研圈
8+阅读 · 2019年7月7日
Nature 一周论文导读 | 2019 年 5 月 30 日
科研圈
15+阅读 · 2019年6月9日
Nature 一周论文导读 | 2019 年 2 月 28 日
科研圈
13+阅读 · 2019年3月10日
Science:脂肪细胞外泌体对巨噬细胞发挥调节功能
外泌体之家
19+阅读 · 2019年3月7日
Meta-Learning to Cluster
Arxiv
17+阅读 · 2019年10月30日
Arxiv
3+阅读 · 2018年6月24日
VIP会员
相关VIP内容
Top
微信扫码咨询专知VIP会员