【工业互联网】余晓晖:工业互联网发展态势与展望

2018 年 1 月 15 日 产业智能官 国脉物联网

1月10日,工业互联网平台宣讲团活动正式启动,首次讲座"工业互联网发展态势与展望”,由中国信息通信研究院总工程师、工业互联网产业联盟秘书长余晓晖网络开讲。国脉物联网作为本次支持单位,在“国脉物联网与智能制造论坛群”以及“国脉工业互联网平台交流群”中也参与本次直播转播活动。高清版PPT,点击阅读原文即可下载!


以下为余晓晖总工宣讲图文:



2017年对于我国工业互联网发展具有重要意义,国务院印发了《关于深化“互联网+先进制造业”发展工业互联网的指导意见》,标志着我国工业互联网顶层设计正式出台,为开创我国工业互联网发展新局面指明方向。下面,围绕工业互联网发展态势以及未来展望两方面进行介绍。



全球工业互联网发展格局正在形成。其中比较有代表性的是美国工业互联网联盟IIC,涵盖了全球主要大国以及龙头企业,我国的华为、电信、中国信通院等也在该联盟里。围绕IIC形成的生态体系与德国、日本、法国的体系均有对接,合作与竞争并存,构成了全球工业互联网协同、竞合发展的格局。


在工业互联网发展过程中,架构设计是核心。因为工业体系是相对封闭传统的体系,其与互联网的结合,势必有诸多理念的碰撞,需要通过架构设计把应用、商业战略、开放标准、技术路线等统合在一起,进而推动全球商业部署和产业发展。



聚焦于美国工业互联网发展,其中IIC测试床体现了领域内新的方向、新的技术、新的实践,大体可分为四个方向。


一是智能工厂与智能服务,涉及数字双胞胎、智能化生产、供应链集成、全球网络化协同、大规模个性定制、工业资产监测、设备健康管理等多方面的内容。


二是工业/产业人工智能,当前,人工智能如何结合工业互联网是重要的研究与发展方向,一方面,工业互联网一定会把人工智能作为一个非常重要的技术内嵌进去;另一方面,通过机器学习测试床等案例我们不难看出,工业互联网是人工智能技术与制造业高效结合最重要的载体。


三是新型网络与安全,诸如软件定义的工业互联网设施、高速网络、安全体系的设计等,都是为了解决互联网与工业体系融合过程中,需要面临的网络与安全挑战。


四是产业互联网,其本质是工业互联网定义数字化转型的方法论、基本架构、要素等向实体经济其他领域渗透融合的结果,比如车联网、航空、能源、城市公共设施、农业、医疗等领域,均有国际工业互联网业界所做的努力与实践。



聚焦到我国工业互联网发展,围绕工业互联网产业联盟(AII)形成的产业生态正在不断壮大。目前AII有正式会员单位426家,并成立了上海分联盟和广州分联盟,汇聚了我国工业企业、信息通信企业、安全企业、投融资机构、高校及科研单位、各类协会等。



联盟组织架构方面,目前形成了9+9体系,即九个水平方向工作组和九个特设组,其中垂直领域特设组涵盖轻工家电、电子信息、工程机械等领域。从目前的经验看,这种模式能更好地把工业互联网架构和相关技术,比如人工智能、边缘计算等,与特定的垂直领域相结合。



联盟研究进展方面,一系列体系架构、白皮书、参考方案等研究成果已经或即将发布,为梳理清楚我国工业互联网面临的问题和未来发展方向提供了支撑,这是全国工业互联网发展各方力量共同努力的结果。



经过近几年的努力探索,我国工业互联网已初步形成三大应用路径。


一是面向企业内部的生产率提升,即建设智能工厂,通过打通设备、产线、生产和运营系统,获取数据,实现提质增效,打造数据驱动的智能生产能力。在这一领域全球的实践较多,特别是德国的智能工厂建设。


二是面向企业外部的价值链延伸,即打造智能产品、服务和协同,通过提高生产率、降低生产成本、制造高价值产品等方式为企业创造更多的效益,打造数据驱动的业务创新能力。在智能产品、服务领域,美国进行了较多、较为前沿的探索。


三是面向开放生态的平台运营,即培育工业互联网平台,以其为抓手汇聚协作企业、产品、用户等产业链资源,打造数据驱动的生态运营能力。在这一领域,全球探索的时间不是很长,但GE、西门子等龙头企业已经发展出自己的平台。相较国外强于智能工厂与平台的构建,我国工业互联网发展路径则孕育了众多商业模式的创新,具有多元化的特色。



进一步讲,我国工业互联网多元化的应用探索体现在垂直行业场景和路径的差异化发展,比如轻工行业当前聚焦于个性化定制与供应链集成,钢铁行业则更侧重在产业链协同与智能生产管控一体化,这是联盟中各垂直领域的相关企业总结形成的,并不是一家之经验。



AII收集到的众多应用案例也体现了我国工业互联网发展多元化的特色,涵盖了智能化生产、个性化定制、服务化延伸、工业互联网平台、生产过程监控与优化等多个领域。



通过联盟的测试床相关信息也能看到多元化的发展特色与趋势,目前在制造业垂直行业测试床数量最多,涌现出智能服务测试床、云制造服务平台、生产管理质量试验平台等项目。与此同时,在产业互联网,像能源与公共事业、基础共性技术、医疗等方面也有一些实践。



多元化的应用不断涌现有赖于全面、系统的工业互联网推进工作,其中“网络是基础、平台是核心,安全是保障”的三大体系是重点。


网络方面,相关案例包括克拉玛依油田同中国移动开展的IPv6和LTE合作、潍柴测试床通过中国电信解决工厂内网络连接等。与此同时,仍有不少网络技术问题尚待解决。



平台方面,目前总结出四大特点、七大核心技术与四类企业。在四大特点中,平台架构里的核心是PaaS,应用创新里的核心是工业机理与数据科学的融合,功能下沉体现在边缘与云端协同,而开发框架中,微服务等新型架构大幅降低了开发难度与创新成本,为快速服务提供了重要的条件。


七大核心技术包括数据集成和边缘处理技术、IaaS技术、平台使能技术、数据管理技术、应用开发和微服务技术、工业数据建模与智能分析技术、以及安全技术。四类平台承建主体包括了装备和自动化企业、领先制造企业、工业软件企业以及信息技术企业。以上是工业互联网平台领域目前达到的基本共识,未来还将继续发展。



关于平台应用问题,目前显现出四大场景。一是面向工业现场生产过程的优化,比如制造工艺、生产流程的优化;二是面向企业运营的管理决策优化,比如供应链管理;三是面向社会化生产的资源优化配置与协同,比如协同制造;四是面向产品全生命周期的管理与服务优化,比如产品溯源。


从以上四个场景进而总结出三个特点,一是设备维护、工艺和产品优化方面,场景较为清晰、机理较为明确,目前可以依托平台实现比较复杂的智能应用;二是企业的生产和运营管理方面,系统复杂度比较高、深度分析面临一定挑战,目前主要通过平台对局部流程进行改进提升;三是产品资源协同方面,目前还没有成熟的分析优化体系,主要依托平台实现资源的汇聚和供需对接,仅在局部领域实现了协同设计、协同制造。特别需要说明的是,一个平台并不一定、也很难完成所有产业、所有行业、所有环节的应用服务,所以未来将是多平台协同发展的局面。



除了工业互联网本身的发展与实践探索外,工业互联网与人工智能的融合探索也值得关注。前文也提到,人工智能如果要作用于制造业,最重要的载体就是工业互联网。目前二者的结合主要体现在设备、边缘、平台三个层面,尤以平台层面的实践更为丰富。目前人工智能与平台的结合有两种方法,第一种是将人工智能功能系统/架构直接集成到工业互联网架构中;第二种是把人工智能算法封装在工业微服务模块,或是直接在工业APP里面植入机器算法。



另外,在工业大数据分析与工业智能实施路径探索方面也取得了一定成效。2017年,中国信通院在工信部的指导下成功举办了工业大数据竞赛,吸引了来自全国各地一千多支队伍,最后十二支团队胜出。获奖团队的解决方案主要体现出两种工业大数据分析路径。一种是以高校、信息技术企业为代表的参赛团队,对工业了解不多,但软件开发能力、数据分析挖掘能力强,通过大数据分析、机器学习等手段不断优化模型从而获得较好的结果;另一种是以制造企业为代表的参赛团队,对行业知识非常了解,通过数据科学与工业机理的融合解决问题,取得非常好的效果。



虽然近几年我国工业互联网取得了一定成绩,成为推动全球工业互联网发展的重要力量,但放眼未来,我们仍需直面挑战、砥砺前行。2017年11月,国务院印发的《关于深化“互联网+先进制造业”发展工业互联网的指导意见》中,明确提出“工业互联网发展323行动”,即三大体系、两类应用、三大大支撑,将作为我国发展工业互联网的重要方向与指引。



网络体系,我国同美国、德国尚存在一定差距,主要表现在工厂内网方面,很多企业在生产层面还没有全面实现网络化建设,网络改造多集中在企业管理层面。即使部分企业完成了网络化改造,目前的技术仍不能完全满足工业互联网的需求。同时,工厂外网的升级还需三大运营商努力推动,以满足发展要求。下一阶段,推动工业企业内网改造升级、加快工业企业外网建设、推进工业领域全面部署IPv6、构建工业互联网标识解析体系等将是重点的推进方向。



平台体系,下一阶段围绕建设我国工业互联网平台、提升我国工业互联网平台运营能力等方面,仍有很多工作需要不断推进。


一是平台培育,包括搭建跨行业跨领域平台、建成一批企业级平台、建立健全平台技术体系等内容,以满足制造业数字化、网络化、智能化转型需求。


二是平台试验验证,需要产业联盟、企业与科研机构等共建面向数据采集、工业PaaS平台、工业APP等领域的测试验证平台,开展功能、性能、适配性、安全性等技术验证与测试评估服务,以加快平台落地应用。


三是企业上云,通过平台在产业集聚区落地、鼓励中小企业业务系统向云端迁移等方式,形成平台能力提升与海量使用之间相互促进、双向迭代的良性循环。四是工业APP培育,围绕推动工业技术软件化、培育特定行业特定场景的工业APP等工作,形成基于平台的工业APP开发者创新生态,进而推进工艺经验程序化、工业知识显性化和工业智能云计算化。



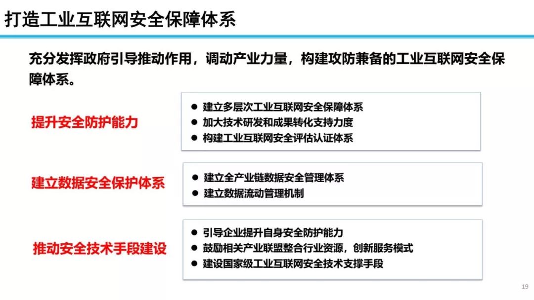
安全体系,目前仍面临着较大挑战。一方面是由于互联网与工业体系融合发展所带来的全新的安全挑战,工业互联网的安全相比于传统的互联网安全和工控安全,其范围、复杂性、风险度和安全带来的影响要远大得多,而其中的数据安全、平台安全等问题也更突出。另一方面,目前处于工业互联网的发展初期,很多工业企业还没有意识到安全部署的必要性与紧迫性,安全防控与管理工作亟待加强。未来,围绕工业互联网设备安全、控制安全、网络安全、平台安全和数据安全,提升安全防护能力、建立数据安全保护体系和推动安全技术手段建设,将是工业互联网发展的重要课题。



应用方面,为做好“大型企业集成创新、中小企业应用普及”两方面的工作,需要各方共同努力,解决“如何用好平台、如何探索出基于垂直领域的工业互联网应用路径”等问题。其中,鼓励大企业将平台、资源等向中小企业开放,引导中小企业将自身设计创意、制造能力等对外开放,进而推动大中小企业融通发展、促成良性产业生态,将具有非常重要的意义。



产业技术体系方面,如何突破工业互联网核心技术,在工业软件、系统集成与服务、自动化、平台等领域形成我们自己的竞争力,进而打造涵盖新网络、新平台、新智能、新软件、新技术、新产品等领域的产业技术体系,是未来我们需要重点考虑的问题。



工业互联网是制造业和产业数字化智能化转型的方法论。“网络是基础、数据是核心、安全是保障”的三大体系是其重要的发展主体,其中涉及的很多机理是一致的,包括基于数据智能的闭环、机器学习和人工智能的嵌入、智能分析与决策等,同时还存在其他一些共性技术和产业要素,需要我们着力解决突破。工业互联网的发展需要业界各方的共同努力、协同推进,也必将推动中国制造业的转型升级。



【网友互动环节】


【群友提问】:去年11月,国务院公布了发展工业互联网的指导意见,文件层级为国发。一直以来,工业界、信息通信业界与主管部门在推动工业互联网,现在上升到国家战略层面,如何认识这一文件的份量,波及的影响面。


【余晓晖】:党的十九大报告中明确指出“必须把发展经济的着力点放在实体经济上。” 工业互联网是工业数字化、网络化、智能化转型升级的重要抓手,是实现中国制造2025战略目标的重要路径,对于推动我国实体经济高质量、可持续发展,建设制造强国、网络强国,意义重大。我国拥有世界上最为完备的工业体系,但发展质量和竞争能力与美德等发达国家存在一定差距,有着巨大的转型升级潜能。我国也拥有全球最大的ICT产业体系,不少领域已具备较高的发展水平,尤其是互联网发展迅猛,业务创新非常活跃,在消费端涌现出了大量新模式新业态。如何把二者融合,促进双方协同创新,工业互联网是一个重要的突破口。该文件的出台将会带动我国工业与信息通信业的深度融合和协同发展,进而形成倍增效应,实现从高速度向高质量的转变,全面激发实体经济和数字经济的发展潜能。


【群友提问】:指导意见中提到,我国工业互联网取得一些成绩。能介绍一下工业、通信业、互联网业在此方面主要成果和进展么?与德国、美国等相比,我国本土工业互联网的特色是什么,最大短板又在哪里?


【余晓晖】:我们工业互联网起步其实不晚,也确实有自己的特色,目前看,已经取得一系列进展:


首先,是形成了我国工业互联网发展的顶层设计。我们2016年发布了《工业互联网体系架构(1.0)》,提出了符合我国特点的参考架构,凝聚了各方共识,统一了发展方向。此外,我们在网络、标识、平台、安全等多个方面发布了一系列研究成果,为更多企业参与工业互联网发展提供了重要参考。这也是与国际上基本同步。


第二,在工业互联网技术创新与产业化方面取得阶段性成果。比如从工业互联网产业联盟的34个测试床看,目前围绕时间敏感网络、NB-IoT、工业互联网平台、人工智能等新技术都已开展了创新验证。在产业支撑方面,我国企业在工业互联网网络、边缘计算、工业互联网平台、工业大数据、工业互联网安全等领域也形成了一系列软硬件产品或解决方案,比如,目前联盟企业推出的工业互联网平台已经有30个左右,是全球非常活跃的区域。


第三,是工业互联网应用模式创新。应用模式创新一直是中国企业的特色,尤其是与中国制造业场景的结合以解决企业痛点问题。过去两年,工信部遴选了29个工业互联网试点示范项目,联盟遴选了25个工业互联网优秀案例,涵盖了智能化生产、网络化协同、个性化定制、服务化延伸等各个方面,不少案例有非常新意,放在国际上也非常有特色。


最后,是国际影响力的增强。中国工业互联网的实践在国际上已产生了相当影响,我们也与与美、德、日等发达国家建立了紧密协作关系,在参考架构、关键技术、应用实践、测试床、标准化等方面开展了一些合作,以共同推动全球工业互联网的发展。


关于我国的特色,一方面,由于中国既拥有全球规模最大的制造业和最为完备的工业体系,同时也有强大的信息技术产业和活跃的互联网创新生态,二者的交汇融合带来了多元化的发展模式和推进路径,业务创新非常活跃,这是我国工业互联网发展的最突出特色。另一方面,制造业自身出于转型升级需要,不断吸纳信息技术,以生产系统的智能化为出发点,由工厂内向工厂外推进,进行了渐进、改良、升级式的实施探索,同时,互联网和IT企业通过商业模式创新,由工厂外向工厂内渗透,试图变革、颠覆、重构已有工业场景。简单说,庞大应用场景带来的多元化模式和路径是最大特色。


最后是关于短板,由于我国工业化发展起步较晚,一方面,制造业发展水平参差不齐,很多企业数字化网络化基础相对薄弱,从发展工业互联网的角度,还有很多的基础条件需要建立。即使是已经具备一定数字化基础的企业,在数据采集、网络互联、数据互通与互操作等方面也往往存在一定困难。另一方面,虽然我国信息技术产业有一定优势,但高端装备、自动化、工业软件、工业网络等领域还是与国外存在较大差距,工业互联网发展所需的产业基础尚不完备,在工业人工智能等新领域的布局也需要进一步加快。未来需要从工业互联网技术解决方案的供给侧与工业互联网的应用侧同时发力,相互促进带动,实现我国工业互联网的快速发展。




人工智能赛博物理操作系统

AI-CPS OS

人工智能赛博物理操作系统新一代技术+商业操作系统“AI-CPS OS:云计算+大数据+物联网+区块链+人工智能)分支用来的今天,企业领导者必须了解如何将“技术”全面渗入整个公司、产品等“商业”场景中,利用AI-CPS OS形成数字化+智能化力量,实现行业的重新布局、企业的重新构建和自我的焕然新生。


AI-CPS OS的真正价值并不来自构成技术或功能,而是要以一种传递独特竞争优势的方式将自动化+信息化、智造+产品+服务数据+分析一体化,这种整合方式能够释放新的业务和运营模式。如果不能实现跨功能的更大规模融合,没有颠覆现状的意愿,这些将不可能实现。


领导者无法依靠某种单一战略方法来应对多维度的数字化变革。面对新一代技术+商业操作系统AI-CPS OS颠覆性的数字化+智能化力量,领导者必须在行业、企业与个人这三个层面都保持领先地位:

  1. 重新行业布局:你的世界观要怎样改变才算足够?你必须对行业典范进行怎样的反思?

  2. 重新构建企业:你的企业需要做出什么样的变化?你准备如何重新定义你的公司?

  3. 重新打造自己:你需要成为怎样的人?要重塑自己并在数字化+智能化时代保有领先地位,你必须如何去做?

AI-CPS OS是数字化智能化创新平台,设计思路是将大数据、物联网、区块链和人工智能等无缝整合在云端,可以帮助企业将创新成果融入自身业务体系,实现各个前沿技术在云端的优势协同。AI-CPS OS形成的字化+智能化力量与行业、企业及个人三个层面的交叉,形成了领导力模式,使数字化融入到领导者所在企业与领导方式的核心位置:

  1. 精细种力量能够使人在更加真实、细致的层面观察与感知现实世界和数字化世界正在发生的一切,进而理解和更加精细地进行产品个性化控制、微观业务场景事件和结果控制。

  2. 智能:模型随着时间(数据)的变化而变化,整个系统就具备了智能(自学习)的能力。

  3. 高效:企业需要建立实时或者准实时的数据采集传输、模型预测和响应决策能力,这样智能就从批量性、阶段性的行为变成一个可以实时触达的行为。

  4. 不确定性:数字化变更颠覆和改变了领导者曾经仰仗的思维方式、结构和实践经验,其结果就是形成了复合不确定性这种颠覆性力量。主要的不确定性蕴含于三个领域:技术、文化、制度。

  5. 边界模糊:数字世界与现实世界的不断融合成CPS不仅让人们所知行业的核心产品、经济学定理和可能性都产生了变化,还模糊了不同行业间的界限。这种效应正在向生态系统、企业、客户、产品快速蔓延。

AI-CPS OS形成的数字化+智能化力量通过三个方式激发经济增长:

  1. 创造虚拟劳动力,承担需要适应性和敏捷性的复杂任务,即“智能自动化”,以区别于传统的自动化解决方案;

  2. 对现有劳动力和实物资产进行有利的补充和提升,提高资本效率

  3. 人工智能的普及,将推动多行业的相关创新,开辟崭新的经济增长空间


给决策制定者和商业领袖的建议:

  1. 超越自动化,开启新创新模式:利用具有自主学习和自我控制能力的动态机器智能,为企业创造新商机;

  2. 迎接新一代信息技术,迎接人工智能:无缝整合人类智慧与机器智能,重新

    评估未来的知识和技能类型;

  3. 制定道德规范:切实为人工智能生态系统制定道德准则,并在智能机器的开

    发过程中确定更加明晰的标准和最佳实践;

  4. 重视再分配效应:对人工智能可能带来的冲击做好准备,制定战略帮助面临

    较高失业风险的人群;

  5. 开发数字化+智能化企业所需新能力:员工团队需要积极掌握判断、沟通及想象力和创造力等人类所特有的重要能力。对于中国企业来说,创造兼具包容性和多样性的文化也非常重要。


子曰:“君子和而不同,小人同而不和。”  《论语·子路》云计算、大数据、物联网、区块链和 人工智能,像君子一般融合,一起体现科技就是生产力。


如果说上一次哥伦布地理大发现,拓展的是人类的物理空间。那么这一次地理大发现,拓展的就是人们的数字空间。在数学空间,建立新的商业文明,从而发现新的创富模式,为人类社会带来新的财富空间。云计算,大数据、物联网和区块链,是进入这个数字空间的船,而人工智能就是那船上的帆,哥伦布之帆!


新一代技术+商业的人工智能赛博物理操作系统AI-CPS OS作为新一轮产业变革的核心驱动力,将进一步释放历次科技革命和产业变革积蓄的巨大能量,并创造新的强大引擎。重构生产、分配、交换、消费等经济活动各环节,形成从宏观到微观各领域的智能化新需求,催生新技术、新产品、新产业、新业态、新模式。引发经济结构重大变革,深刻改变人类生产生活方式和思维模式,实现社会生产力的整体跃升。





产业智能官  AI-CPS



用“人工智能赛博物理操作系统新一代技术+商业操作系统“AI-CPS OS:云计算+大数据+物联网+区块链+人工智能)在场景中构建状态感知-实时分析-自主决策-精准执行-学习提升的认知计算和机器智能;实现产业转型升级、DT驱动业务、价值创新创造的产业互联生态链




长按上方二维码关注微信公众号: AI-CPS,更多信息回复:


新技术“云计算”、“大数据”、“物联网”、“区块链”、“人工智能新产业:智能制造”、“智能农业”、“智能金融”、“智能零售”、“智能城市、“智能驾驶”新模式:“财富空间、“数据科学家”、“赛博物理”、“供应链金融”


官方网站:AI-CPS.NET




本文系“产业智能官”(公众号ID:AI-CPS)收集整理,转载请注明出处!



版权声明产业智能官(公众号ID:AI-CPS推荐的文章,除非确实无法确认,我们都会注明作者和来源。部分文章推送时未能与原作者取得联系。若涉及版权问题,烦请原作者联系我们,与您共同协商解决。联系、投稿邮箱:erp_vip@hotmail.com






登录查看更多
0

相关内容

工业互联网是全球工业系统与高级计算、分析、感应技术以及互联网连接融合的结果。工业互联网通过智能机器间的连接并最终将人机连接,结合软件和大数据分析,重构全球工业、激发生产力,让世界更美好、更快速、更安全、更清洁且更经济。中国工业互联网标识解析国家顶级节点落户在北京、上海、广州、武汉、重庆五大城市。
新时期我国信息技术产业的发展
专知会员服务
71+阅读 · 2020年1月18日
2019中国硬科技发展白皮书 193页
专知会员服务
86+阅读 · 2019年12月13日
【大数据白皮书 2019】中国信息通信研究院
专知会员服务
138+阅读 · 2019年12月12日
【数字孪生】工业互联网支持下的数字孪生车间
产业智能官
21+阅读 · 2019年6月3日
【物联网】物联网产业现状与技术发展
产业智能官
15+阅读 · 2018年12月17日
【智能制造】智能制造技术与数字化工厂应用!
产业智能官
13+阅读 · 2018年2月21日
Self-Attention Graph Pooling
Arxiv
5+阅读 · 2019年4月17日
A General and Adaptive Robust Loss Function
Arxiv
8+阅读 · 2018年11月5日
Arxiv
4+阅读 · 2018年9月25日
Arxiv
4+阅读 · 2018年4月10日
Arxiv
7+阅读 · 2018年1月24日
VIP会员
相关论文
Self-Attention Graph Pooling
Arxiv
5+阅读 · 2019年4月17日
A General and Adaptive Robust Loss Function
Arxiv
8+阅读 · 2018年11月5日
Arxiv
4+阅读 · 2018年9月25日
Arxiv
4+阅读 · 2018年4月10日
Arxiv
7+阅读 · 2018年1月24日
Top
微信扫码咨询专知VIP会员