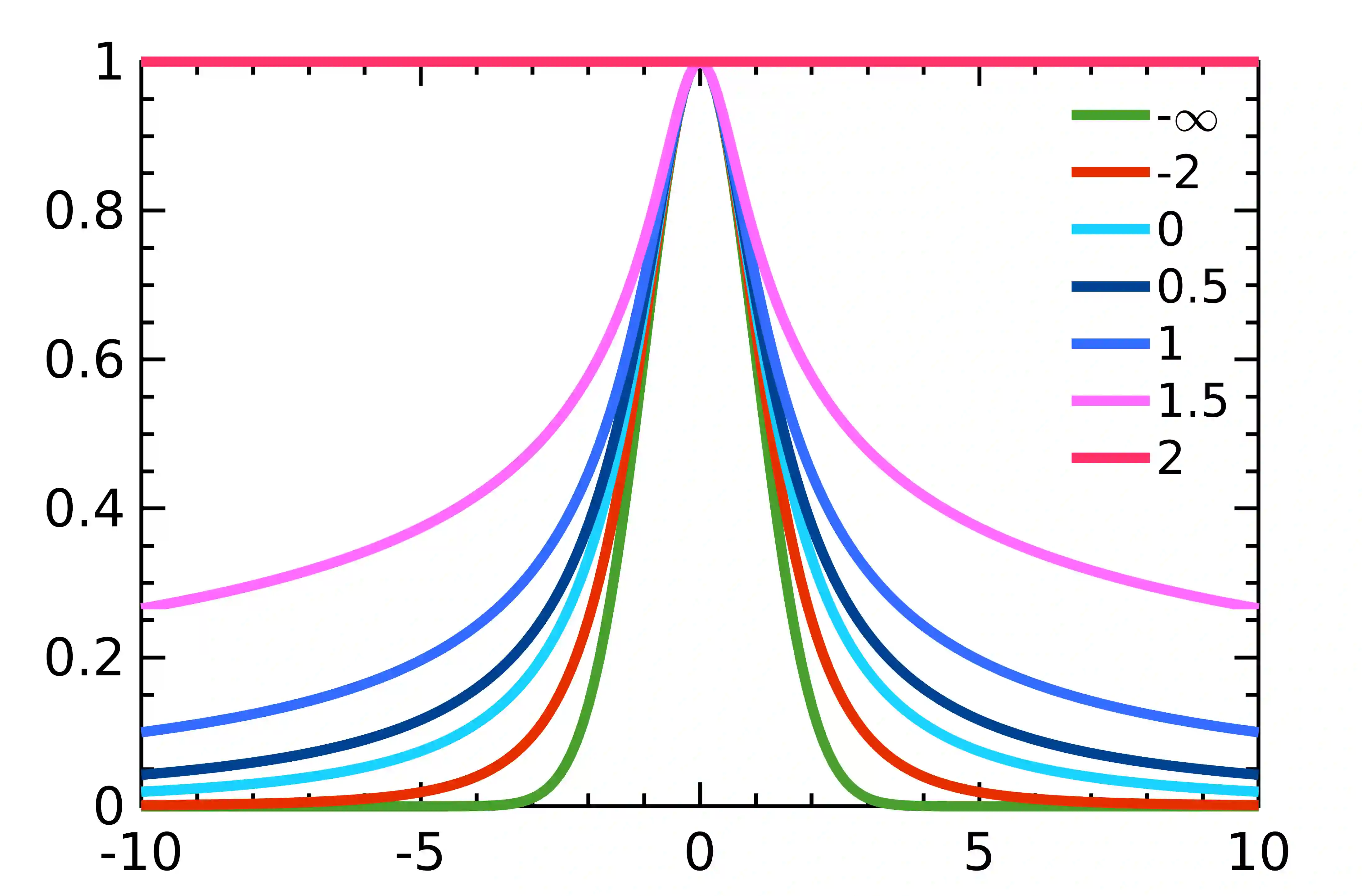
State estimation is a key ingredient in most robotic systems. Often, state estimation is performed using some form of least squares minimization. Basically, all error minimization procedures that work on real-world data use robust kernels as the standard way for dealing with outliers in the data. These kernels, however, are often hand-picked, sometimes in different combinations, and their parameters need to be tuned manually for a particular problem. In this paper, we propose the use of a generalized robust kernel family, which is automatically tuned based on the distribution of the residuals and includes the common m-estimators. We tested our adaptive kernel with two popular estimation problems in robotics, namely ICP and bundle adjustment. The experiments presented in this paper suggest that our approach provides higher robustness while avoiding a manual tuning of the kernel parameters.


翻译:国家估算是大多数机器人系统的一个关键要素。 通常,国家估算是使用某种形式的最小平方最小化来进行。 基本上,所有在现实世界数据方面起作用的最小化错误程序都使用强力内核作为处理数据外部线的标准方法。 然而,这些内核往往是手工挑选的,有时是不同的组合,其参数需要针对特定问题手工调整。 在本文中,我们建议使用一个普遍稳健的内核系,该系根据残留物的分布自动调整,并包括共同的内核。 我们用机器人的两个流行的估计问题,即比较方案(CICP)和捆绑调整(捆绑)测试了我们的适应内核。 本文中介绍的实验表明,我们的方法在避免人工调整内核参数的同时提供了更高的稳健性。

0
下载
关闭预览

相关内容

专知会员服务
51+阅读 · 2020年12月14日
【干货书】机器学习速查手册,135页pdf
专知会员服务
127+阅读 · 2020年11月20日
Fariz Darari简明《博弈论Game Theory》介绍,35页ppt
专知会员服务
112+阅读 · 2020年5月15日
机器学习入门的经验与建议
专知会员服务
94+阅读 · 2019年10月10日
计算机 | 入门级EI会议ICVRIS 2019诚邀稿件
Call4Papers
10+阅读 · 2019年6月24日
Hierarchically Structured Meta-learning
CreateAMind
27+阅读 · 2019年5月22日
逆强化学习-学习人先验的动机
CreateAMind
16+阅读 · 2019年1月18日
强化学习的Unsupervised Meta-Learning
CreateAMind
18+阅读 · 2019年1月7日
无监督元学习表示学习
CreateAMind
27+阅读 · 2019年1月4日
Unsupervised Learning via Meta-Learning
CreateAMind
43+阅读 · 2019年1月3日
meta learning 17年:MAML SNAIL
CreateAMind
11+阅读 · 2019年1月2日
Disentangled的假设的探讨
CreateAMind
9+阅读 · 2018年12月10日
【推荐】深度学习目标检测概览
机器学习研究会
10+阅读 · 2017年9月1日
Arxiv
0+阅读 · 2021年4月12日
A General and Adaptive Robust Loss Function
Arxiv
8+阅读 · 2018年11月5日
Arxiv
5+阅读 · 2017年12月14日
VIP会员
相关资讯
计算机 | 入门级EI会议ICVRIS 2019诚邀稿件
Call4Papers
10+阅读 · 2019年6月24日
Hierarchically Structured Meta-learning
CreateAMind
27+阅读 · 2019年5月22日
逆强化学习-学习人先验的动机
CreateAMind
16+阅读 · 2019年1月18日
强化学习的Unsupervised Meta-Learning
CreateAMind
18+阅读 · 2019年1月7日
无监督元学习表示学习
CreateAMind
27+阅读 · 2019年1月4日
Unsupervised Learning via Meta-Learning
CreateAMind
43+阅读 · 2019年1月3日
meta learning 17年:MAML SNAIL
CreateAMind
11+阅读 · 2019年1月2日
Disentangled的假设的探讨
CreateAMind
9+阅读 · 2018年12月10日
【推荐】深度学习目标检测概览
机器学习研究会
10+阅读 · 2017年9月1日
Top
微信扫码咨询专知VIP会员