中国第三方医疗服务行业白皮书2018:10类机构,两大驱动因素下的不同演化路径分析,发现新的观测点

2018 年 6 月 10 日 动脉网

近年来,随着“分级诊疗”、“两票制”、“医联体”和“家庭医生签约”等政策的逐步落地,中国医疗卫生体制的改革进一步深化。在民营医疗领域,第三方医疗服务行业无疑是其中的一大热门话题。


2017年2月,前国家卫生和计生委发布《关于修改<医疗机构管理条例实施细则>》,新增“医学检验实验室、病理诊断中心、医学影像诊断中心、血液透析中心、安宁疗护中心”5类医疗机构类别,并表示《医疗机构管理条例实施细则》此前于1994年开始执行,已经不适应监管需要,在新的产业环境和发展需要下,此次修改已谋划已久。


半年后,官方再次发布《关于深化“放管服”改革激发医疗领域投资活力的通知》,将第三方医疗服务机构的种类从此前的5类扩容至10类,陆续推出7类第三方医疗服务机构建设基本要求和运营规范。


动脉网·蛋壳研究院根据10类第三方医疗服务机构的主要客户类型不同,将它们划分成医技类医疗服务机构和临床类医疗服务机构,并且认为随着中国医疗健康产业的不断发展,这两种第三方医疗服务机构存在截然不同的发展逻辑。


在运营层面,我们经过对第三方医疗服务机构运营流程的梳理,总结出第三方医疗服务机构作为一种重资产医疗服务提供商,运营者对各种资源的整合效率将是决定其能否壮大的关键。


此外,第三方医疗服务机构为何能够受到官方的认可和支持?第三方医疗服务机构将对中国的医疗体系产生哪些影响?第三方医疗服务机构如何在激烈的市场竞争中走上康庄大道?在报告中我们将对以上问题进行逐一分析。


一 、研究方法:政策市场双轮驱动下的重新域定


资料来源:蛋壳研究院

 

在动脉网·蛋壳研究院的研究体系里,我们以这样的视角去理解一个行业的变化:一个时期某个行业技术、方法、实践的总和,我们将它称作“域”,这个“域”的构成包括:底层技术、在此基础上所形成的社会关系、协调社会运行的规则机制与法度。将这个概念让渡到医疗健康领域,对应的便是医疗技术、支撑医疗体系的运行/利益关系、政策法规。

 

当这个生态体系里的的技术、关系、规则三者之一发生变化时,经济运行模式便会发生改变,随着整个生态体系动态平衡,旧域会跃迁到新域,经济运行模式会在此基础上达到新的稳定,这个过程成为重新域定。


从旧域到重新域定的过程,很少会一蹴而就,一般需要20年甚至更长的时间,这个所需的时间被称为关系时间。

 

在观测重新域定的过程时,我们总结了一套通过分析行业变化驱动因素判断新经济体市场空间,观察行业发展进程以把握市场机会的研究思路。

 

具体到第三方医疗服务机构的研究,这一轮第三方医疗服务机构的变革主要来自于医疗市场需求和法规的变化,医疗技术的改变影响较小。


我们的研究路径便确定为从政策影响和市场影响这两条路线分别出发,寻找这两类因素推动下的第三方医疗服务市场的关键影响因素,评估行业发展现状,确定观测点并深度跟踪,试图在这场第三方医疗服务市场重新域定的过程中抓住发展得关键节点。


接下来,我们就按照这样的路径对第三方医疗服务行业进行阐述。


二、行业趋势:官方力挺下仍将出现分化式发展


医疗领域各细分领域主要影响变量

 资料来源:蛋壳研究院

 

我们常说事出必有因,长期以来我们观察医疗行业运行时通常是对行业的主要影响变量进行跟踪,通过设定一定的观察点了解行业变化,确定行业所处发展节点。


在我们的观察清单中,影响医疗服务行业最为明显的是政策和医保支付。具体到第三方医疗服务方面,这轮第三方医疗服务机构的大发展我们总结的两大驱动因素是分级诊疗背景下的政策驱动和需求倒逼下的市场补位。


2.1政策明确鼓励第三方医疗服务机构,鼓励连锁化和集团化经营


 “新医改”提出了建立“多层次、多样化”医疗服务体系,全面满足人民群众医疗服务需求的目标。在这一顶层设计之下,社会办医政策逐年细化,可操作性更强,为资本进入创造了有利条件。总结起来就是两点:放开门槛、建立标准。

 

2013年10月,政府便出台《关于促进健康服务业发展的若干意见》,大力发展第三方服务,引导发展专业的医学检验中心和影像中心,

 

2017年2月21日,国家卫计委发布《关于修改<医疗机构管理条例实施细则>》,新增“医学检验实验室、病理诊断中心、医学影像诊断中心、血液透析中心、安宁疗护中心”5类医疗机构类别。

 

2017年8月,国家卫计委发布《关于深化“放管服”改革激发医疗领域投资活力的通知》,新增5类独立设置的医疗机构类别,包括:康复医疗中心,护理中心、消毒供应中心、中小型眼科医院、健康体检中心。

 

在制定标准方面,由于《医疗机构管理条例实施细则》于1994年开始执行,已经不适应监管需要。在新的产业环境和发展需要下,修改已谋划已久。


国家卫生计生委于2016年底陆续印发医学检验实验室、病理诊断中心、医学影像诊断中心、血液透析中心、安宁疗护中心、康复医疗中心、护理中心7类独立设置医疗机构基本标准和管理规范(见附录)。


在促进独立设置医疗机构发展的同时加以规范。 基本标准明确了开办独立设置医疗机构的基本要求,是最低的“红线”。

 

第三方医疗服务机构,又称“独立医疗服务机构”,是指在传统的医院体系外设立、专注于提供某项诊断、检验或专科医疗服务的机构。近年来政府不断出台相关政策鼓励社会资本办医,推动第三方医疗服务发展,以此作为公立医疗体系的补充,以解决看病难、看病贵的问题。

 

目前,官方明确鼓励进行连锁化和集团化经营的第三方医疗服务机构包括:医学影像诊断中心、病理诊断中心、血液透析中心、医学检验实验室、安宁疗护中心、康复医疗中心、护理中心、消毒供应中心、健康体检中心和中小型眼科医院。


鉴于上述第三方医疗服务机构已经取得官方的支持,且具有较强的行业代表性,因此本报告中也主要从这十种第三方医疗服务机构展开讨论。

 

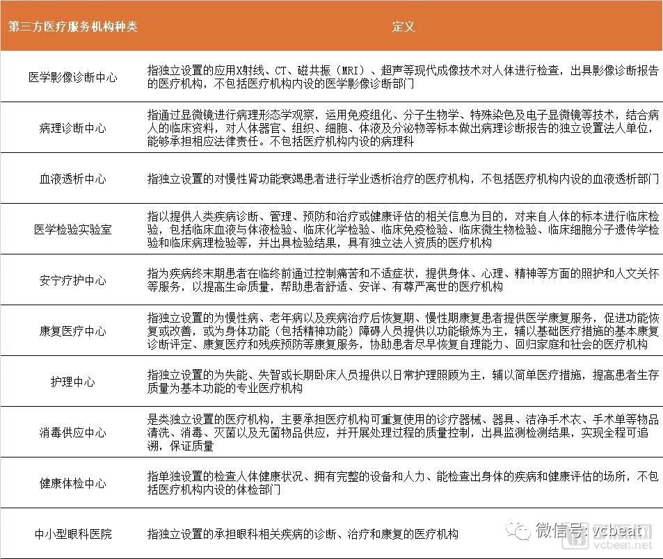
第三方医疗服务机构的定义

资料来源:前国家卫生和计生委、蛋壳研究院

 

事实上,第三方医疗服务机构出现已久,尤其是健康体检中心、中小型眼科医院等部分高度市场化运作的第三方医疗服务机构已经成为中国医疗体系中的重要组成部分。


在2016年和2017年前,国家卫生和计生委相继发布多份鼓励政策后,第三方医疗服务机构再次受到行业内从业者和投资者的极大关注,由此迎来重大发展机遇。

 

第三方医疗服务机构包括的主要类型和相关政策


资料来源:动脉网·蛋壳研究院分析

 

我们可以看到第三方医疗服务开放政策是在“分级诊疗+促进社会办医”大背景下推出的:

 

(1)    根据《2017中国卫生和计划生育统计年鉴》数据,目前全国医院有29000多家,医疗卫生机构数量接近100 万家。如果要求基层医疗卫生机构都开设检验、影像、病理科,从业人员不够;

 

(2)集中设置第三方医疗机构,对基层医疗机构进行开放,在保证质量的同时,有利于集中有限的医疗资源,实现区域资源共享;

 

(3)一些高端的检验技术,在一家医院开展的业务量并不多,不符合成本效益,如果能有第三方独立的检验机构来提供服务,利用契约式的进行管理,有利于质控,保证医疗质量和安全。

 

出台文件的总体想法是结合分级诊疗和促进社会办医,实现区域医疗资源共享,以提升基层首诊能力,满足个体诊所等中小型社会化医疗机构发展需求。


首先是通过区域医疗资源共享,解决基层相关人才少、检验检查水平不足的问题,同时避免医疗设备重复投资,实现医疗质量同质化。


只有通过集成发展,补上基层能力不够的缺口,才能把一些可能流失到大医院的病人留在基层。尤其在地处偏远、医疗资源匮乏的经济欠发达地区,共享资源更有意义。

 

2.2 客户群体差异造成第三方医疗服务机构呈现出不同的演化逻辑


医技类第三方医疗服务机构和临床类第三方医疗服务机构的差异

资料来源:蛋壳研究院


第三方医疗服务机构虽然从法律形式上看都是完全独立存在的,但是在具体业务上,不同类型的第三方医疗服务机构与传统医院的紧密程度有较大不同。

 

医疗服务机构在医疗体系中通常是作为桥梁的作用,连接起医疗资源的提供方(如医药、医疗器械和医生)和医疗资源的需求方(患者)。


而第三方医疗服务机构稍有不同,因为根据官方的定义,它不仅包括传统意义上的医疗服务机构,而且包括向传统医疗服务机构提供辅助和支持性服务的医疗机构。

 

根据在医疗流程中渗透的环节不同,我们将第三方医疗服务机构分成两类:第一类是医技类第三方医疗服务机构,它们主要是通过专业的设备提供诊断和检验等辅助性医疗服务,包括医学影像诊断中心、医学检验实验室、病理诊断实验室和消毒供应中心;第二类是临床类第三方医疗服务机构,它们处于医疗较为核心的环节,主要提供治疗和康复等直接影响患者健康的医疗服务,包括血液透析中心、安宁疗护中心、康复医疗中心、护理中心和中小型眼科医院。

 

从产业链的上游看,医技类第三方医疗服务机构和临床类第三方医疗服务机构的主要供应方都包括医疗设备厂商,但是前者的需求侧重于诊断和检验类的设备,后者的需求侧重于治疗和康复类的设备。

 

从产业链的下游看,医技类第三医疗服务机构主要面向医院和诊所等B端客户提供支持性服务,而临床类第三方医疗服务机构直接面向C端患者提供医疗服务。由于客户群体上的差异,两种不同类型的第三方医疗服务机构在发展逻辑上有所分化。

 

医技类第三方医疗服务主要承接医院和诊所的部分检验和诊断外包业务,与传统的医疗服务机构是合作伙伴的关系。尤其是患者集中的大型公立医院,是医技类第三方医疗服务机构最大的市场。


对于检验、影像、病理这3类独立设置医疗机构来说,医院是“客户”而非竞争对手。


目前,我国的患者和检测样本主要集中在大中城市的三甲医院,县市级的二级、一级医院也是“麻雀虽小、五脏俱全”,这种分布使医院对样本检测项目和送检途径有着决定权,独立医学实验室要想获得样本,还是需要与医院合作。

 

此外,对于目前蓬勃发展的个体诊所等机构来说,自己设置检验、病理、影像部门无疑成本太高,将检查检验资源在区域内共享,对于这些机构的发展也提供了有力支撑。

 

而临床类第三方医疗服务机构本质上和传统的医疗服务机构存在直接竞争的关系,挤压它们的市场空间,更多的是需求差异化竞争。

  

其中值得注意的是,健康体检中心从服务的流程看上属于医技类第三方医疗服务机构,但是它的客户群体中已经广泛涵盖个人体检者,且行业呈现出较高的市场化运作程度,因此在报告中我们并未将其完全归为医技类第三方医疗服务机构或者临床类第三方医疗服务机构,而是处于两者的中间地带。

 

2.3 医技类第三方医疗服务机构受“分级诊疗”政策推动


医技类第三方医疗服务机构在“分级诊疗”体系中的定位

资料来源:动脉网·蛋壳研究院


行业的成熟通常伴随着专业化的分工,因为从业者各司其职能够给行业整体带来成本上的降低和质量上的提升,从而再推动行业快速发展。


医技类第三方医疗服务机构的兴起便是中国医疗行业健康成长的标志之一。

 

在美国等高度市场化的医疗体系中,存在大量作为国民健康守卫人的的私人医生。他们通常独立从业、自建诊所,购置价格昂贵的检验和诊断设备对于他们来说存在资源浪费的风险,因此医学检验实验室和医学影像中心等医技类第三类医疗服务机构应运而生。


它们通过整合分散在不同区域的不同类型的医院和诊所的需求,从而批量提供低成本的辅助和支持性医疗服务,互惠互利。

 

从对产业链的价值来看,中国的医技类第三方医疗服务机构同样在遵循着“降低医疗成本,实现医疗价值”的发展逻辑。然而,不同于美国的医疗现状,中国目前的医疗资源非常集中,主要的医疗服务提供方是大型公立医院。

 

由于这些医院可以产生强大的虹吸效应,自身的科室规模和患者规模都较为庞大,它们在已经能够将检验成本和诊断成本降低到一定程度的情况下,业务外包一则可能造成检验和诊断结果的不准确,二则可能让患者往返多地、影响患者体验,因此它们对于医技类第三方医疗服务机构的态度存在很多的不确定性。

 

此外,根据产业链上下游的博弈规律,如果需求方多且分散,那么供应方的议价能力相对较高;如果需求方少且集中,那么供应方的议价能力就相对较弱。目前中国的医技类第三方医疗服务机构就存在议价能力不足的问题。

 

随着中国医疗改革的深化,“分级诊疗”政策的推出给医技类第三方医疗服务机构提供了宝贵的发展动力。


“分级诊疗”政策强调根据患者疾病的轻重缓急和难易程度进行分级,不同级别的医疗机构承担不同疾病的诊治工作,实现基层首诊和双向转诊的模式。一旦政策顺利落地,那么目前的中国的医疗服务格局将会出现根本性的改变,患者将被引导至中小型医院和基层医疗服务机构。


而从美国的历史经验看,分散的医疗服务体系将给医技类第三方医疗服务机构开拓出全新的市场。

 

医技类第三方医疗卫生服务机构的主要客户能够被粗略分成大型医院和小型诊所两类。大型医院市场的进入壁垒较高,但是患者最多,潜在市场最大。小型诊所在患者的数量上远远不及大型医院,但是对于采购部分医技科室外包服务的意愿强烈。


“分级诊疗”政策可以把大型医院市场切割为小型诊所市场,也就是说,假设在市场总量恒定的情况下,传统医疗服务机构对于医技类科室外包的医院会增强,从而降低医技类第三方医疗服务机构的市场拓展门槛。

  

在医疗改革的背景下,官方对于“分级诊疗”的政策无疑是大力支持的,但是我们依然需要清醒地意识到中国现存的医疗体制已经有其根深蒂固的发展逻辑,政策的落地需要克服来自各方的挑战。

 

根据《2017中国卫生和计划生育统计年鉴》的数据,从2012年至2016年,中国医院的诊疗人次从25.42亿次上升至32.70亿次,年均复合增长率为6.50%;基层医疗机构的诊疗人次从41.09亿次上升至43.67亿次,年均2017复合增长率仅为1.53%。

 

就目前的情况来说,无论是在诊疗人次的增长率还是诊疗人次增长数量上,中国的基层医疗卫生机构都不及医院。因此,从两种不同类型医疗服务机构的患者诊疗数据上,我们可以判断目前“分级诊疗”政策仍未取得预期的效果。

 

医院和基层医疗卫生机构诊疗情况(2012年~2016年)

注:1医院包括综合医院、中医医院、中西医结合医院、民族医院、专科医院、护理院;

2基层医疗机构包括社区卫生服务中心、卫生院、村卫生室、门诊部和诊所

资料来源:《2017中国卫生和计划生育统计年鉴》、蛋壳研究院


此外,医联体的建设可能也会对医技类第三方医疗服务机构的发展产生一定的冲击。因为医联体的出发点是在于将一个区域内的三级医院与二级医院、社区医院、村医院组成一种医疗联合体,实现医疗资源的协同共享和合理配置,所以二级以下医院和基层医疗机构可能会将部分检验和诊断业务整合至大型医院,在医联体内部进行集中化的处理,与医技类第三方医疗服务机构形成竞争关系。

 

由于医疗的改革总是伴随着各方利益关系的重构,是项庞大的系统性工程。我们从理论上分析医技类第三方医疗虽然有政策支持,但是政策的落地情况无法保证,且存在医联体对其产生冲击的风险。

 

因此我们虽然认可医技类第三方医疗服务机构对于整个医疗体系降低医疗成本和实现专业化分工的价值,但是市场前景仍然很大程度上受到外部环境的影响,可能存在一定的天花板。

 

有危就有机,医联体的发展虽然同医技类第三方服务机构存在竞争关系,但大部分地区的高等级医院处于饱和状态,检测项目也比较常规


第三方医技服务机构应当抓住医联体发展得契机,积极参与到医疗建设中,以自身的优势提高整个医疗的医疗、运营水平。金域检验产于的从化区域检验专科医疗联合体便是一个典型的案例。

 

2015年7月,广州从化区卫生局以从化金域检验中心作为的网顶单位、4家 二甲医院、4家社区卫生服务中心、8家卫生院组建从化区域检验专科医疗联合体,充分利用从化区域医学检验诊断资源,对市、基层两级的公共医疗机构实施资源纵向整合,逐步实现医联体内检验资源共享,提高区域检验诊断水平和诊断效率,协助做 好分级诊疗和转诊预约等院际协调服务。


同时,通过委托检验方式,建立区域医疗机构与第三方医学独立实验室(金域检验)的检查、诊断合作机制,使该区域居民能在基层就可预约或享受高级别医院同类别的医学检验检查,以推动该区域分级诊疗落地和检验结果互认。

 

2.4 需求倒逼,临床类第三方医疗服务机构丰富中国医疗健康多样性


不同于医技类第三方医疗服务机构以降低医疗系统成本作为出发点,临床类第三方医疗服务机构更多的是在现有的医疗体系基础上提供增量,以满足居民日益增长的医疗健康需求。


因此,我们认为临床类第三方医疗服务机构实质上与民营口腔医院、民营肿瘤医院等私立医疗机构的逻辑一致——将原本在公立医院解决的疾病由民营医院进行处理。

 

然而民营医院与公立医院最大的不同在于其经营目标是利润最大化,而非实现医疗的公益属性,因此资本总是流向能带来更多利益的专科。官方鼓励的临床类第三方医疗服务机构主要包括以往民营资本不太重视的领域,比如安宁疗护中心等。

 

根据历年的《中国卫生和计划生育统计年鉴》显示,中国从2007年至2016年的十年间,全国卫生支出由1.16万亿元上涨至4.63万亿元,全国卫生支出占GDP的比重由4.32%上涨至6.23%,中国居民的医疗需求可见一斑。


但是相比较于美国的情况,我们预计未来中国的医疗行业仍将处于高速发展的势头。

 

中国历年卫生支出和卫生支出所占GDP比重(2007年~2016年)

资料来源:《中国卫生和计划生育统计年鉴》;动脉网·蛋壳研究院分析

 

目前中国已经开始面临严重的老龄化趋势,动脉网·蛋壳研究院曾在专题报告《低生育时代的中国医疗健康行业·发展趋势和投资机会剖析》中通过对中国人口结构的梳理和推演总结出两大关键发现:首先,中国的“二孩政策”实施效果不及预期,新生人口数量走低;其次,适龄生育人口的生育意愿较低,人口的大规模减少趋势难以避免。

 

中国历史人口结构统计(1990年、2000年和2010年)

注:1柱状图从下往上分别是0~4岁、5~9岁以五岁为组的年龄段组;

2柱状图中各年龄组单位为“万人”

资料来源:第四次人口普查、第五次人口普查、第六次人口普查、蛋壳研究院

 

目前,对医疗服务的投资已经如火如荼地在全国范围内展开,不少资本早已将视线聚集到官方鼓励的临床类医疗服务机构上。


相比较于政策对于投资医技类医疗服务机构的引导,临床类医疗服务机构的相关政策更大的意义或在于对这些领域设置规范化运营的标准。


三、机构运营:强大的资源整合能力成为企业致胜砝码


3.1 市场调研:评估市场机会和竞争格局


投资第三方医疗服务机构的主要风险在于需要的资金量大,而且作为一种重资产的行业,存在“尾大难掉”的情况。


因此,运营者或投资者应当在前期通过及时和准确的市场调研进行定位,摸清市场的现状,避免日后进行方向调整所在造成的沉没成本。

 

市场调研的核心环节主要包括两大内容:需求调研和竞争调研。对于需求端的调查能够评估市场的容量,从而判断是否有进入的价值。


而对竞争情况的调研,有助于运营者判断在激励的市场竞争中,企业能否有实力形成自身的护城河从而分得一杯羹。

 

根据公开数据,我们对上述市场进行了容量测算:


数据来源:蛋壳研究院、公开资料

 

我们综合了2017年8月官方通吿数据、工商注册数据,对个细分第三方服务机构数量进行了预估:

 

第三方医疗服务机构数量

资料来源:企查查、天眼查、蛋壳研究院

 

根据动脉网·蛋壳研究院对行业的认知积累,我们将第三方医疗服务机构按照市场容量(以市场规模在500亿人民币为分水岭)和竞争情况(以相关企业数量为200家为分水岭)粗略地划分为四种不同的市场:

 

红海市场:市场容量较低,竞争激烈。我们将护理中心划分至此类,原因一方面在于虽然中国的老龄化趋势日益严重,未来对护理存在很大的需求,但是就现阶段而言大部分老年人的接受护理服务的意识不足,市场教育仍显不足;另一方面护理对医护人员的需求相对于其他医疗机构较低,难以形成核心竞争优势,且行业内参与企业众多。

 

利基市场:市场容量虽然较低,但是竞争也相对缓和。我们将消毒供应中心和安宁疗护中心放在此类,主要的判断依据也在于目前它们的关注度不及其他第三方医疗服务机构,而且市场上的竞争者也偏少。

 

按市场容量和竞争情况划分的四类市场

资料来源:企查查、天眼查、蛋壳研究院

 

潜在市场:市场容量大,竞争激烈。潜在市场一般包括发展已经相对成熟的行业,如健康体检中心和中小型眼科医院。它们已经在中国市场化耕耘多年,但是就算行业内的龙头企业依然面对残酷的竞争,可能陷入低价竞争的困境当中。

 

蓝海市场:市场容量大,竞争不充分。在当前的第三方医疗服务机构中,我们并未见任何行业出现在这个区域,因为除非是拥有核心护城河的企业,一般而言商业世界总是会在利益的驱动下达到市场的平衡。


但是服务型行业的特点之一便是,难以发展壮大,但是一旦发展壮大马太效应也将被充分释放。因此我们乐观估计,未来将会有形成口碑效应和成本优势的第三方医疗服务机构出现在其中。

 

需要说明的是,以上的分类标准仅仅提供一种对市场判断的思路,且具体的细分行业可能随着时间的迁移和市场的变换出现在截然不同的象限。

以上是《中国第三方医疗服务行业白皮书2018》的部分节选内容,接下来的内容包括:



3.2 资金筹备:兼顾扩张的速度和质量

3.3 区位选址:提升单店服务效用,形成区域规模优势

3.4 资产配置:与上游供应商形成利益共同体

3.5 医护招募:对专业人才的依赖性较高

3.6 行政审批:程序进一步简化,政策大力支持

3.7 市场开拓:拓展逻辑不同,需高质量的服务

3.8 业务延伸:产业链的横向和纵向整合


四 源整合效率决定第三方医疗服务机构的兴衰成败

4.1 成长模板:独立医学检验室的成长之道

4.2 资源倾斜情况成为新的观测点


长按识别下方二维码获取完整报告:


这份报告主要从第三方医疗服务机构整体发展历程,行业竞争因素对10类第三方医疗机构进行了分析关键点分析,接下来动脉网·蛋壳研究院将继续推出第三方医疗服务细分行业报告,扫描下方二维码成为动脉网会员,畅读蛋壳研究院一年精品报告。



文|罗仕明

微信|wxid__lsm

添加时请注明:姓名-公司-职位

后台发送关键词即可获得相关好文

网站、公众号等转载请联系授权



近期推荐

医联体商业价值报告

互联网医疗,是真正的梦想

入股东华软件、卫宁健康之后,腾讯、阿里终于有机会登堂入室


基层案例

玺康医疗 / 宸瑞科技 / 康益恒 / 医服天下

领健e看牙 / 子询人工智能 / 博迪加

维元诊所 本草生活 / 叮叮儿科 美维

丁香诊所 / 平安万家 / 安德全科诊所

川派医生集团 / 星邦健康

声明:动脉网所刊载内容之知识产权为动脉网及相关权利人专属所有或持有。文中出现的采访数据均由受访者提供并确认。未经许可,禁止进行转载、摘编、复制及建立镜像等任何使用。

登录查看更多
0

相关内容

求医问药之所。
2020年中国《知识图谱》行业研究报告,45页ppt
专知会员服务
240+阅读 · 2020年4月18日
【德勤】中国人工智能产业白皮书,68页pdf
专知会员服务
309+阅读 · 2019年12月23日
2019中国硬科技发展白皮书 193页
专知会员服务
86+阅读 · 2019年12月13日
【大数据白皮书 2019】中国信息通信研究院
专知会员服务
138+阅读 · 2019年12月12日
2019中国养老产业发展剖析与发展趋势分析报告
行业研究报告
8+阅读 · 2019年5月18日
2018年物业管理行业深度研究报告
行业研究报告
7+阅读 · 2019年5月17日
2019中国家政服务行业发展剖析及行业投资机遇分析报告
艾瑞咨询2019中国智慧城市发展报告,附PPT下载
智能交通技术
25+阅读 · 2019年4月18日
云游戏行业发展趋势分析报告
行业研究报告
13+阅读 · 2019年3月24日
2018年中国供应链金融行业研究报告
艾瑞咨询
7+阅读 · 2018年11月20日
Neural Module Networks for Reasoning over Text
Arxiv
9+阅读 · 2019年12月10日
Learning Recommender Systems from Multi-Behavior Data
VIP会员
相关资讯
2019中国养老产业发展剖析与发展趋势分析报告
行业研究报告
8+阅读 · 2019年5月18日
2018年物业管理行业深度研究报告
行业研究报告
7+阅读 · 2019年5月17日
2019中国家政服务行业发展剖析及行业投资机遇分析报告
艾瑞咨询2019中国智慧城市发展报告,附PPT下载
智能交通技术
25+阅读 · 2019年4月18日
云游戏行业发展趋势分析报告
行业研究报告
13+阅读 · 2019年3月24日
2018年中国供应链金融行业研究报告
艾瑞咨询
7+阅读 · 2018年11月20日
Top
微信扫码咨询专知VIP会员