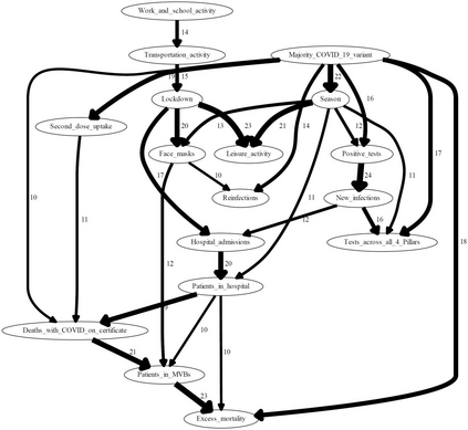
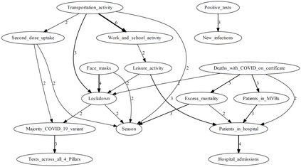
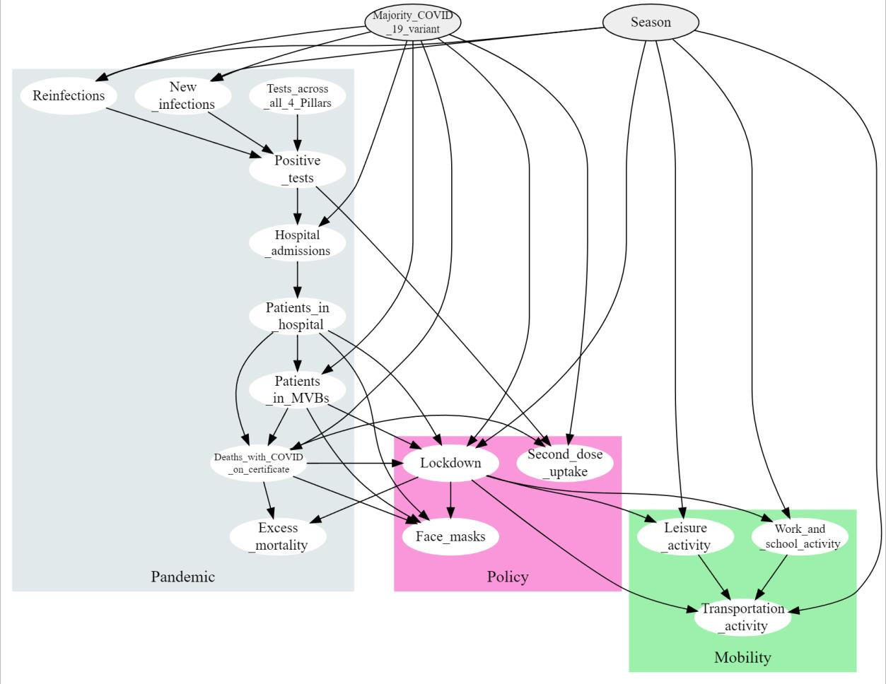
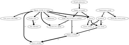
Causal machine learning (ML) algorithms recover graphical structures that tell us something about cause-and-effect relationships. The causal representation praovided by these algorithms enables transparency and explainability, which is necessary for decision making in critical real-world problems. Yet, causal ML has had limited impact in practice compared to associational ML. This paper investigates the challenges of causal ML with application to COVID-19 UK pandemic data. We collate data from various public sources and investigate what the various structure learning algorithms learn from these data. We explore the impact of different data formats on algorithms spanning different classes of learning, and assess the results produced by each algorithm, and groups of algorithms, in terms of graphical structure, model dimensionality, sensitivity analysis, confounding variables, predictive and interventional inference. We use these results to highlight open problems in causal structure learning and directions for future research. To facilitate future work, we make all graphs, models, data sets, and source code publicly available online.
翻译:暂无翻译