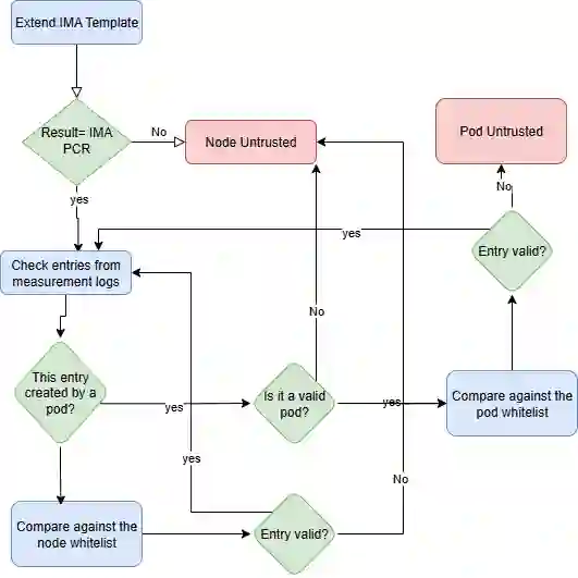
In the rapidly evolving landscape of 5G technology, the adoption of cloud-based infrastructure for the deployment of 5G services has become increasingly common. Using a service-based architecture, critical 5G components, such as the Access and Mobility Management Function (AMF), Session Management Function (SMF), and User Plane Function (UPF), now run as containerized pods on Kubernetes clusters. Although this approach improves scalability, flexibility, and resilience, it also introduces new security challenges, particularly to ensure the integrity and trustworthiness of these components. Current 5G security specifications (for example, 3GPP TS 33.501) focus on communication security and assume that network functions remain trustworthy after authentication, consequently lacking mechanisms to continuously validate the integrity of NVFs at runtime. To close this gap, and to align with Zero Trust principles of 'never trust, always verify', we present a TPM 2.0-based continuous remote attestation solution for core 5G components deployed on Kubernetes. Our approach uses the Linux Integrity Measurement Architecture (IMA) and a Trusted Platform Module (TPM) to provide hardware-based runtime validation. We integrate the open-source Keylime framework with a custom IMA template that isolates pod-level measurements, allowing per-pod integrity verification. A prototype on a k3s cluster (consisting of 1 master, 2 worker nodes) was implemented to attest to core functions, including AMF, SMF and UPF. The experimental results show that the system detects unauthorized modifications in real time, labels each pod's trust state, and generates detailed audit logs. This work provides hardware-based continuous attestation for cloud native and edge deployments, strengthening the resilience of 5G as critical infrastructure in multi-vendor and mission-critical scenarios of 5G.


翻译:暂无翻译

0
下载
关闭预览

相关内容

Integration:Integration, the VLSI Journal。 Explanation:集成,VLSI杂志。 Publisher:Elsevier。 SIT:http://dblp.uni-trier.de/db/journals/integration/
FlowQA: Grasping Flow in History for Conversational Machine Comprehension
专知会员服务
34+阅读 · 2019年10月18日
Keras François Chollet 《Deep Learning with Python 》, 386页pdf
专知会员服务
163+阅读 · 2019年10月12日
Unsupervised Learning via Meta-Learning
CreateAMind
44+阅读 · 2019年1月3日
A Technical Overview of AI & ML in 2018 & Trends for 2019
待字闺中
18+阅读 · 2018年12月24日
STRCF for Visual Object Tracking
统计学习与视觉计算组
15+阅读 · 2018年5月29日
Focal Loss for Dense Object Detection
统计学习与视觉计算组
12+阅读 · 2018年3月15日
IJCAI | Cascade Dynamics Modeling with Attention-based RNN
KingsGarden
13+阅读 · 2017年7月16日
国家自然科学基金
13+阅读 · 2017年12月31日
国家自然科学基金
3+阅读 · 2015年12月31日
国家自然科学基金
2+阅读 · 2015年12月31日
国家自然科学基金
0+阅读 · 2014年12月31日
国家自然科学基金
2+阅读 · 2014年12月31日
VIP会员
相关资讯
Unsupervised Learning via Meta-Learning
CreateAMind
44+阅读 · 2019年1月3日
A Technical Overview of AI & ML in 2018 & Trends for 2019
待字闺中
18+阅读 · 2018年12月24日
STRCF for Visual Object Tracking
统计学习与视觉计算组
15+阅读 · 2018年5月29日
Focal Loss for Dense Object Detection
统计学习与视觉计算组
12+阅读 · 2018年3月15日
IJCAI | Cascade Dynamics Modeling with Attention-based RNN
KingsGarden
13+阅读 · 2017年7月16日
相关基金
国家自然科学基金
13+阅读 · 2017年12月31日
国家自然科学基金
3+阅读 · 2015年12月31日
国家自然科学基金
2+阅读 · 2015年12月31日
国家自然科学基金
0+阅读 · 2014年12月31日
国家自然科学基金
2+阅读 · 2014年12月31日
Top
微信扫码咨询专知VIP会员