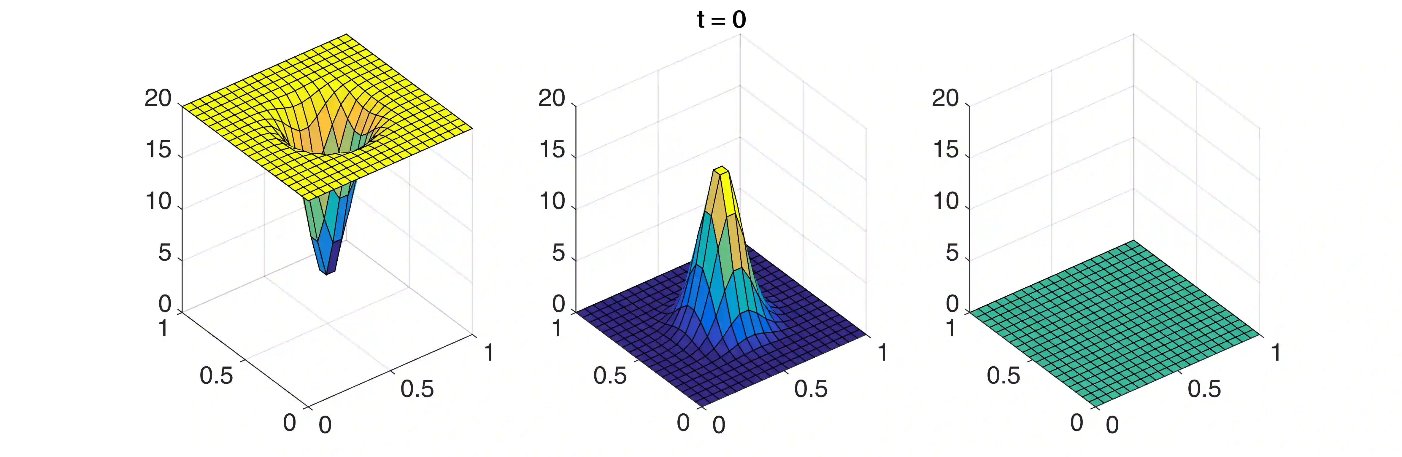
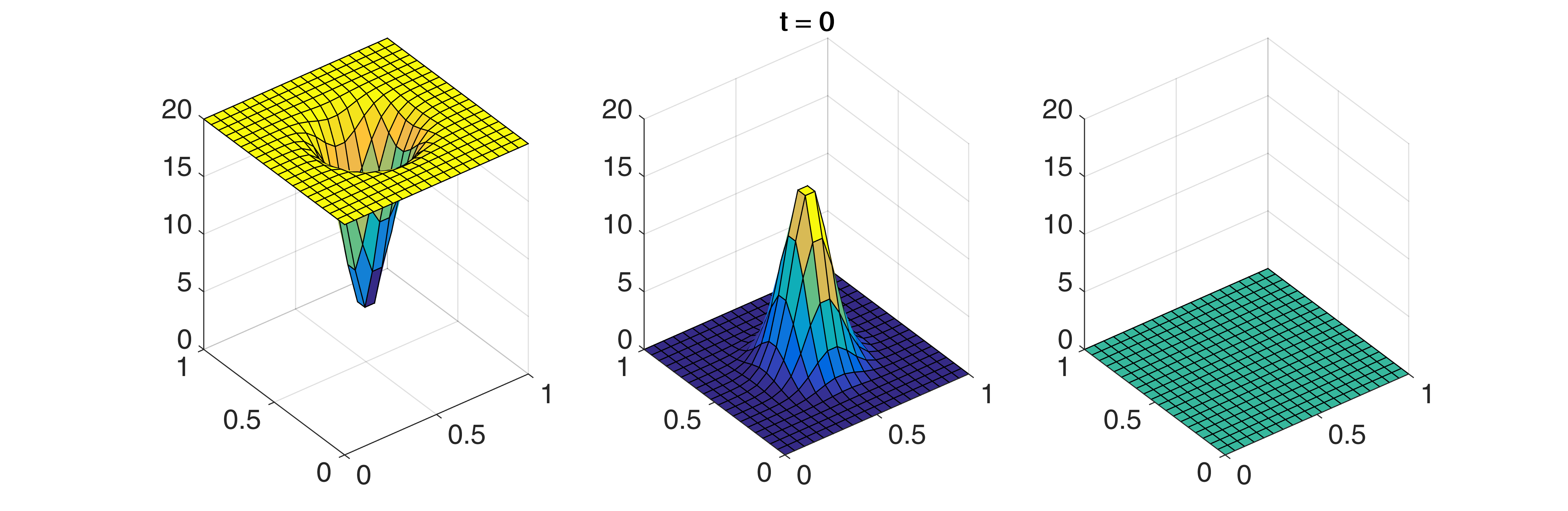
In this article a space-dependent epidemic model equipped with a constant latency period is examined. We construct a delay partial integro-differential equation and show that its solution possesses some biologically reasonable features. We propose some numerical schemes and show that by choosing the time step to be sufficiently small the schemes preserve the qualitative properties of the original continuous model. Finally, some numerical experiments are presented that confirm the aforementioned theoretical results.


翻译:在本条中,我们研究了一个具有固定潜伏期的依靠空间的流行病模式。我们设计了一个延迟的局部异种化等式,并表明其解决办法具有某些生物学上合理的特征。我们提出一些数字方案,并表明通过选择足够小的时间步骤,保留了原始连续模式的质量特性。最后,我们提出了一些数字试验,证实了上述理论结果。

0
下载
关闭预览

相关内容

ACM/IEEE第23届模型驱动工程语言和系统国际会议,是模型驱动软件和系统工程的首要会议系列,由ACM-SIGSOFT和IEEE-TCSE支持组织。自1998年以来,模型涵盖了建模的各个方面,从语言和方法到工具和应用程序。模特的参加者来自不同的背景,包括研究人员、学者、工程师和工业专业人士。MODELS 2019是一个论坛,参与者可以围绕建模和模型驱动的软件和系统交流前沿研究成果和创新实践经验。今年的版本将为建模社区提供进一步推进建模基础的机会,并在网络物理系统、嵌入式系统、社会技术系统、云计算、大数据、机器学习、安全、开源等新兴领域提出建模的创新应用以及可持续性。 官网链接:http://www.modelsconference.org/
【干货书】数值计算C编程,319页pdf,Numerical C
专知会员服务
72+阅读 · 2020年4月7日
强化学习最新教程,17页pdf
专知会员服务
182+阅读 · 2019年10月11日
TensorFlow 2.0 学习资源汇总
专知会员服务
67+阅读 · 2019年10月9日
【SIGGRAPH2019】TensorFlow 2.0深度学习计算机图形学应用
专知会员服务
41+阅读 · 2019年10月9日
用 TensorFlow hub 在 Keras 中做 ELMo 嵌入
AI研习社
5+阅读 · 2019年5月12日
IEEE | DSC 2019诚邀稿件 (EI检索)
Call4Papers
10+阅读 · 2019年2月25日
无监督元学习表示学习
CreateAMind
27+阅读 · 2019年1月4日
A Technical Overview of AI & ML in 2018 & Trends for 2019
待字闺中
18+阅读 · 2018年12月24日
Disentangled的假设的探讨
CreateAMind
9+阅读 · 2018年12月10日
Hierarchical Disentangled Representations
CreateAMind
4+阅读 · 2018年4月15日
Auto-Encoding GAN
CreateAMind
7+阅读 · 2017年8月4日
强化学习族谱
CreateAMind
26+阅读 · 2017年8月2日
强化学习 cartpole_a3c
CreateAMind
9+阅读 · 2017年7月21日
VIP会员
相关资讯
用 TensorFlow hub 在 Keras 中做 ELMo 嵌入
AI研习社
5+阅读 · 2019年5月12日
IEEE | DSC 2019诚邀稿件 (EI检索)
Call4Papers
10+阅读 · 2019年2月25日
无监督元学习表示学习
CreateAMind
27+阅读 · 2019年1月4日
A Technical Overview of AI & ML in 2018 & Trends for 2019
待字闺中
18+阅读 · 2018年12月24日
Disentangled的假设的探讨
CreateAMind
9+阅读 · 2018年12月10日
Hierarchical Disentangled Representations
CreateAMind
4+阅读 · 2018年4月15日
Auto-Encoding GAN
CreateAMind
7+阅读 · 2017年8月4日
强化学习族谱
CreateAMind
26+阅读 · 2017年8月2日
强化学习 cartpole_a3c
CreateAMind
9+阅读 · 2017年7月21日
Top
微信扫码咨询专知VIP会员