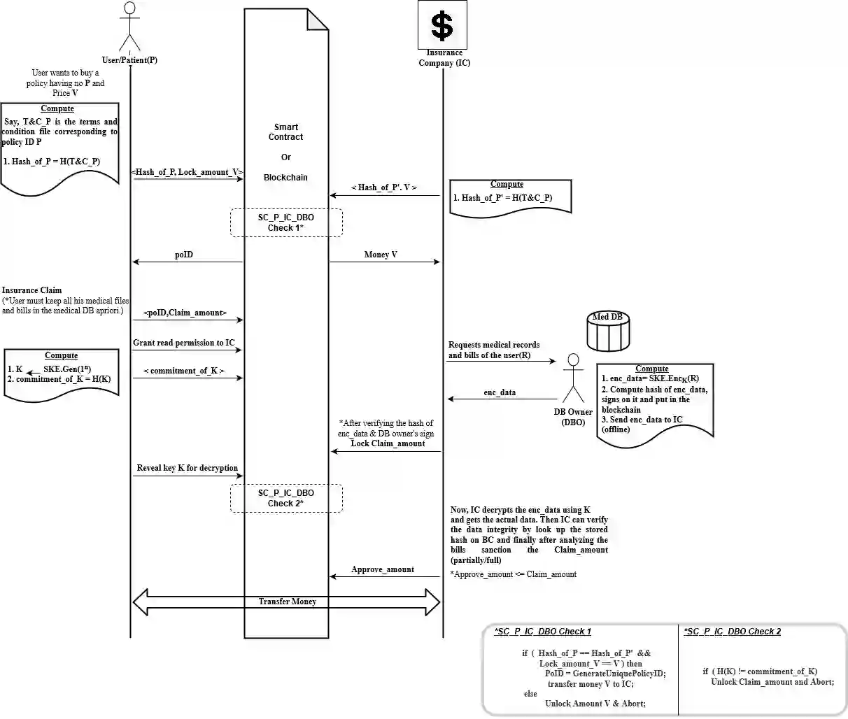
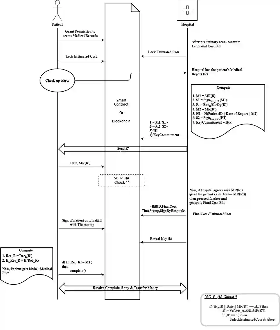
Technology has evolved over the years, making our lives easier. It has impacted the healthcare sector, increasing the average life expectancy of human beings. Still, there are gaps that remain unaddressed. There is a lack of transparency in the healthcare system, which results in inherent trust problems between patients and hospitals. In the present day, a patient does not know whether he or she will get the proper treatment from the hospital for the fee charged. A patient can claim reimbursement of the medical bill from any insurance company. However, today there is minimal scope for the Insurance Company to verify the validity of such bills or medical records. A patient can provide fake details to get financial benefits from the insurance company. Again, there are trust issues between the patient (i.e., the insurance claimer) and the insurance company. Blockchain integrated with the smart contract is a well-known disruptive technology that builds trust by providing transparency to the system. In this paper, we propose a blockchain-enabled Secure and Smart HealthCare System. Fairness of all the entities: patient, hospital, or insurance company involved in the system is guaranteed with no one trusting each other. Privacy and security of patients' medical data are ensured as well. We also propose a method for privacy-preserving sharing of aggregated data with the research community for their own purpose. Shared data must not be personally identifiable, i.e, no one can link the acquired data to the identity of any patient or their medical history. We have implemented the prototype in the Ethereum platform and Ropsten test network, and have included the analysis as well.


翻译:多年来,技术不断演变,使我们的生活更加容易。它影响到了保健部门,提高了人们的平均预期寿命。仍然存在着一些尚未解决的差距。保健系统缺乏透明度,导致病人和医院之间固有的信任问题。在今天,病人不知道他或她是否能从医院获得适当的收费治疗。病人可以要求任何保险公司偿还医疗费用。然而,今天,保险公司核查这类账单或医疗记录的有效性的可能性极小。病人可以提供假的详细资料,以便从保险公司获得财务利益。同样,病人(即保险索偿人)和保险公司之间也存在信任问题。与智能合同结合的封闭链是一种众所周知的破坏性技术,通过向系统提供透明度来建立信任。在这份文件中,我们建议由任何保险公司向任何保险公司索要保险单。所有实体的公平性:病人、医院或保险公司都有彼此信任的保证。病人的隐私和安全性医疗数据与保险公司公司之间的信任性问题。我们不保证他们自己的医疗数据网络的保密性,也不保证他们自己的保密性,我们不公开的保密性数据。我们建议一个数据库的保密性,我们不保留他们自己的数据库。

0
下载
关闭预览

相关内容

专知会员服务
124+阅读 · 2020年9月8日
专知会员服务
41+阅读 · 2020年9月6日
FlowQA: Grasping Flow in History for Conversational Machine Comprehension
专知会员服务
34+阅读 · 2019年10月18日
【哈佛大学商学院课程Fall 2019】机器学习可解释性
专知会员服务
105+阅读 · 2019年10月9日
IEEE ICKG 2022: Call for Papers
机器学习与推荐算法
3+阅读 · 2022年3月30日
ACM MM 2022 Call for Papers
CCF多媒体专委会
5+阅读 · 2022年3月29日
IEEE TII Call For Papers
CCF多媒体专委会
3+阅读 · 2022年3月24日
ACM TOMM Call for Papers
CCF多媒体专委会
2+阅读 · 2022年3月23日
AIART 2022 Call for Papers
CCF多媒体专委会
1+阅读 · 2022年2月13日
Call for Nominations: 2022 Multimedia Prize Paper Award
CCF多媒体专委会
0+阅读 · 2022年2月12日
【ICIG2021】Latest News & Announcements of the Tutorial
中国图象图形学学会CSIG
3+阅读 · 2021年12月20日
【ICIG2021】Latest News & Announcements of the Workshop
中国图象图形学学会CSIG
0+阅读 · 2021年12月20日
【ICIG2021】Latest News & Announcements of the Plenary Talk1
中国图象图形学学会CSIG
0+阅读 · 2021年11月1日
【ICIG2021】Latest News & Announcements of the Industry Talk1
中国图象图形学学会CSIG
0+阅读 · 2021年7月28日
国家自然科学基金
4+阅读 · 2015年12月31日
国家自然科学基金
1+阅读 · 2013年12月31日
国家自然科学基金
0+阅读 · 2013年12月31日
国家自然科学基金
0+阅读 · 2012年12月31日
国家自然科学基金
1+阅读 · 2012年12月31日
国家自然科学基金
0+阅读 · 2012年12月31日
国家自然科学基金
0+阅读 · 2012年12月31日
国家自然科学基金
0+阅读 · 2012年12月31日
国家自然科学基金
0+阅读 · 2008年12月31日
Arxiv
0+阅读 · 2022年4月20日
Arxiv
0+阅读 · 2022年4月20日
Arxiv
0+阅读 · 2022年4月19日
VIP会员
相关资讯
IEEE ICKG 2022: Call for Papers
机器学习与推荐算法
3+阅读 · 2022年3月30日
ACM MM 2022 Call for Papers
CCF多媒体专委会
5+阅读 · 2022年3月29日
IEEE TII Call For Papers
CCF多媒体专委会
3+阅读 · 2022年3月24日
ACM TOMM Call for Papers
CCF多媒体专委会
2+阅读 · 2022年3月23日
AIART 2022 Call for Papers
CCF多媒体专委会
1+阅读 · 2022年2月13日
Call for Nominations: 2022 Multimedia Prize Paper Award
CCF多媒体专委会
0+阅读 · 2022年2月12日
【ICIG2021】Latest News & Announcements of the Tutorial
中国图象图形学学会CSIG
3+阅读 · 2021年12月20日
【ICIG2021】Latest News & Announcements of the Workshop
中国图象图形学学会CSIG
0+阅读 · 2021年12月20日
【ICIG2021】Latest News & Announcements of the Plenary Talk1
中国图象图形学学会CSIG
0+阅读 · 2021年11月1日
【ICIG2021】Latest News & Announcements of the Industry Talk1
中国图象图形学学会CSIG
0+阅读 · 2021年7月28日
相关基金
国家自然科学基金
4+阅读 · 2015年12月31日
国家自然科学基金
1+阅读 · 2013年12月31日
国家自然科学基金
0+阅读 · 2013年12月31日
国家自然科学基金
0+阅读 · 2012年12月31日
国家自然科学基金
1+阅读 · 2012年12月31日
国家自然科学基金
0+阅读 · 2012年12月31日
国家自然科学基金
0+阅读 · 2012年12月31日
国家自然科学基金
0+阅读 · 2012年12月31日
国家自然科学基金
0+阅读 · 2008年12月31日
Top
微信扫码咨询专知VIP会员