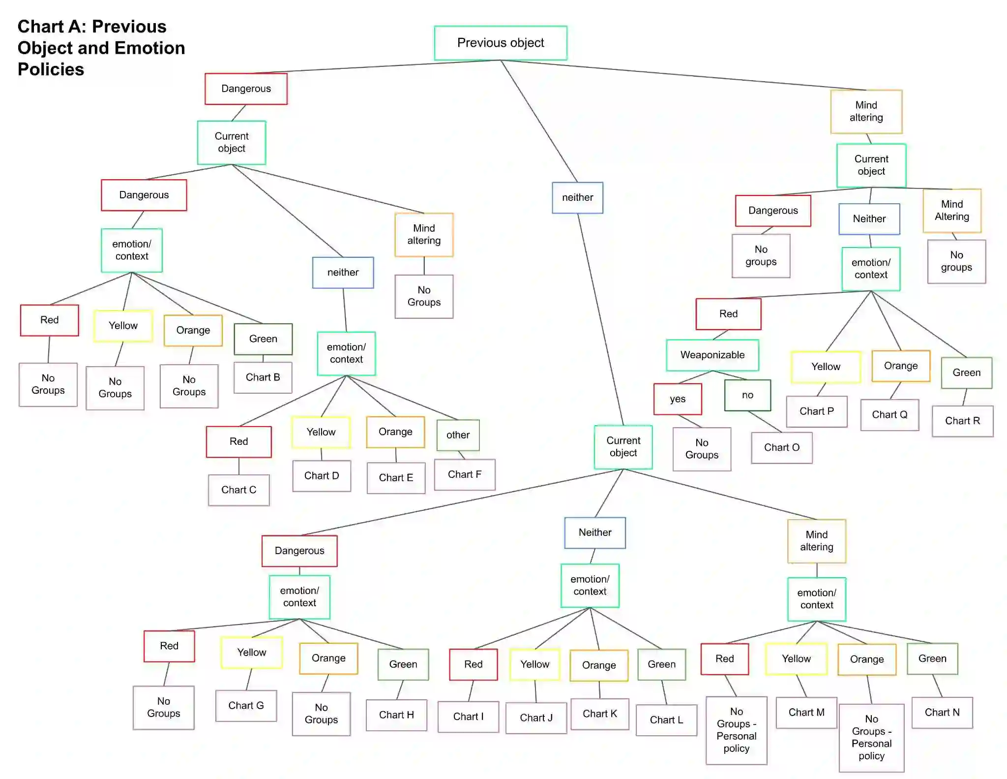
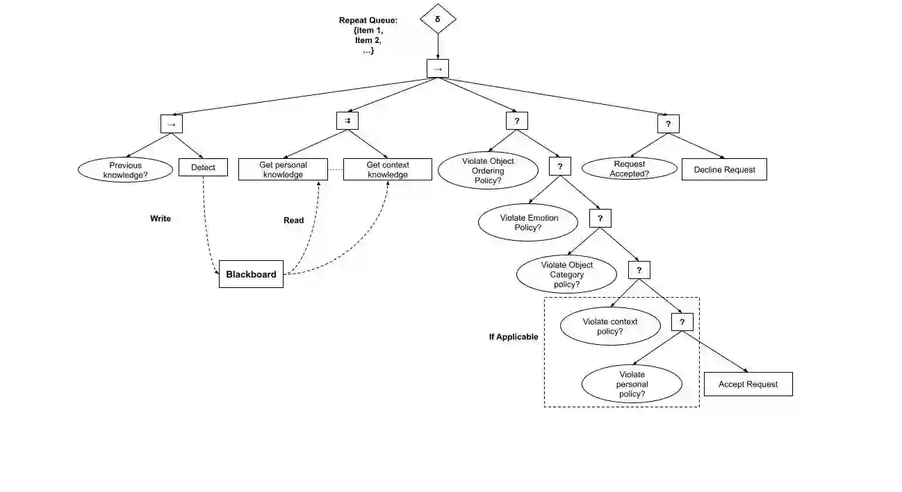
Emotions guide our decision making process and yet have been little explored in practical ethical decision making scenarios. In this challenge, we explore emotions and how they can influence ethical decision making in a home robot context: which fetch requests should a robot execute, and why or why not? We discuss, in particular, two aspects of emotion: (1) somatic markers: objects to be retrieved are tagged as negative (dangerous, e.g. knives or mind-altering, e.g. medicine with overdose potential), providing a quick heuristic for where to focus attention to avoid the classic Frame Problem of artificial intelligence, (2) emotion inference: users' valence and arousal levels are taken into account in defining how and when a robot should respond to a human's requests, e.g. to carefully consider giving dangerous items to users experiencing intense emotions. Our emotion-based approach builds a foundation for the primary consideration of Safety, and is complemented by policies that support overriding based on Context (e.g. age of user, allergies) and Privacy (e.g. administrator settings). Transparency is another key aspect of our solution. Our solution is defined using behaviour trees, towards an implementable design that can provide reasoning information in real-time.


翻译:暂无翻译

0
下载
关闭预览

相关内容

机器人(英语:Robot)包括一切模拟人类行为或思想与模拟其他生物的机械(如机器狗,机器猫等)。狭义上对机器人的定义还有很多分类法及争议,有些电脑程序甚至也被称为机器人。在当代工业中,机器人指能自动运行任务的人造机器设备,用以取代或协助人类工作,一般会是机电设备,由计算机程序或是电子电路控制。

知识荟萃

精品入门和进阶教程、论文和代码整理等

更多

查看相关VIP内容、论文、资讯等
FlowQA: Grasping Flow in History for Conversational Machine Comprehension
专知会员服务
34+阅读 · 2019年10月18日
Keras François Chollet 《Deep Learning with Python 》, 386页pdf
专知会员服务
163+阅读 · 2019年10月12日
Unsupervised Learning via Meta-Learning
CreateAMind
44+阅读 · 2019年1月3日
A Technical Overview of AI & ML in 2018 & Trends for 2019
待字闺中
18+阅读 · 2018年12月24日
STRCF for Visual Object Tracking
统计学习与视觉计算组
15+阅读 · 2018年5月29日
Focal Loss for Dense Object Detection
统计学习与视觉计算组
12+阅读 · 2018年3月15日
IJCAI | Cascade Dynamics Modeling with Attention-based RNN
KingsGarden
13+阅读 · 2017年7月16日
国家自然科学基金
13+阅读 · 2017年12月31日
国家自然科学基金
2+阅读 · 2015年12月31日
国家自然科学基金
2+阅读 · 2015年12月31日
国家自然科学基金
0+阅读 · 2014年12月31日
VIP会员
相关资讯
Unsupervised Learning via Meta-Learning
CreateAMind
44+阅读 · 2019年1月3日
A Technical Overview of AI & ML in 2018 & Trends for 2019
待字闺中
18+阅读 · 2018年12月24日
STRCF for Visual Object Tracking
统计学习与视觉计算组
15+阅读 · 2018年5月29日
Focal Loss for Dense Object Detection
统计学习与视觉计算组
12+阅读 · 2018年3月15日
IJCAI | Cascade Dynamics Modeling with Attention-based RNN
KingsGarden
13+阅读 · 2017年7月16日
相关基金
国家自然科学基金
13+阅读 · 2017年12月31日
国家自然科学基金
2+阅读 · 2015年12月31日
国家自然科学基金
2+阅读 · 2015年12月31日
国家自然科学基金
0+阅读 · 2014年12月31日
Top
微信扫码咨询专知VIP会员