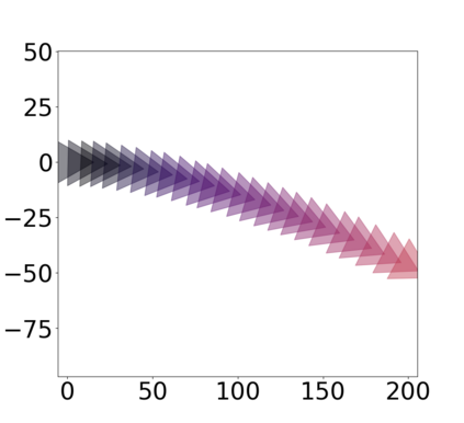
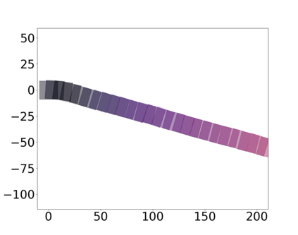
High-resolution optical tactile sensors are increasingly used in robotic learning environments due to their ability to capture large amounts of data directly relating to agent-environment interaction. However, there is a high barrier of entry to research in this area due to the high cost of tactile robot platforms, specialised simulation software, and sim-to-real methods that lack generality across different sensors. In this letter we extend the Tactile Gym simulator to include three new optical tactile sensors (TacTip, DIGIT and DigiTac) of the two most popular types, Gelsight-style (image-shading based) and TacTip-style (marker based). We demonstrate that a single sim-to-real approach can be used with these three different sensors to achieve strong real-world performance despite the significant differences between real tactile images. Additionally, we lower the barrier of entry to the proposed tasks by adapting them to an inexpensive 4-DoF robot arm, further enabling the dissemination of this benchmark. We validate the extended environment on three physically-interactive tasks requiring a sense of touch: object pushing, edge following and surface following. The results of our experimental validation highlight some differences between these sensors, which may help future researchers select and customize the physical characteristics of tactile sensors for different manipulations scenarios.


翻译:高分辨率光学触觉传感器越来越多地用于机器人学习环境中,原因是它们能够捕捉与代理-环境相互作用直接相关的大量数据。然而,由于触摸机器人平台、专门模拟软件和模拟到真实方法的成本高昂,在不同传感器之间缺乏通用性,因此进入这一领域的研究面临很大障碍。在本信中,我们扩大了触觉感应模拟器的范围,将三种最受欢迎的类型,即Gelsight-system(模拟阴影基础)和Tac-tiTac(标志基础)的新的光动感应器(TacTip、DIGIT和DigiTac)纳入其中。我们证实,在三种物理交互性任务上,我们可以用单一的模拟到真实的方法实现强的真实性表现,尽管真实的触觉图像之间差别很大。此外,我们把进入障碍降低到拟议任务的范围,使其适应廉价的4-DoF机器人臂,从而能够进一步传播这一基准。我们验证了在三种物理互动任务上的扩展环境,这三项任务需要一种感官感官感官的感应感官、这些未来感官的感官的感色。

0
下载
关闭预览

相关内容

【如何做研究】How to research ,22页ppt
专知会员服务
113+阅读 · 2021年4月17日
Linux导论,Introduction to Linux,96页ppt
专知会员服务
82+阅读 · 2020年7月26日
专知会员服务
61+阅读 · 2020年3月19日
100+篇《自监督学习(Self-Supervised Learning)》论文最新合集
专知会员服务
167+阅读 · 2020年3月18日
深度强化学习策略梯度教程,53页ppt
专知会员服务
184+阅读 · 2020年2月1日
强化学习最新教程,17页pdf
专知会员服务
182+阅读 · 2019年10月11日
【SIGGRAPH2019】TensorFlow 2.0深度学习计算机图形学应用
专知会员服务
41+阅读 · 2019年10月9日
AIART 2022 Call for Papers
CCF多媒体专委会
1+阅读 · 2022年2月13日
【ICIG2021】Latest News & Announcements of the Tutorial
中国图象图形学学会CSIG
3+阅读 · 2021年12月20日
【ICIG2021】Check out the hot new trailer of ICIG2021 Symposium9
中国图象图形学学会CSIG
0+阅读 · 2021年12月17日
【ICIG2021】Check out the hot new trailer of ICIG2021 Symposium8
中国图象图形学学会CSIG
0+阅读 · 2021年11月16日
【ICIG2021】Check out the hot new trailer of ICIG2021 Symposium1
中国图象图形学学会CSIG
0+阅读 · 2021年11月3日
【ICIG2021】Latest News & Announcements of the Plenary Talk1
中国图象图形学学会CSIG
0+阅读 · 2021年11月1日
Hierarchically Structured Meta-learning
CreateAMind
27+阅读 · 2019年5月22日
Transferring Knowledge across Learning Processes
CreateAMind
29+阅读 · 2019年5月18日
Unsupervised Learning via Meta-Learning
CreateAMind
43+阅读 · 2019年1月3日
Hierarchical Imitation - Reinforcement Learning
CreateAMind
19+阅读 · 2018年5月25日
国家自然科学基金
0+阅读 · 2014年12月31日
国家自然科学基金
0+阅读 · 2014年12月31日
国家自然科学基金
3+阅读 · 2013年12月31日
国家自然科学基金
0+阅读 · 2013年12月31日
国家自然科学基金
0+阅读 · 2012年12月31日
国家自然科学基金
0+阅读 · 2012年12月31日
国家自然科学基金
1+阅读 · 2008年12月31日
国家自然科学基金
0+阅读 · 2008年12月31日
国家自然科学基金
0+阅读 · 2008年12月31日
VIP会员
相关VIP内容
【如何做研究】How to research ,22页ppt
专知会员服务
113+阅读 · 2021年4月17日
Linux导论,Introduction to Linux,96页ppt
专知会员服务
82+阅读 · 2020年7月26日
专知会员服务
61+阅读 · 2020年3月19日
100+篇《自监督学习(Self-Supervised Learning)》论文最新合集
专知会员服务
167+阅读 · 2020年3月18日
深度强化学习策略梯度教程,53页ppt
专知会员服务
184+阅读 · 2020年2月1日
强化学习最新教程,17页pdf
专知会员服务
182+阅读 · 2019年10月11日
【SIGGRAPH2019】TensorFlow 2.0深度学习计算机图形学应用
专知会员服务
41+阅读 · 2019年10月9日
相关资讯
AIART 2022 Call for Papers
CCF多媒体专委会
1+阅读 · 2022年2月13日
【ICIG2021】Latest News & Announcements of the Tutorial
中国图象图形学学会CSIG
3+阅读 · 2021年12月20日
【ICIG2021】Check out the hot new trailer of ICIG2021 Symposium9
中国图象图形学学会CSIG
0+阅读 · 2021年12月17日
【ICIG2021】Check out the hot new trailer of ICIG2021 Symposium8
中国图象图形学学会CSIG
0+阅读 · 2021年11月16日
【ICIG2021】Check out the hot new trailer of ICIG2021 Symposium1
中国图象图形学学会CSIG
0+阅读 · 2021年11月3日
【ICIG2021】Latest News & Announcements of the Plenary Talk1
中国图象图形学学会CSIG
0+阅读 · 2021年11月1日
Hierarchically Structured Meta-learning
CreateAMind
27+阅读 · 2019年5月22日
Transferring Knowledge across Learning Processes
CreateAMind
29+阅读 · 2019年5月18日
Unsupervised Learning via Meta-Learning
CreateAMind
43+阅读 · 2019年1月3日
Hierarchical Imitation - Reinforcement Learning
CreateAMind
19+阅读 · 2018年5月25日
相关基金
国家自然科学基金
0+阅读 · 2014年12月31日
国家自然科学基金
0+阅读 · 2014年12月31日
国家自然科学基金
3+阅读 · 2013年12月31日
国家自然科学基金
0+阅读 · 2013年12月31日
国家自然科学基金
0+阅读 · 2012年12月31日
国家自然科学基金
0+阅读 · 2012年12月31日
国家自然科学基金
1+阅读 · 2008年12月31日
国家自然科学基金
0+阅读 · 2008年12月31日
国家自然科学基金
0+阅读 · 2008年12月31日
Top
微信扫码咨询专知VIP会员