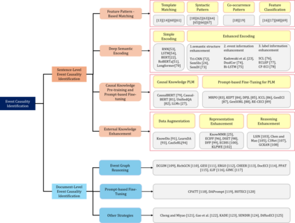
Event Causality Identification (ECI) has become a crucial task in Natural Language Processing (NLP), aimed at automatically extracting causalities from textual data. In this survey, we systematically address the foundational principles, technical frameworks, and challenges of ECI, offering a comprehensive taxonomy to categorize and clarify current research methodologies, as well as a quantitative assessment of existing models. We first establish a conceptual framework for ECI, outlining key definitions, problem formulations, and evaluation standards. Our taxonomy classifies ECI methods according to the two primary tasks of sentence-level (SECI) and document-level (DECI) event causality identification. For SECI, we examine feature pattern-based matching, deep semantic encoding, causal knowledge pre-training and prompt-based fine-tuning, and external knowledge enhancement methods. For DECI, we highlight approaches focused on event graph reasoning and prompt-based techniques to address the complexity of cross-sentence causal inference. Additionally, we analyze the strengths, limitations, and open challenges of each approach. We further conduct an extensive quantitative evaluation of various ECI methods on two benchmark datasets. Finally, we explore future research directions, highlighting promising pathways to overcome current limitations and broaden ECI applications.


翻译:暂无翻译

7
下载
关闭预览

相关内容

分类学是分类的实践和科学。Wikipedia类别说明了一种分类法,可以通过自动方式提取Wikipedia类别的完整分类法。截至2009年,已经证明,可以使用人工构建的分类法(例如像WordNet这样的计算词典的分类法)来改进和重组Wikipedia类别分类法。 从广义上讲,分类法还适用于除父子层次结构以外的关系方案,例如网络结构。然后分类法可能包括有多父母的单身孩子,例如,“汽车”可能与父母双方一起出现“车辆”和“钢结构”;但是对某些人而言,这仅意味着“汽车”是几种不同分类法的一部分。分类法也可能只是将事物组织成组,或者是按字母顺序排列的列表;但是在这里,术语词汇更合适。在知识管理中的当前用法中,分类法被认为比本体论窄,因为本体论应用了各种各样的关系类型。 在数学上,分层分类法是给定对象集的分类树结构。该结构的顶部是适用于所有对象的单个分类,即根节点。此根下的节点是更具体的分类,适用于总分类对象集的子集。推理的进展从一般到更具体。

知识荟萃

精品入门和进阶教程、论文和代码整理等

更多

查看相关VIP内容、论文、资讯等
Linux导论,Introduction to Linux,96页ppt
专知会员服务
82+阅读 · 2020年7月26日
FlowQA: Grasping Flow in History for Conversational Machine Comprehension
专知会员服务
34+阅读 · 2019年10月18日
Stabilizing Transformers for Reinforcement Learning
专知会员服务
60+阅读 · 2019年10月17日
《DeepGCNs: Making GCNs Go as Deep as CNNs》
专知会员服务
31+阅读 · 2019年10月17日
Keras François Chollet 《Deep Learning with Python 》, 386页pdf
专知会员服务
163+阅读 · 2019年10月12日
Hierarchically Structured Meta-learning
CreateAMind
27+阅读 · 2019年5月22日
Transferring Knowledge across Learning Processes
CreateAMind
29+阅读 · 2019年5月18日
强化学习的Unsupervised Meta-Learning
CreateAMind
18+阅读 · 2019年1月7日
Unsupervised Learning via Meta-Learning
CreateAMind
43+阅读 · 2019年1月3日
meta learning 17年:MAML SNAIL
CreateAMind
11+阅读 · 2019年1月2日
A Technical Overview of AI & ML in 2018 & Trends for 2019
待字闺中
18+阅读 · 2018年12月24日
STRCF for Visual Object Tracking
统计学习与视觉计算组
15+阅读 · 2018年5月29日
Focal Loss for Dense Object Detection
统计学习与视觉计算组
12+阅读 · 2018年3月15日
IJCAI | Cascade Dynamics Modeling with Attention-based RNN
KingsGarden
13+阅读 · 2017年7月16日
From Softmax to Sparsemax-ICML16(1)
KingsGarden
74+阅读 · 2016年11月26日
国家自然科学基金
13+阅读 · 2017年12月31日
国家自然科学基金
2+阅读 · 2015年12月31日
国家自然科学基金
3+阅读 · 2015年12月31日
国家自然科学基金
0+阅读 · 2015年12月31日
国家自然科学基金
0+阅读 · 2015年12月31日
国家自然科学基金
2+阅读 · 2015年12月31日
国家自然科学基金
1+阅读 · 2014年12月31日
国家自然科学基金
0+阅读 · 2014年12月31日
国家自然科学基金
0+阅读 · 2014年12月31日
VIP会员
相关VIP内容
相关资讯
Hierarchically Structured Meta-learning
CreateAMind
27+阅读 · 2019年5月22日
Transferring Knowledge across Learning Processes
CreateAMind
29+阅读 · 2019年5月18日
强化学习的Unsupervised Meta-Learning
CreateAMind
18+阅读 · 2019年1月7日
Unsupervised Learning via Meta-Learning
CreateAMind
43+阅读 · 2019年1月3日
meta learning 17年:MAML SNAIL
CreateAMind
11+阅读 · 2019年1月2日
A Technical Overview of AI & ML in 2018 & Trends for 2019
待字闺中
18+阅读 · 2018年12月24日
STRCF for Visual Object Tracking
统计学习与视觉计算组
15+阅读 · 2018年5月29日
Focal Loss for Dense Object Detection
统计学习与视觉计算组
12+阅读 · 2018年3月15日
IJCAI | Cascade Dynamics Modeling with Attention-based RNN
KingsGarden
13+阅读 · 2017年7月16日
From Softmax to Sparsemax-ICML16(1)
KingsGarden
74+阅读 · 2016年11月26日
相关基金
国家自然科学基金
13+阅读 · 2017年12月31日
国家自然科学基金
2+阅读 · 2015年12月31日
国家自然科学基金
3+阅读 · 2015年12月31日
国家自然科学基金
0+阅读 · 2015年12月31日
国家自然科学基金
0+阅读 · 2015年12月31日
国家自然科学基金
2+阅读 · 2015年12月31日
国家自然科学基金
1+阅读 · 2014年12月31日
国家自然科学基金
0+阅读 · 2014年12月31日
国家自然科学基金
0+阅读 · 2014年12月31日
Top
微信扫码咨询专知VIP会员