题目: Graph Neural Networks:A Review of Methods and Applications

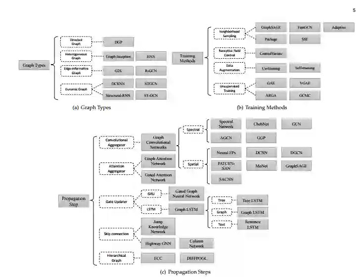
简介: 许多学习任务需要处理图形数据,该图形数据包含元素之间的关系信息。对物理系统进行建模,学习分子指纹,预测蛋白质界面以及对疾病进行分类,都需要从图输入中学习模型。在诸如从文本和图像之类的非结构数据中学习的其他领域中,对提取结构的推理,例如句子的依存关系树和图像的场景图,是一个重要的研究课题,它也需要图推理模型。图神经网络(GNN)是连接器模型,可通过在图的节点之间传递消息来捕获图的依赖性。与标准神经网络不同,图神经网络保留一种状态,该状态可以表示来自其邻域的任意深度的信息。尽管已经发现难以训练原始图神经网络来固定点,但是网络体系结构,优化技术和并行计算的最新进展已使他们能够成功学习。近年来,基于图卷积网络(GCN)和门控图神经网络(GGNN)的系统已经在上述许多任务上展示了突破性的性能。在本综述中,我们对现有的图神经网络模型进行了详细的回顾,对应用程序进行了系统分类,并提出了四个未解决的问题,供以后研究。

作者简介: 周杰,教授,清华大学自动化系党委书记,教授,博士生导师。

成为VIP会员查看完整内容
474

相关内容

图神经网络 (GNN) 是一种连接模型,它通过图的节点之间的消息传递来捕捉图的依赖关系。与标准神经网络不同的是,图神经网络保留了一种状态,可以表示来自其邻域的具有任意深度的信息。近年来,图神经网络(GNN)在社交网络、知识图、推荐系统、问答系统甚至生命科学等各个领域得到了越来越广泛的应用。

知识荟萃

精品入门和进阶教程、论文和代码整理等

更多

查看相关VIP内容、论文、资讯等
【新书】图神经网络导论,清华大学刘知远老师著作
专知会员服务
368+阅读 · 2020年6月12日
【清华大学】图随机神经网络,Graph Random Neural Networks
专知会员服务
156+阅读 · 2020年5月26日
【图神经网络(GNN)结构化数据分析】
专知会员服务
117+阅读 · 2020年3月22日
图神经网络表达能力的研究综述,41页pdf
专知会员服务
173+阅读 · 2020年3月10日
图神经网络(Graph Neural Networks,GNN)综述
极市平台
104+阅读 · 2019年11月27日
图神经网络综述:方法及应用 | Deep Reading
AI100
36+阅读 · 2019年3月17日
论文浅尝 | 图神经网络综述:方法及应用
开放知识图谱
114+阅读 · 2019年2月14日
清华大学孙茂松组:图神经网络必读论文列表
机器之心
46+阅读 · 2018年12月27日
CNN已老,GNN来了!清华大学孙茂松组一文综述GNN
全球人工智能
17+阅读 · 2018年12月26日
清华大学图神经网络综述:模型与应用
机器之心
76+阅读 · 2018年12月26日
图神经网络综述:模型与应用
PaperWeekly
198+阅读 · 2018年12月26日
Optimization for deep learning: theory and algorithms
Arxiv
106+阅读 · 2019年12月19日
Arxiv
15+阅读 · 2019年6月25日
A Comprehensive Survey on Graph Neural Networks
Arxiv
13+阅读 · 2019年3月10日
Arxiv
53+阅读 · 2018年12月11日
Arxiv
24+阅读 · 2018年10月24日
VIP会员
相关资讯
图神经网络(Graph Neural Networks,GNN)综述
极市平台
104+阅读 · 2019年11月27日
图神经网络综述:方法及应用 | Deep Reading
AI100
36+阅读 · 2019年3月17日
论文浅尝 | 图神经网络综述:方法及应用
开放知识图谱
114+阅读 · 2019年2月14日
清华大学孙茂松组:图神经网络必读论文列表
机器之心
46+阅读 · 2018年12月27日
CNN已老,GNN来了!清华大学孙茂松组一文综述GNN
全球人工智能
17+阅读 · 2018年12月26日
清华大学图神经网络综述:模型与应用
机器之心
76+阅读 · 2018年12月26日
图神经网络综述:模型与应用
PaperWeekly
198+阅读 · 2018年12月26日
微信扫码咨询专知VIP会员