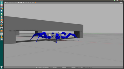
Legged robots have the ability to adapt their walking posture to navigate confined spaces due to their high degrees of freedom. However, this has not been exploited in most common multilegged platforms. This paper presents a deformable bounding box abstraction of the robot model, with accompanying mapping and planning strategies, that enable a legged robot to autonomously change its body shape to navigate confined spaces. The mapping is achieved using robot-centric multi-elevation maps generated with distance sensors carried by the robot. The path planning is based on the trajectory optimisation algorithm CHOMP which creates smooth trajectories while avoiding obstacles. The proposed method has been tested in simulation and implemented on the hexapod robot Weaver, which is 33\,cm tall and 82\,cm wide when walking normally. We demonstrate navigating under 25cm overhanging obstacles, through 70cm wide gaps and over 22cm high obstacles in both artificial testing spaces and realistic environments, including a subterranean mining tunnel.


翻译:脚步机器人有能力调整行走姿势以导航封闭的空间, 因为他们的自由度较高。 但是, 这一点在大多数常见的多脚平台上都没有被利用。 本文展示了机器人模型的变形捆绑盒式抽象, 连同配套的绘图和规划策略, 使脚步机器人能够自动改变身体形状以导航封闭的空间。 绘制地图时使用了机器人携带的远程传感器生成的以机器人为中心的多升地图。 路径规划基于轨迹优化算法 CHOMP, 该算法在避免障碍的同时创造滑动轨迹。 提议的方法在模拟中测试, 并在六粒机器人 Weaver 上实施, 通常行走时为33\, cm 高和 82\ 厘米宽。 我们用70厘米宽的宽空隙和超过22厘米的高屏障, 在人工测试空间和现实环境中, 包括地下采矿隧道, 我们展示了在25厘米以下的悬崖下航行。

0
下载
关闭预览

相关内容

因果图,Causal Graphs,52页ppt
专知会员服务
253+阅读 · 2020年4月19日
深度强化学习策略梯度教程,53页ppt
专知会员服务
184+阅读 · 2020年2月1日
Stabilizing Transformers for Reinforcement Learning
专知会员服务
60+阅读 · 2019年10月17日
Keras François Chollet 《Deep Learning with Python 》, 386页pdf
专知会员服务
161+阅读 · 2019年10月12日
强化学习最新教程,17页pdf
专知会员服务
182+阅读 · 2019年10月11日
计算机 | 入门级EI会议ICVRIS 2019诚邀稿件
Call4Papers
10+阅读 · 2019年6月24日
Transferring Knowledge across Learning Processes
CreateAMind
29+阅读 · 2019年5月18日
无人机视觉挑战赛 | ICCV 2019 Workshop—VisDrone2019
PaperWeekly
7+阅读 · 2019年5月5日
Unsupervised Learning via Meta-Learning
CreateAMind
43+阅读 · 2019年1月3日
A Technical Overview of AI & ML in 2018 & Trends for 2019
待字闺中
18+阅读 · 2018年12月24日
【泡泡一分钟】用于平面环境的线性RGBD-SLAM
泡泡机器人SLAM
6+阅读 · 2018年12月18日
Disentangled的假设的探讨
CreateAMind
9+阅读 · 2018年12月10日
【推荐】SLAM相关资源大列表
机器学习研究会
10+阅读 · 2017年8月18日
Auto-Encoding GAN
CreateAMind
7+阅读 · 2017年8月4日
强化学习 cartpole_a3c
CreateAMind
9+阅读 · 2017年7月21日
Physical Primitive Decomposition
Arxiv
4+阅读 · 2018年9月13日
VIP会员
相关VIP内容
相关资讯
计算机 | 入门级EI会议ICVRIS 2019诚邀稿件
Call4Papers
10+阅读 · 2019年6月24日
Transferring Knowledge across Learning Processes
CreateAMind
29+阅读 · 2019年5月18日
无人机视觉挑战赛 | ICCV 2019 Workshop—VisDrone2019
PaperWeekly
7+阅读 · 2019年5月5日
Unsupervised Learning via Meta-Learning
CreateAMind
43+阅读 · 2019年1月3日
A Technical Overview of AI & ML in 2018 & Trends for 2019
待字闺中
18+阅读 · 2018年12月24日
【泡泡一分钟】用于平面环境的线性RGBD-SLAM
泡泡机器人SLAM
6+阅读 · 2018年12月18日
Disentangled的假设的探讨
CreateAMind
9+阅读 · 2018年12月10日
【推荐】SLAM相关资源大列表
机器学习研究会
10+阅读 · 2017年8月18日
Auto-Encoding GAN
CreateAMind
7+阅读 · 2017年8月4日
强化学习 cartpole_a3c
CreateAMind
9+阅读 · 2017年7月21日
Top
微信扫码咨询专知VIP会员